买琴买鼓,就找魔菇!

 找回密码
 注册
搜索
查看: 1270|回复: 0

还是有关效果器的

[复制链接]
发表于 2010-1-20 23:44:20 | 显示全部楼层 |阅读模式
吉他中国微信公众号
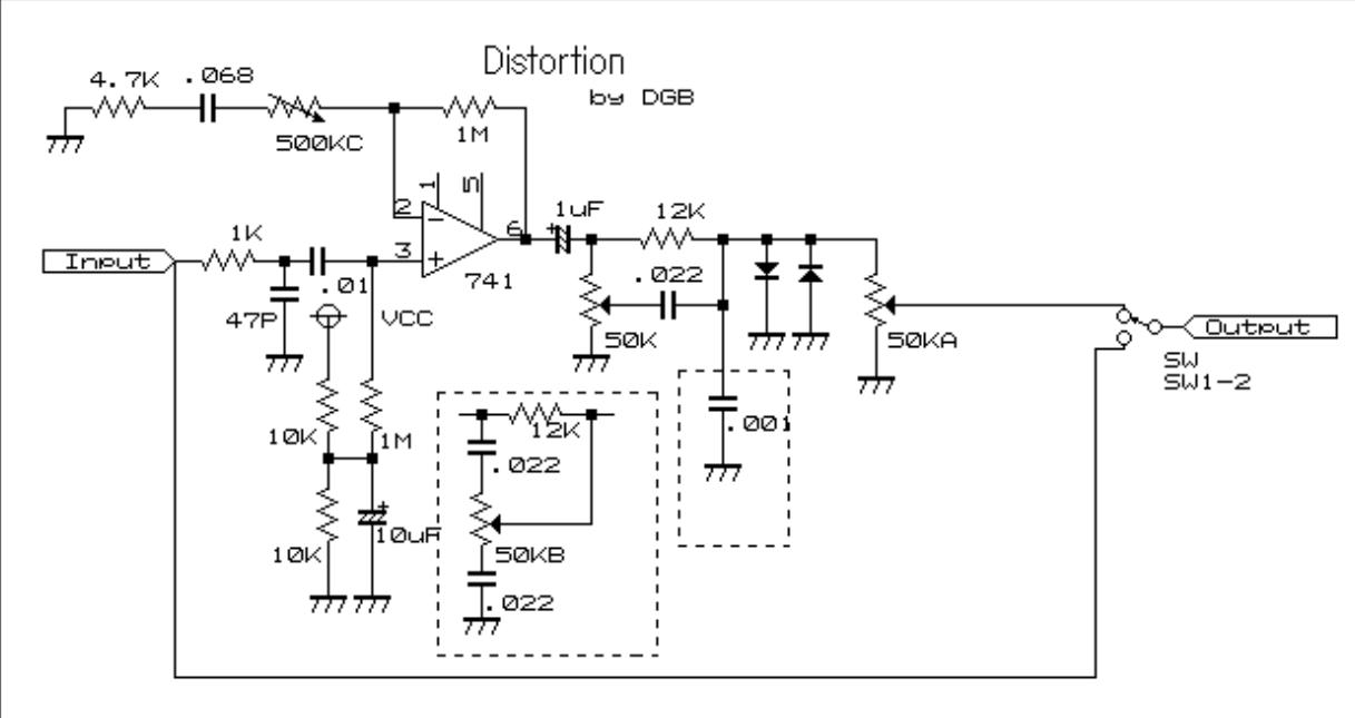
小弟对一效果器很有兴趣。是boss ds1 dist的。
电路图如下。
未命名.jpg





不过有一个地方不明白。我画了个红枢出来给大家看。
未命名2.jpg

请问这里是怎么接的??
您需要登录后才可以回帖 登录 | 注册

本版积分规则

Archiver|手机版|小黑屋|吉他中国官方

GMT+8, 2025-11-30 05:06

Powered by Discuz!

© 2001-2024 Discuz! Team.

快速回复 返回顶部 返回列表