买琴买鼓,就找魔菇!

 找回密码
 注册
搜索
查看: 1445|回复: 5

求单块电源的电路

[复制链接]
发表于 2009-10-30 00:47:50 | 显示全部楼层 |阅读模式
吉他中国微信公众号
在外面随便买了一个低频噪声很大又
买不起好的变压器
有没高手有变压器的电路,带变压,滤波,抗干扰,整流一体的电源电路
小弟跪求
 楼主| 发表于 2009-10-30 11:35:36 | 显示全部楼层
吉他中国抖音
没人帮我
发表于 2009-10-30 13:15:08 | 显示全部楼层
GC视频号
不跪就告诉你
发表于 2009-10-30 13:25:38 | 显示全部楼层
买琴买鼓,就找魔菇
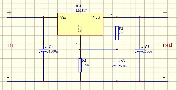
33.JPG

如图,加个317的稳压电路应该会有改善。不过前提是你的电源输出电压要在12V以上,因为317稳定工作需要至少3V的压差。
发表于 2009-10-30 20:44:34 | 显示全部楼层
电子滤波.jpg
这个电路也可以,电容的容量自己看着办吧,基极的电容有个47U就可以了。大了当然更好,但太大了会有启动延迟现象,就是插上电要过一会才有输出。。这个电子管好象适用。。。呵。觉着不带劲,可以再搞一级。效果相当好了。。。有个问题,这个会有0。5V的压降。。输出比输入低0。5V左右。。。
 楼主| 发表于 2009-10-30 23:53:35 | 显示全部楼层
谢谢楼上两位了,我研究下
您需要登录后才可以回帖 登录 | 注册

本版积分规则

Archiver|手机版|小黑屋|吉他中国官方

GMT+8, 2025-11-29 17:13

Powered by Discuz!

© 2001-2024 Discuz! Team.

快速回复 返回顶部 返回列表