MARSHALL

 找回密码
 注册
搜索
查看: 13376|回复: 32

[音箱知识] Presence的那些事

[复制链接]
发表于 2009-10-14 23:08:10 | 显示全部楼层 |阅读模式
吉他中国微信公众号
前言:近几年国内的吉他事业发展飞快,尤其是吉他手的演奏水平飞速提高,吉他相关产业也进步不小,但我接触的不少吉他手对吉他相关设备却知之甚少,尤其是对吉他音箱都缺乏正确的、较全面的认识,所以就想到翻译并总结一点点电子管吉他音箱的相关知识,让大家分享。只有深入了吉他相关的设备,才能更好,更准确,更高效地运用它们。近期计划推出一系列的“***的那些事”,主要讲述一些我们平时看似很平常,但很多人却缺乏深入了解的知识。上一篇是Loop的事,这一篇是Presence的事。谢谢关注!
    在讲Presence之前,必须先来看看后级放大器的工作。早期的功率放大器(这里指后级)都是采用单端小功率的设计,并采用自偏压设计,这类放大器无需负反馈电路,但随着使用功能上的需要,吉他放大器必须设计固定偏压的推挽、并联推挽等高效率的大功率输出,这时就需要将一部分的输出信号返送到输入端,形成负反馈回路,以确保后级放大器的稳定工作,诸如各种管子之间的差异、管子的老化、元器件的误差等的问题,都可以由负反馈的设计来控制、解决。但负反馈也有一些副作用,首先是会使声音变冷,因为负反馈会消除掉一些偶次波失真(就是一些和谐的泛音),而这些偶次波正好是“声音温暖”的重要组成部分;其次就是后级放大器接近最大输出功率时,无负反馈的设计会平滑过渡到削波失真(从波形来看就是一些有压缩效果),而有负反馈时,削波失真会突然出现,比较生硬。所以在后级明显削波失真之前,无负反馈的设计听起来要比有负反馈的大声一点,Vox的AC30就是这样的自偏压无负反馈设计,所以它独特的声音就有部分来源于后级。采用纯电阻负反馈回路后,后级的增益会比无负反馈时小一些,但各频段的放大率基本是一样的。另外,我们知道,吉他喇叭在高频段会衰减得比较厉害,而这一点可以在电路方面做一些补偿(就是提高高频的增益),具体的方法有两种,一是在后级放大器之前就提高高频的增益,二是利用无负反馈和有负反馈之间的增益差来作高频补偿(此方法也成了吉它放大器设计的工业标准)。在负反馈回路与地线之间接入一个电容,以减少高频的负反馈量,使高频的增益比低频的增益大,如果给该电容串接一个电位器,就可以控制想要的高增益的高频频段了。如下图所示。
presence示意图'.jpg

    经过以上一些技术描述后,或许一般的朋友会看不明白,下面我们就进入大家熟悉的正题——Presence。改变上述的电位器阻值,就会引起较高增益的高频频段的变化,这就是Presence控制了。至于Presence这一命名的来由,就需先来看看,一般情况下,同一音源在空气中传播时,随着我们离音源越来越远,高频的衰减要比低频的衰减稍厉害一些,听觉上就是高频变得更少了。也就是说,更多的高频,使我们听觉上觉得离音源更近,这就是所谓的临场感越强了。值得注意的是,Presence虽然也是控制高频,但并不同于EQ电路中Treble,前者是在一定的增益量下,控制需要增益的频段,而后者则是控制一定频段的增益量,Presence控制的频率也可以比Treble更高,也可以更低,频段更宽。另外,引入了Presence控制,高频段的增益相当于无负反馈时,总的声音也会变温暖,但后级使用各种管子的差异、管子的老化等问题也会像无负反馈的情况一样凸显,而且对不同喇叭的电路响应也会随之变化,这也是Fender率先停用了Presence控制,而Marshall一直使用的原因。当然不同的电路设计,负反馈电路也各不相同,并不能一概而论,但总的原理就如上所述。下面举几个例子:
59bassman反馈'.jpg

1、典型的fender 59 bassman的负反馈电路,反馈信号接的是输出变压器2欧输出端,反馈电阻27K。
mark IV Presence'.jpg

2、来一个复杂一点的负反馈,Boogie的Mark IV,电阻与电容并联、串联的组合,目的性非常强,就是针对某些频段的控制,R2通道和LD通道还加入Shift控制,也能改变控制频段。
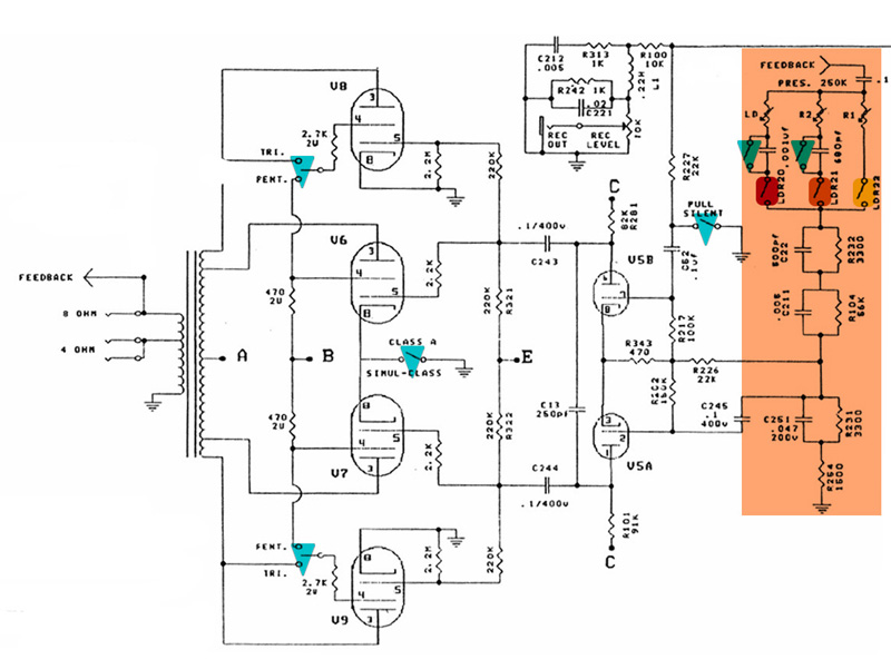
6100 presence'.jpg

3、也是较复杂的设计,Marshall 6100的负反馈电路功能也较强大,通过控制负反馈的量,削减输出的增益,Marshall称之为Damping(衰减),高衰减适合干琴声,低衰减适合过载和失真,动态更大。
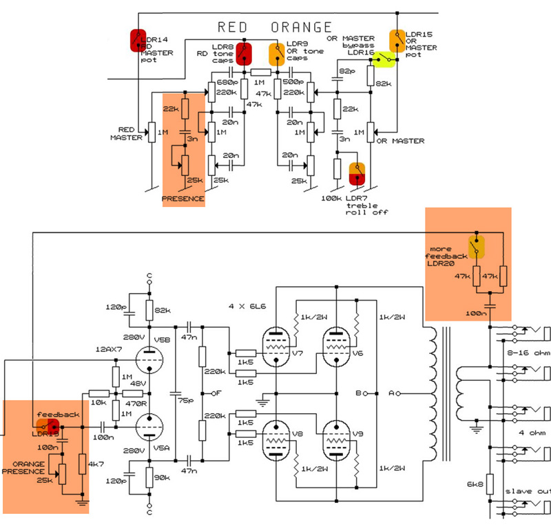
solohead presence'.jpg

4、最后就是更特殊的Presence设计了,著名的Mesa Dual Rectifier Solo Head,Red通道并没有接通负反馈回路,Presence设计在EQ电路当中,造就了Mesa经典的Modern之声;Orange通道的Presence只有启动Vintage模式时才接通负反馈回路,就是典型的Presence控制,另外该通道中切换到Clean模式时,负反馈量也增大,就像marshall 6100中高衰减时候干琴声的原理。

*注:如果对技术描述不知所云的朋友,可以跳过不看,看看红色字部分的就可以了。
发表于 2009-10-14 23:35:50 | 显示全部楼层
吉他中国抖音
最后一句话深得我心。
发表于 2009-10-14 23:36:12 | 显示全部楼层
GC视频号
发表于 2009-10-15 01:01:18 | 显示全部楼层
买琴买鼓,就找魔菇
记号,
发表于 2009-10-15 13:35:01 | 显示全部楼层
需要细品,上班不方便,留下记号。嘿嘿...
发表于 2009-10-15 20:13:32 | 显示全部楼层
牛逼的知识贴,虽然已是没明白但还是感谢楼主的帖子。
但要是把有PRESENCE的箱子设置到相当于没有PRESENCE的程度上市吧值开到中间还是零呢?
 楼主| 发表于 2009-10-15 22:08:47 | 显示全部楼层
请再留意一下,Presence是负反馈回路里加入接地电容作控制的,一旦加入电容,无论电位器钮到什么位置,电容都有作用的,除非把电容断开,才等于没有Presence
发表于 2009-10-15 22:19:59 | 显示全部楼层
期待楼主自己开个牛比的音箱公司。做中国的MARSHALL。
发表于 2009-10-15 22:23:28 | 显示全部楼层
留名后看
 楼主| 发表于 2009-10-16 09:39:34 | 显示全部楼层
原帖由 ZHANGGJ1982 于 2009-10-15 22:19 发表
期待楼主自己开个牛比的音箱公司。做中国的MARSHALL。

Marshall有太多我们不了解的地方了。我们很容易看到Marshall的产品、电路,但却不熟知它的历史、背景、理念、意图等等等等。网上一些资料都是流于表面的东西,要研究得慢慢归类分析,这也是一门学问啊,哈哈。
我是中国的Gate32,谢谢关注。
发表于 2009-10-16 09:46:07 | 显示全部楼层
太学术了 我只好选择看红色部分了
发表于 2009-10-16 10:14:48 | 显示全部楼层
呵呵。。。。。我太激动了
发表于 2009-10-17 18:46:46 | 显示全部楼层
知识贴 要顶的!
发表于 2009-10-17 18:55:46 | 显示全部楼层
发表于 2009-10-17 22:01:00 | 显示全部楼层
效果器里的Presence调节对音色有什么影响
发表于 2009-10-17 23:07:07 | 显示全部楼层

支持楼主发这种技术贴

顶一下,学习学习。:)
发表于 2011-12-24 09:09:32 | 显示全部楼层
发表于 2011-12-24 21:45:25 | 显示全部楼层
经典还是经典
发表于 2011-12-25 11:34:01 | 显示全部楼层
发表于 2012-1-13 18:33:35 | 显示全部楼层
这坟挖的好,虽然我只看红字部分~~
发表于 2012-1-13 23:56:13 | 显示全部楼层
技术贴啊哥们
发表于 2012-1-14 12:36:40 | 显示全部楼层
恩 红字那部分理解了 其他太专业的一概不知。。。。
发表于 2012-1-20 18:38:14 | 显示全部楼层
挖坟。。。
不过的确是好帖,顶一下~
发表于 2012-8-13 13:28:25 | 显示全部楼层
大大們都上哪了?
後續無力?
发表于 2013-8-10 17:11:56 | 显示全部楼层
强帖!!!!!!!!!
发表于 2013-8-10 20:05:17 | 显示全部楼层

好帖

“只有深入了解吉他相关的设备,才能更好,更准确,更高效地运用它们。”

挺楼主这句话,深有感触。
发表于 2013-8-11 12:01:16 | 显示全部楼层
Mark,好贴留名
发表于 2013-8-16 15:53:02 | 显示全部楼层
搜到老帖了,感谢楼主!虽然还是不甚明白,得细品,复制走
发表于 2014-8-13 19:27:21 | 显示全部楼层
本帖最后由 donghua326 于 2014-8-13 22:14 编辑
hahahalichong 发表于 2009-10-17 22:01
效果器里的Presence调节对音色有什么影响


PRESENCE:临场度,一般可以理解成比高音还高的均衡调节,是一种对声音远近的诠释。其实,在实际听觉上也是一种压缩效果。是提升音头的作用。依我的感受,直观来讲就是让你的电吉他音保持均匀的强下去,也就增强了延音效果,但是由于音头是一样大的延下去,没有强弱变化,显得音色比较硬,一般用在失真状态就作用明显了。特别是延音不好的琴和音箱,Presence对其很必要。但是好琴和好音箱一般情况不必用了,或稍用一点来补充。否则延音很死,影响了好琴的原音色。
发表于 2014-8-13 22:19:48 | 显示全部楼层
顶顶顶顶的顶顶顶顶顶顶顶顶顶弟弟顶顶顶顶顶顶顶顶顶顶
发表于 2014-8-16 18:46:57 | 显示全部楼层
关于对PRESENCE效果的最直观感受:其实使用PRESENCE效果很简单。可以把“临场度”轻松理解为使你吉他音域更宽广,也就是说本来吉他发出的音源很丰富,但是如果没有一个载体把他发挥出来,是听不到的。所以PRESENCE就发挥作用了,它让吉他通过音箱把吉他的超高、低音等全部还原出来了,如果你认真听,就会体会到仿佛吉他指板“变宽”的感觉。然后看你怎么用它了。如果用干音,效果不大明显。如果用失真、过载类效果就明显了,特别注的是把它与REVERB(弹黄混响)结合起来使用最佳。只要注意两个方面就妥了:一方面,如果用于失真节奏,想要颗粒度大,也就是那种激人的“沙沙“声就把PRESENCE开大些(建议10-4点钟);如果用于失真SOLO就把PRESENCE开小些(建议8-10点钟),做到高音不尖刺,代音不混而重,手感又好就行了。  调好后你会感觉琴弦会变软了起来。(以上是我用美产30w的Randall间箱和大G 2008电吉他反复调试得出的感受,仅供参考)。
发表于 2019-9-30 23:52:32 | 显示全部楼层
catcher945 发表于 2009-10-14 23:35
最后一句话深得我心。

活了吗?
发表于 2019-10-6 20:27:01 | 显示全部楼层
也就是Presence的作用类似高频扫频?
您需要登录后才可以回帖 登录 | 注册

本版积分规则

Archiver|手机版|小黑屋|吉他中国官方

GMT+8, 2025-12-24 00:20

Powered by Discuz!

© 2001-2024 Discuz! Team.

快速回复 返回顶部 返回列表