买琴买鼓,就找魔菇!

 找回密码
 注册
搜索
查看: 16193|回复: 57

效果器电路图——给DIY爱好者参考一下!!!

[复制链接]
发表于 2007-5-21 15:12:51 | 显示全部楼层 |阅读模式
吉他中国微信公众号
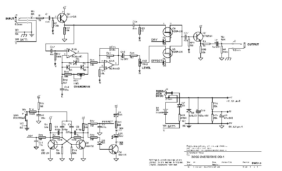
由于要显示很多细节,所以有些慢,请稍稍耐心一下咯~~~
点击可以放大。
不能保证100%原版,基本来源于网上,仅供参考:

[ 本帖最后由 downerband 于 2007-5-21 15:41 编辑 ]

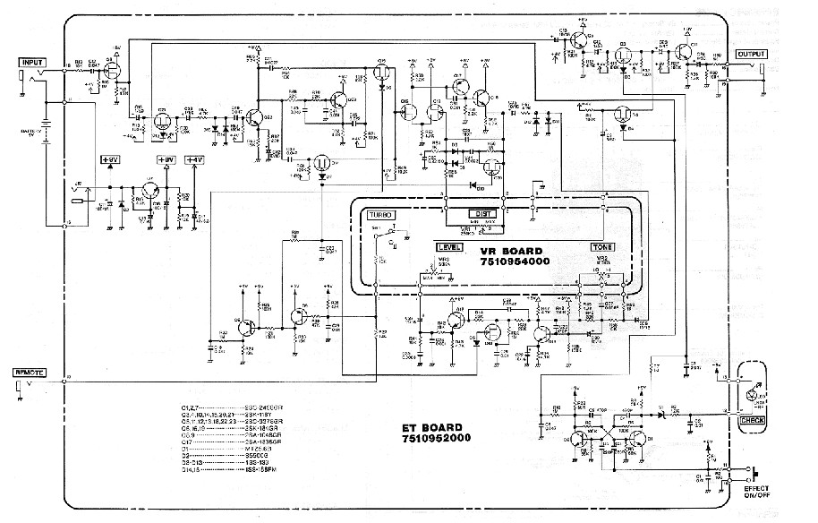
BOSS类的:

BOSS类的:
DS-2.jpg
HM-2.jpg
MT-2.1.jpg
MT-2.2.jpg
MT-2.3.jpg
OD-1.jpg
SD-1.jpg
SG-1.jpg

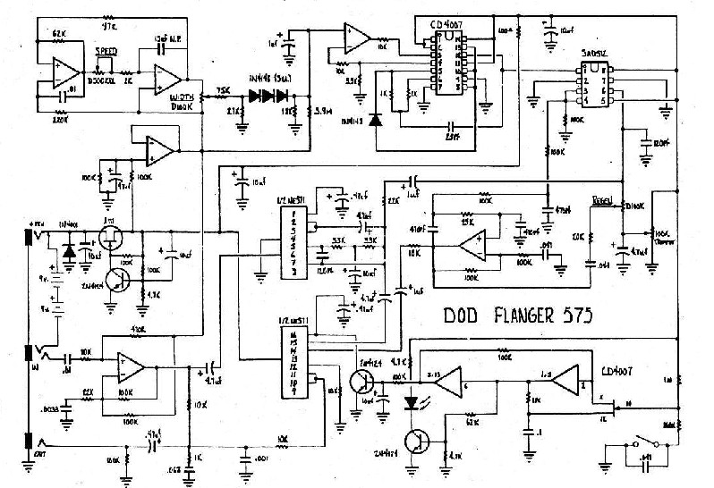
DOD 类的:

DOD 类的:
545.jpg
565.jpg
575.jpg
585.jpg
595.jpg
825.jpg
DOD COMPRESSOR 280A.jpg
DOD ENVELOPE FILTER 440.jpg
DOD OVERDRIVE 250.jpg
E-H DOCTOR Q.jpg

Ibanez类的:

Ibanez类的:
FUZ-5.jpg
TS10.jpg
TS-9.jpg
TS-100.jpg
TS-808.jpg

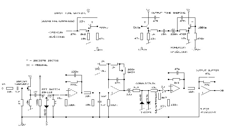
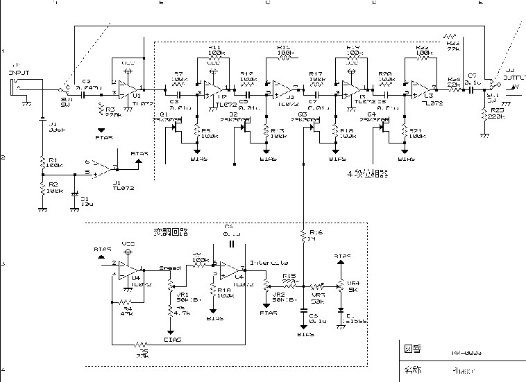
其他的:

其他的:
RAT DISTORTION.jpg
Stage Center Reverb Unit.jpg
Tube Distortion.jpg
八段均衡.jpg
压缩.jpg
 楼主| 发表于 2007-5-21 15:50:27 | 显示全部楼层
吉他中国抖音
沙发自己坐了!
发表于 2007-5-21 21:47:26 | 显示全部楼层
GC视频号
希望大家一起来补充让这个帖子变精华
发表于 2007-5-22 00:34:25 | 显示全部楼层
买琴买鼓,就找魔菇
:Q :Q :Q :Q :Q :Q :Q :Q :Q :Q :lol: :lol: :lol:
发表于 2007-5-22 09:06:47 | 显示全部楼层
太牛逼了吧,在哪里搞到这么多的电路图啊,感谢,改天搭一个DOD 250试试。呵呵
 楼主| 发表于 2007-5-22 12:00:43 | 显示全部楼层
多谢楼上各位来捧场的哥们了:D :D :D
发表于 2007-5-22 12:49:05 | 显示全部楼层
好贴子````````要顶顶!
 楼主| 发表于 2007-5-22 13:00:25 | 显示全部楼层
哪位还有电路图的话拿上来大家共享呀:kiss:
发表于 2007-5-22 15:37:15 | 显示全部楼层
;)不管如何   顶顶先
发表于 2007-5-22 22:08:21 | 显示全部楼层
顶上去,好东西。
发表于 2007-5-23 08:42:53 | 显示全部楼层
意图不错哦!!!图片就是有些看不清阿
:) :) :)
发表于 2007-5-24 11:57:37 | 显示全部楼层
靠,好贴
呃,``楼上的,你的图像也太``````
让人喷血了!!!
发表于 2007-5-24 15:07:23 | 显示全部楼层
我有本FENDER音箱的电路图,有N多的图片,BASSMAN的大概就分了不同年代,不同型号的27种,有哪为朋友可以告诉我怎么上传啊?挺大的
发表于 2007-5-25 11:50:48 | 显示全部楼层
好帖!!!!!!!!!!!!!!!!顶·!2··
 楼主| 发表于 2007-5-26 11:18:07 | 显示全部楼层
原帖由 嫩的歼灭 于 2007-5-23 08:42 发表
意图不错哦!!!图片就是有些看不清阿
:) :) :)


点击保存下来看就清楚了呀!
 楼主| 发表于 2007-5-27 01:47:55 | 显示全部楼层
:kiss:
发表于 2007-5-27 09:00:41 | 显示全部楼层
有没有Voodoo Lab Sparkle Drive Overdrive Pedal的图啊?找了好久都没有找到!
 楼主| 发表于 2007-5-27 19:13:14 | 显示全部楼层
原帖由 wen007 于 2007-5-27 09:00 发表
有没有Voodoo Lab Sparkle Drive Overdrive Pedal的图啊?找了好久都没有找到!


我找找看吧
有的话我就发在这个帖的后面
请注意查看!
 楼主| 发表于 2007-5-30 11:53:44 | 显示全部楼层
:hug:
 楼主| 发表于 2007-5-31 13:29:53 | 显示全部楼层
:lol:
 楼主| 发表于 2007-5-31 14:56:20 | 显示全部楼层
:lol:
 楼主| 发表于 2007-5-31 17:11:47 | 显示全部楼层
:lol:
发表于 2007-5-31 17:31:08 | 显示全部楼层
顶起来啊  找了好久 爱死你了:L :lol: :P
 楼主| 发表于 2007-5-31 17:39:23 | 显示全部楼层
:lol:
 楼主| 发表于 2007-5-31 18:07:02 | 显示全部楼层
:lol:
发表于 2007-6-1 08:30:19 | 显示全部楼层
晕啊 为什么点击之后不能放大啊:hug: 。。。细节看不清楚啊。麻烦楼主给我发一下好吗?感激不尽啊。。:D
raven1882@163.com  谢谢了
 楼主| 发表于 2007-6-2 12:36:23 | 显示全部楼层
原帖由 乌鸦1882 于 2007-6-1 08:30 发表
晕啊 为什么点击之后不能放大啊:hug: 。。。细节看不清楚啊。麻烦楼主给我发一下好吗?感激不尽啊。。:D
raven1882@163.com  谢谢了



先点保存,然后用图片传真浏览器之类的应用程序打开
可以放大的呀!
您再试试
要是还不行的话给我留言,我再发到您邮箱里
这两天有点儿事情,不好意思咯!
 楼主| 发表于 2007-6-3 00:00:59 | 显示全部楼层
其实我觉得这是我发的帖子里面最有水准的一个帖!
发表于 2007-6-8 09:27:30 | 显示全部楼层
:lol: :L
 楼主| 发表于 2007-6-9 03:25:09 | 显示全部楼层
:hug:
发表于 2007-6-21 21:07:27 | 显示全部楼层
一定要顶起来!!!!!!!!!!
发表于 2007-6-25 22:07:08 | 显示全部楼层
好贴子,我也来支持一下
发表于 2007-12-7 14:28:51 | 显示全部楼层
^13 :Q 顶!!!!!!!!!!!!!!!!!!
发表于 2007-12-7 18:13:11 | 显示全部楼层
好帖子,这个一定要顶啊,一定要顶
发表于 2007-12-8 08:30:33 | 显示全部楼层
UPUPUP,好帖子啊。
发表于 2007-12-8 11:08:02 | 显示全部楼层
用PDF格式发就好了,可以更清楚些
发表于 2008-1-31 11:40:01 | 显示全部楼层
您这太棒了。不过好多图放大以后也看不清细节,能够提供大一点的图吗,或者网址也可以,谢谢!
发表于 2008-1-31 20:43:19 | 显示全部楼层
应该给个精啊.^13
 楼主| 发表于 2008-4-25 17:14:39 | 显示全部楼层

回复 #38 琴无命 的帖子

我也觉得应该有个精华^7
呵呵
发表于 2008-4-25 20:03:55 | 显示全部楼层
太牛了 ``加精吧```^13 ^13 ^13
您需要登录后才可以回帖 登录 | 注册

本版积分规则

Archiver|手机版|小黑屋|吉他中国官方

GMT+8, 2025-11-28 19:05

Powered by Discuz!

© 2001-2024 Discuz! Team.

快速回复 返回顶部 返回列表