买琴买鼓,就找魔菇!

 找回密码
 注册
搜索
查看: 1744|回复: 6

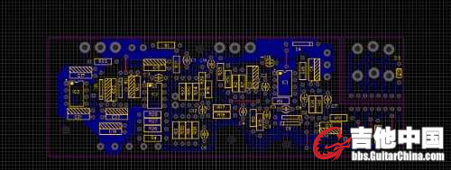
[单块效果器] 基于原版布局的klon单块

[复制链接]
发表于 2022-4-5 18:36:16 来自手机 | 显示全部楼层 |阅读模式
吉他中国微信公众号
不会上传附件 感兴趣的朋友 可以把邮箱留下来 我看到会分享文件的
Screenshot_2022-04-05-18-16-17-277_com.miui.gallery.jpg
DIY-Genuine-Professional-Overdrive-Guitar-Effect-Pedal-PCB-Klon-Kit.jpg
 楼主| 发表于 2022-4-5 18:38:38 来自手机 | 显示全部楼层
吉他中国抖音
这个图应该会清晰一些
X6@WDZ)OS3[`0THU]NKIU5N.jpg
发表于 2022-4-6 18:00:08 来自手机 | 显示全部楼层
GC视频号
zgr8000@sina.com谢谢!
 楼主| 发表于 2022-4-6 21:20:45 | 显示全部楼层
买琴买鼓,就找魔菇
张大哥 发表于 2022-4-6 18:00
zgr8000@sina.com谢谢!

已发送 gember格式文件
发表于 2022-4-6 23:25:30 | 显示全部楼层
谢谢了,什么软件能打开着文件
 楼主| 发表于 2022-4-7 08:33:13 来自手机 | 显示全部楼层
easyeda  kicad ad19都可以打开
发表于 2023-5-23 23:17:57 来自手机 | 显示全部楼层
1397335467@qq.com谢谢老哥
您需要登录后才可以回帖 登录 | 注册

本版积分规则

Archiver|手机版|小黑屋|吉他中国官方

GMT+8, 2025-11-27 17:05

Powered by Discuz!

© 2001-2024 Discuz! Team.

快速回复 返回顶部 返回列表