MARSHALL

 找回密码
 注册
搜索
查看: 2315|回复: 11

[求助贴] orange th100箱头无声

[复制链接]
发表于 2020-8-29 19:13:46 | 显示全部楼层 |阅读模式
吉他中国微信公众号
[img][/img]求助各位前辈,orange th100箱头无声,打开电源是通的,就是没有声音,连电流声都没有,像没开一样安静。
      二极管都亮,保险管都是好的也没有烧坏,用万用表量过二极管和保险管都是通的,只是有一个保险管阻值有点大,问了下卖保险管的老板,他说保险管的阻值不会让音箱没有声音。
    箱头返厂修过,拿回来打开弹了有二十几分钟,“彭”一声就没有声音了,声音就像关闭音响时的声音,没有烧焦味,拆开箱头都是好的,没有烧坏。
     确定是箱头的问题,箱体换别的箱头是正常的,不知道还应该检查哪里,有知道的前辈还请指点一下。
发表于 2020-8-29 20:40:17 | 显示全部楼层
吉他中国抖音
老规矩,先判断是前级还是后级, 有LOOP,用综合进个信号给RETURN,如果正常发声,说明前级问题,反之后级问题。
发表于 2020-8-29 21:54:52 来自手机 | 显示全部楼层
GC视频号
对,常来论坛的都知道排除法。电子管的情况你没说,我估计你把它称作了“二极管”?根据描述,估计可能是HT保险管坏了。很可能是你说的阻值大的那个,管子虽亮着但并没有高压供应,也就没信号输出。
 楼主| 发表于 2020-9-4 18:02:46 | 显示全部楼层
买琴买鼓,就找魔菇
beyond870215 发表于 2020-8-29 20:40
老规矩,先判断是前级还是后级, 有LOOP,用综合进个信号给RETURN,如果正常发声,说明前级问题,反之后级 ...

好的,谢谢老哥,音箱买来这么久还没用过Fx LOOP功能,研究一下,试试,万分感谢
发自吉他中国iPhone客户端
 楼主| 发表于 2020-9-4 19:07:20 | 显示全部楼层
beyond870215 发表于 2020-8-29 20:40
老规矩,先判断是前级还是后级, 有LOOP,用综合进个信号给RETURN,如果正常发声,说明前级问题,反之后级 ...

老哥,按照您的方法测出来了,后级的问题,可是后级的四个电子管都是亮的,板子也没有烧的痕迹,之后应该怎么排查
发自吉他中国iPhone客户端
 楼主| 发表于 2020-9-4 19:08:44 | 显示全部楼层
保持联系 发表于 2020-8-29 21:54
对,常来论坛的都知道排除法。电子管的情况你没说,我估计你把它称作了“二极管”?根据描述,估计可能是HT ...

谢谢老哥指点,现在确定是后级的问题,那个保险管我换过了,还是没声音,估计不是他,还应该怎么排查,后级四个电子管都是亮的
发自吉他中国iPhone客户端
发表于 2020-9-5 17:16:57 | 显示全部楼层
曲阳 发表于 2020-9-4 19:08
谢谢老哥指点,现在确定是后级的问题,那个保险管我换过了,还是没声音,估计不是他,还应该怎么排查,后 ...

用个失真块或者琴直接插LOOP RETURN里,弹奏,看看有没有声音,没声音说明后级出了问题,电子管 灯丝跟 阳极高压是分开供电的,管子亮不一定说明高压侧没问题,你这种情况就算知道了哪里出问题自己也修不了啊,而且根据你的描述,很明显有元件烧了,找人弄吧
发表于 2020-9-7 10:09:13 | 显示全部楼层
【输出】:功率减半,2个后级管=35瓦,class AB-1模式
功率减半,4个后级管=70瓦,class AB-1模式
功率饱和,2个后级管=50瓦,class AB-2模式
功率饱和,4个后级管=100瓦,class AB-2模式
【电子管】:前级:4个ECC83(12AX7)
后级:4个EL34


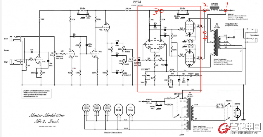
如果你有一定的基础动手能力,可以自己修好。查了你的箱有几个功率模式,建议是用class AB-1模式或者class AB-2模式,这样可以先排除两个功率管,但是你需要搞
清楚这两个模式下是那两个后级管工作。能知道的情况下建议你淘宝买两支配对好的后级管直接换掉,调管子偏压可以找下网上教程,也可以修好后在调,维修先小功率试机。
找了EL34推挽电路图给你参考,买个便宜的数字万用表,按照给你的电路图找到对应的点测量供电是否正常,电压正常在+300V左右,测量小心高压,电子管电路简单一般无非供电问题或者管子烧坏。


企业微信截图_15994435388073.png
企业微信截图_15994436074716.png
 楼主| 发表于 2021-1-4 22:21:06 | 显示全部楼层
王2小王老2 发表于 2020-9-5 17:16
用个失真块或者琴直接插LOOP RETURN里,弹奏,看看有没有声音,没声音说明后级出了问题,电子管 灯丝跟  ...

感谢,几个月了还是没弄好,最近准备找个修家电的看看,现在就很好奇到底是哪里出了问题,有元件烧的话也应该能看出来吧,竟然外表毫无异样
发自吉他中国iPhone客户端
 楼主| 发表于 2021-1-4 22:24:22 | 显示全部楼层
beyond870215 发表于 2020-9-7 10:09
【输出】:功率减半,2个后级管=35瓦,class AB-1模式
功率减半,4个后级管=70瓦,class AB-1模式
功率饱和 ...

感谢老哥,感谢您的热心帮忙,准备找个修家电的看看能不能修好,真恨自己不懂修电器,真羡慕学过修电器的
发自吉他中国iPhone客户端
 楼主| 发表于 2021-1-8 16:31:46 | 显示全部楼层
哎,修家电的都说不会修,真是没办法了
发自吉他中国iPhone客户端
发表于 2021-1-8 17:25:13 | 显示全部楼层
你先找,实在不行,费点快递费,快递过来帮你弄好。纯帮忙交朋友,不收费。零件钱还是要自己出的
您需要登录后才可以回帖 登录 | 注册

本版积分规则

Archiver|手机版|小黑屋|吉他中国官方

GMT+8, 2025-12-22 10:16

Powered by Discuz!

© 2001-2024 Discuz! Team.

快速回复 返回顶部 返回列表