买琴买鼓,就找魔菇!

 找回密码
 注册
搜索
楼主: 强力五和弦

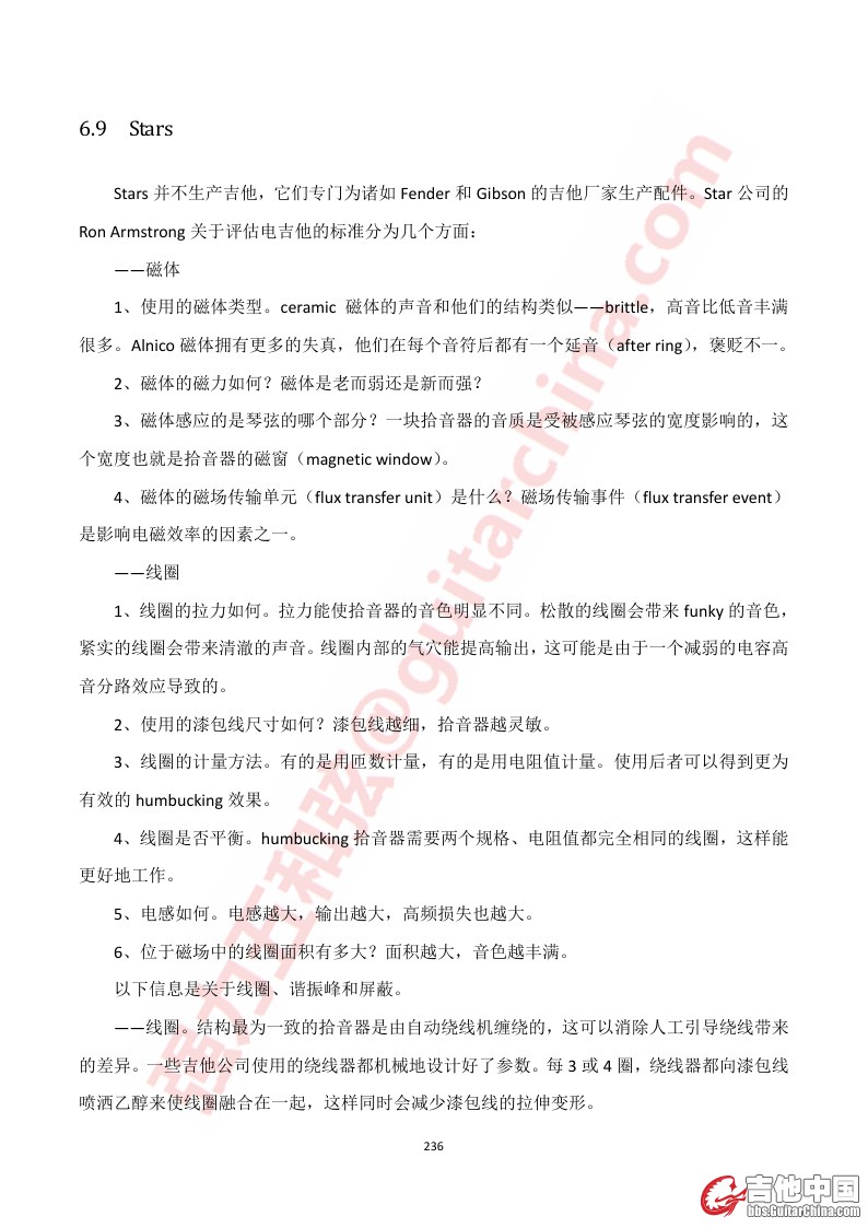
[电吉他硬件] 拾音器那些事儿——这可能是关于拾音器最全面的...

 火.. [复制链接]
发表于 2017-1-13 14:42:33 | 显示全部楼层
吉他中国微信公众号
请问楼主,DD7出了吗?有意啊!
 楼主| 发表于 2017-1-15 14:12:05 | 显示全部楼层
吉他中国抖音
谢楼上几位的支持!DD7是啥?求科普。。。
 楼主| 发表于 2017-1-15 14:16:14 | 显示全部楼层
GC视频号
这段时间比较忙,更新不及时,奉上229-237,《牛人篇》自此结束,下次开始《制作篇》。
0001.jpg
0002.jpg
0003.jpg
0004.jpg
0005.jpg
0006.jpg
0007.jpg
0008.jpg
0009.jpg

发表于 2017-1-20 17:58:21 来自手机 | 显示全部楼层
买琴买鼓,就找魔菇
最近这帖子有点冷啊,不知道楼主更新制作篇之后会不会火起来
 楼主| 发表于 2017-2-6 13:53:24 | 显示全部楼层
道陵 发表于 2017-1-20 17:58
最近这帖子有点冷啊,不知道楼主更新制作篇之后会不会火起来

谢兄弟关心,前段时间回老家过年,没来得及更新,感谢支持!顺祝鸡年大吉!
 楼主| 发表于 2017-2-6 14:09:35 | 显示全部楼层
奉上238-245页。
001.jpg
002.jpg
003.jpg
004.jpg
005.jpg
006.jpg
007.jpg
008.jpg


 楼主| 发表于 2017-2-6 14:15:39 | 显示全部楼层
奉上246-255页。
0001.jpg
0003.jpg
0004.jpg
0005.jpg
0006.jpg
0007.jpg
0008.jpg
0009.jpg
0010.jpg
0002.jpg

发表于 2017-2-6 15:08:37 | 显示全部楼层
好文,mark一下,持续学习
 楼主| 发表于 2017-2-8 14:44:01 | 显示全部楼层
奉上256-259页
001.jpg
002.jpg
003.jpg
004.jpg

 楼主| 发表于 2017-2-8 14:47:24 | 显示全部楼层
370555441 发表于 2017-2-6 15:08
好文,mark一下,持续学习

感谢支持!
 楼主| 发表于 2017-2-9 13:22:44 | 显示全部楼层
260-265页,事情慢慢开始变得有趣了。。

001.jpg
002.jpg
003.jpg
004.jpg
005.jpg
006.jpg
发表于 2017-2-9 14:57:42 | 显示全部楼层
找不到词来形容了,就是感谢!感谢你付出的心血!
发表于 2017-2-9 17:59:26 | 显示全部楼层
边上班边看,一下午过去了,看了三分之一不到再次感谢楼主!
 楼主| 发表于 2017-2-10 18:02:18 | 显示全部楼层
walkford 发表于 2017-2-9 17:59
边上班边看,一下午过去了,看了三分之一不到再次感谢楼主!

感谢兄弟的鼓励和支持
 楼主| 发表于 2017-2-10 18:09:49 | 显示全部楼层
266-275页。神奇的电磁波!

0001.jpg
0003.jpg
0004.jpg
0005.jpg
0006.jpg
0007.jpg
0008.jpg
0009.jpg
0010.jpg
0002.jpg

 楼主| 发表于 2017-2-10 18:18:35 | 显示全部楼层
275页最后那张图放大给大家看看,证明我没有忽悠

IMG_0211_副本.jpg
发表于 2017-2-10 20:27:30 来自手机 | 显示全部楼层
牛逼 牛逼  谢谢楼主无私奉献 好东西 学习了
 楼主| 发表于 2017-2-11 17:50:38 | 显示全部楼层
qqbobos 发表于 2017-2-10 20:27
牛逼 牛逼  谢谢楼主无私奉献 好东西 学习了

感谢兄弟的支持和鼓励!
 楼主| 发表于 2017-2-11 17:52:05 | 显示全部楼层
276-283页。

001.jpg
002.jpg
003.jpg
004.jpg
005.jpg
006.jpg
007.jpg
008.jpg

 楼主| 发表于 2017-2-22 19:59:48 | 显示全部楼层
倒数第二更,284-289页。最后还有部分不成形的文字和资料,就不贴出来了。最后胡乱写个后记最为最后一更吧。

001.jpg
002.jpg
003.jpg
004.jpg
005.jpg
006.jpg

发表于 2017-2-22 20:02:19 | 显示全部楼层
看着就爽,慢慢看完,先顶!赞一个
 楼主| 发表于 2017-2-22 20:04:21 | 显示全部楼层
yygvsgame 发表于 2017-2-22 20:02
看着就爽,慢慢看完,先顶!赞一个

感谢支持!
 楼主| 发表于 2017-2-22 20:05:25 | 显示全部楼层
看看286页那张tele neck的曲线,是不是像极了她那丰满圆润的声音?
发表于 2017-2-22 20:07:40 | 显示全部楼层
仔细看了一点,涨知识,再赞一次!
发表于 2017-2-23 15:41:12 | 显示全部楼层
楼主太牛了,我才刚入门.多谢指导
发表于 2017-3-5 00:52:27 来自手机 | 显示全部楼层
楼主啥时候出书啊?电子书也行啊。一定买来收藏
发表于 2017-8-19 10:54:56 | 显示全部楼层
本帖最后由 duchengyao 于 2017-8-19 11:41 编辑

我也是05年注册的GC,然而现在硕士还没毕业~
为什么在使用两个双线圈拾音器时需要反向放置,否则会影响声音?
将一个小双和单线圈拾音器塞到一个双线圈拾音器的槽里,会不会影响彼此的音色呀?
谢了~
发表于 2017-8-20 09:15:29 来自手机 | 显示全部楼层
不明觉厉。
发表于 2017-9-10 20:56:07 | 显示全部楼层
好专业的文章
发表于 2017-9-11 11:04:28 | 显示全部楼层
MARK
发表于 2017-10-27 21:59:19 | 显示全部楼层
太牛逼了!!!
我很少上GC,因为我感觉论坛里好像净是问多少预算买什么琴的,很无聊。
看来我错了,吉他中国卧虎藏龙啊!
一个博士,不求回报,从学术论文的高度写出这篇文章,我是大写的服!
看到这篇文章以后,我第一反应是先找找看有没有出版的书,很可惜没有,当然了,即便有估计也卖不了几本。
于是我一口气下载了全部289页的图片,用了一晚上时间。我准备打印出来好好学习学习。
作者应该岁数跟我差不多,都是95年上高中,也差不多脚前脚后当上爸爸。我很佩服作者的执着,我非常感谢作者无私的分享出这篇文章。
谢谢!
发表于 2017-11-6 22:48:13 | 显示全部楼层
强帖留名,支持楼主
发表于 2017-11-6 22:58:19 来自手机 | 显示全部楼层
厉害了
发表于 2017-11-7 10:27:14 | 显示全部楼层
强力五和弦 发表于 2017-2-22 20:05
看看286页那张tele neck的曲线,是不是像极了她那丰满圆润的声音?

楼主能不能放个PDF?万分感谢
发表于 2017-11-9 07:58:03 | 显示全部楼层
留着了
发表于 2017-11-21 10:08:56 | 显示全部楼层
请问大神,书名和出版了吗?
发表于 2017-11-21 10:11:49 | 显示全部楼层
请问大神,书名和出版了吗?
发表于 2017-11-23 23:56:05 来自手机 | 显示全部楼层
牛逼啊,赶快成立个公司,做拾音器,有这个理论基础,还有实践,东西做出来应该不差的
发表于 2017-11-25 13:48:46 来自手机 | 显示全部楼层
建议楼主出书,保护知识产权
发表于 2017-12-12 17:26:27 | 显示全部楼层
请问楼主这书啥时候出呢
您需要登录后才可以回帖 登录 | 注册

本版积分规则

Archiver|手机版|小黑屋|吉他中国官方

GMT+8, 2025-12-19 18:44

Powered by Discuz!

© 2001-2024 Discuz! Team.

快速回复 返回顶部 返回列表