MARSHALL

 找回密码
 注册
搜索
查看: 11118|回复: 48

[电吉他音箱] 新买的MARSHALL DSL40C突然没声音了 我已哭晕

[复制链接]
发表于 2016-8-9 17:30:24 | 显示全部楼层 |阅读模式
吉他中国微信公众号
各位你们好:我新买的DSL40C 5月在网上买的经典款 总共开机也就20次 前天买了个535Q想练习哇音 这不还没哇2下突然没声音了 检查了下 琴和线都没问题,结果是箱子出问题了 喇叭有声音“类似电视机无信号的那种“嗤“的声音” ,2个通道全部无信号。不知道哪里出问题了  请音响坛子里的大神们帮解决下 我已哭晕。
 楼主| 发表于 2016-8-9 17:31:32 | 显示全部楼层
吉他中国抖音
在线等
发表于 2016-8-9 17:33:00 | 显示全部楼层
GC视频号
你再哭一会儿吧,大神还没来
 楼主| 发表于 2016-8-9 18:44:16 | 显示全部楼层
买琴买鼓,就找魔菇
大神快来啊
 楼主| 发表于 2016-8-9 18:57:59 | 显示全部楼层
我都准备拿到 家电修理部 去修了 我快气死了
发表于 2016-8-9 19:06:28 | 显示全部楼层
有点奇怪,MARSHALL也会这么容易坏
 楼主| 发表于 2016-8-9 19:45:59 | 显示全部楼层
MOMF 发表于 2016-8-9 19:06
有点奇怪,MARSHALL也会这么容易坏

哎 别提了 新新家伙 就出问题
 楼主| 发表于 2016-8-9 19:47:13 | 显示全部楼层
等到晚上 2点 等待 大神 答疑解惑
发表于 2016-8-9 20:18:48 来自手机 | 显示全部楼层
断电重启试一下,经常用会好一点,即使不弹琴隔几天也要通一会电,很多东西不是用坏而是放坏的。
发表于 2016-8-9 20:27:15 | 显示全部楼层
小问题,信号输入极断路。
发表于 2016-8-9 21:53:07 | 显示全部楼层
马歇尔真这么不经打啊????有的时候我到觉得说了都是白说,如果楼主有保修就赶紧送去保修吧,没有保修的话也要看你个人的意愿,不想自己折腾的赶紧送能修的地方去修,想自己折腾的就准备好一个20M的示波器,拆开箱子,拿出电路板从电源部分开始到输出一级一级的实验故障很容易就能找到的,有点电子知识的人都能搞定的,偶初中毕业都能搞定
 楼主| 发表于 2016-8-9 22:31:21 | 显示全部楼层
iam_xujian 发表于 2016-8-9 20:18
断电重启试一下,经常用会好一点,即使不弹琴隔几天也要通一会电,很多东西不是用坏而是放坏的。 ...

对  您说的对 我确实 有点舍不得用
 楼主| 发表于 2016-8-9 22:32:35 | 显示全部楼层
iam_xujian 发表于 2016-8-9 20:18
断电重启试一下,经常用会好一点,即使不弹琴隔几天也要通一会电,很多东西不是用坏而是放坏的。 ...

对 您说的对!我确实有点舍不得用
 楼主| 发表于 2016-8-9 22:33:50 | 显示全部楼层
冥泉天鹅 发表于 2016-8-9 20:27
小问题,信号输入极断路。

谢谢
 楼主| 发表于 2016-8-9 22:37:35 | 显示全部楼层
冥泉天鹅 发表于 2016-8-9 20:27
小问题,信号输入极断路。

那我应该怎样处理?
 楼主| 发表于 2016-8-9 22:38:41 | 显示全部楼层
landemaomao 发表于 2016-8-9 21:53
马歇尔真这么不经打啊????有的时候我到觉得说了都是白说,如果楼主有保修就赶紧送去保修吧,没有保修的 ...

谢谢您
发表于 2016-8-9 22:43:15 | 显示全部楼层
我的dsl40用了半年,一点毛病没有。不是marshall的问题,要么就是楼主点背买到一个有问题的,要么就是平时使用有不好的习惯,不是marshall,什么牌子的电子产品都难免存在个别有毛病的产品
 楼主| 发表于 2016-8-9 22:49:10 | 显示全部楼层
好烦躁 返厂保修 又得400邮费 我真真的想 借七夕 被人 操 一顿 刚买的新房子 卫生间下水管有裂缝 物业推责任 我 TM 的 郁闷 在问下经常淘宝的朋友 返厂的话这个邮费是我掏么
 楼主| 发表于 2016-8-9 22:54:30 | 显示全部楼层
英式失真 发表于 2016-8-9 22:43
我的dsl40用了半年,一点毛病没有。不是marshall的问题,要么就是楼主点背买到一个有问题的,要么就是平时 ...

恩 这个我明白  我现在就是想把他搞好 如果能自己解决掉 是最好的 话说我可爱惜了 就和我的美标一样 安全按照说明书操作
发表于 2016-8-9 22:57:49 | 显示全部楼层
大哥星星 发表于 2016-8-9 22:54
恩 这个我明白  我现在就是想把他搞好 如果能自己解决掉 是最好的 话说我可爱惜了 就和我的美标一样 安全 ...

我建议啊 ,先别找什么家电维修的地方,先找你买的琴行,或者找当地代理,能走正规渠道走正规渠道,别回头修家电的拆开鼓捣半天没弄好,远路送回人家琴行又说咱私自乱动不给修就麻烦了
 楼主| 发表于 2016-8-9 23:00:29 | 显示全部楼层
英式失真 发表于 2016-8-9 22:57
我建议啊 ,先别找什么家电维修的地方,先找你买的琴行,或者找当地代理,能走正规渠道走正规渠道,别回 ...

淘宝 买的  现在后悔死了 以后大件新的还是走当地琴行
发表于 2016-8-9 23:05:02 | 显示全部楼层
多少钱买的?
发表于 2016-8-9 23:14:25 | 显示全部楼层
我有一台也只有周末用,每周开两次。也出现过弹着弹着突然没声了,断电重启就好了,有可能是电压不稳或者受潮造成的,我在琴行买的也没去修,他们会卖东西但不一定会修,给他们拿去乱修一通我还不如找个修电器的,这东西好像没有什么官方售后的,要是我的话就自己找人看看什么原因,小问题就自己修了,大问题就发回去。
 楼主| 发表于 2016-8-9 23:19:26 | 显示全部楼层
iam_xujian 发表于 2016-8-9 23:14
我有一台也只有周末用,每周开两次。也出现过弹着弹着突然没声了,断电重启就好了,有可能是电压不稳或者受 ...

我断了 6次电重启 还是不行 我又哭了
发表于 2016-8-10 00:01:47 来自手机 | 显示全部楼层
所有能拔开的都拔开再塞回去试试看
发表于 2016-8-10 00:04:11 来自手机 | 显示全部楼层
可能就是个触点接触不好的事,问题不大。
 楼主| 发表于 2016-8-10 00:26:27 | 显示全部楼层
谢谢 楼上所有的朋友 包括让我继续哭等大神那位  谢谢你们的热心 祝各位琴技越来越好!
发表于 2016-8-10 08:45:35 | 显示全部楼层
管子重新拔插一次,管子互换再试试。
发表于 2016-8-10 12:16:20 来自手机 | 显示全部楼层
要先招哪里的问题,先看管子是否有损坏的,然后吉他进后级看看有没有声音,就是loop里面。
发表于 2016-8-11 15:34:09 | 显示全部楼层
建议你以后改用JOYO 品牌的音箱  
发表于 2016-8-11 16:53:47 | 显示全部楼层
现在大牌子国内买的基本都是国产的了吧,国人水平不凡啊!
发表于 2016-8-11 18:52:14 来自手机 | 显示全部楼层
看看管子有没不亮的,是的话,换根新的上去行了。
发表于 2016-8-11 21:45:43 | 显示全部楼层
我去,远水解不了近火,兄弟哪里人,要是进的话送过来我看看,能修好一分钱都不要你的,也算是让我这乡下土老比见识下马歇尔那张怂脸,感觉还没我自己做的机器皮实呢,阁床底下两三年再拿出来也没啥问题。呵呵呵呵呵
我是江苏常熟的
发表于 2016-8-11 21:58:22 | 显示全部楼层
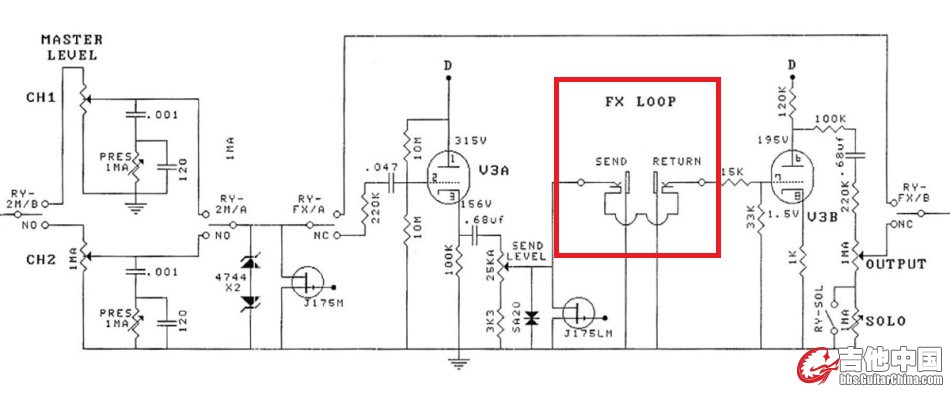
我帮楼主分析了下。喇叭有电流声的话应该是功率級没有多大问题,能正常开机,喇叭有交流声表明机器有高压,至少功率級的管子和电源部分的管子是亮的。楼主是使用了哇音器后没声的,我个人觉得很有可能是loop接口坏了,看看我上的图中红框部分就是loop接口端子,这个应该是小问题。图是我随便举例的,用来说明问题的。呵呵呵我是随便推断一下的 5f30665cg747c44d22e55&690.jpg
发表于 2016-8-11 23:57:37 | 显示全部楼层
landemaomao 发表于 2016-8-11 21:58
我帮楼主分析了下。喇叭有电流声的话应该是功率級没有多大问题,能正常开机,喇叭有交流声表明机器有高压, ...

LOOP 也有可能。

我修过这款,故障也是无声。前级板和后级板之间有一根连接线,记得当时是插头那里断线了。

marshall 质量管理确实不行,我还见过EL34电子管座只是插上没有焊接就出厂的,用了几天管子炸裂了。
 楼主| 发表于 2016-8-12 12:19:59 | 显示全部楼层
landemaomao 发表于 2016-8-11 21:58
我帮楼主分析了下。喇叭有电流声的话应该是功率級没有多大问题,能正常开机,喇叭有交流声表明机器有高压, ...

我没有 接 LOOP 直接 琴-踏板+input 我正犹豫要不要返厂 但返厂 我担心 没个担保 就无缘无故邮寄过去 很糟心
 楼主| 发表于 2016-8-12 12:21:06 | 显示全部楼层
陕西蒜农 发表于 2016-8-11 23:57
LOOP 也有可能。

我修过这款,故障也是无声。前级板和后级板之间有一根连接线,记得当时是插头那里断线 ...

您 说的 我觉得很有道理 可是不敢 打开 一打开 厂家就不承认了  我们这边小地方 没人敢修
 楼主| 发表于 2016-8-12 12:22:21 | 显示全部楼层
陕西蒜农 发表于 2016-8-11 23:57
LOOP 也有可能。

我修过这款,故障也是无声。前级板和后级板之间有一根连接线,记得当时是插头那里断线 ...

您 说的 我觉得很有道理 可是不敢 打开 一打开 厂家就不承认了  我们这边小地方 没人敢修
 楼主| 发表于 2016-8-27 02:18:33 | 显示全部楼层
iam_xujian 发表于 2016-8-10 00:04
可能就是个触点接触不好的事,问题不大。

被您说中了 修理的师傅把第一根和第四根管子换了下位置就解决了 但不知道第一根管子是否完好?管子灯还是亮着的。现在音响能正常使用 不知道后续会怎样
发表于 2016-8-27 12:36:33 来自手机 | 显示全部楼层
能正常使用估计就没事了
您需要登录后才可以回帖 登录 | 注册

本版积分规则

Archiver|手机版|小黑屋|吉他中国官方

GMT+8, 2025-11-11 23:19

Powered by Discuz!

© 2001-2024 Discuz! Team.

快速回复 返回顶部 返回列表