买琴买鼓,就找魔菇!

 找回密码
 注册
搜索
查看: 2583|回复: 9

我也来试做全管箱头

[复制链接]
发表于 2016-7-6 14:19:37 | 显示全部楼层 |阅读模式
吉他中国微信公众号
本帖最后由 ljsdx 于 2016-7-6 15:07 编辑

前一段时间被朋友忽悠买了把电吉他,拿回来才知道原来电琴还得配箱子效果器啥的一堆,进论坛来学习发现很多坛友DIY箱子箱头,于是也决定自己也来试做一个。学习了一些帖子发现仿马家的箱头居多也不知道D出来的效果如何,想先从简单些的入手。也请教了坛子里的csma大侠一些事宜最终选择了ax84 P1 eXtreme作为前置部分,后级放大选择EL34推挽。考虑到手头有一个机箱可以利用位置安排有点吃紧,所以选择了PCB方式、、、、、、、废话说了一堆还是上两个图吧
P1 小箱头.jpg
 楼主| 发表于 2016-7-6 14:28:37 | 显示全部楼层
吉他中国抖音
本帖最后由 ljsdx 于 2016-7-6 14:40 编辑

手工画PCB
PCB.jpg
PCB2.jpg
 楼主| 发表于 2016-7-6 14:51:59 | 显示全部楼层
GC视频号
本帖最后由 ljsdx 于 2016-7-6 15:03 编辑

点灯试机
点灯.jpg
机箱旋钮开关安排开口
机箱开孔.jpg
因为电压不是完全一样所以电路没有完全照图,做了点调整,加了个LOOP接口和增益选择通道开关(csma大侠的制作帖子里提到)。在这里还得感谢csma兄的指点 ,后级放大用了推挽方式
 楼主| 发表于 2016-7-6 15:03:49 | 显示全部楼层
买琴买鼓,就找魔菇
本帖最后由 ljsdx 于 2016-7-6 15:07 编辑

装好后的样子
前.jpg
后.jpg

还得考虑考虑怎么做点LOOG什么的
发表于 2016-7-7 08:28:14 | 显示全部楼层
惭愧惭愧,“大侠”二字何敢当啊
这么快就完成了,楼主效率好高啊!
 楼主| 发表于 2016-7-7 10:48:46 来自手机 | 显示全部楼层
手头有些元件,主要是布局安排麻烦,做起来倒快。目前还有点低频噪声随音量增大还得再调整。至于声音清音很满意,过载不是那么重。感谢csma的提点
 楼主| 发表于 2016-7-7 10:50:07 来自手机 | 显示全部楼层
csma兄对低噪有何心得还望指导指导
发表于 2016-7-7 13:41:27 | 显示全部楼层
ljsdx 发表于 2016-7-7 10:50
csma兄对低噪有何心得还望指导指导

不敢谈指导,弹弹我的想法吧。随音量增大的噪音问题恐怕出在前级上,可以拔管子试试噪音在哪一级产生的。元件布局问题和走线不当都有可能产生噪音,元件位置已经固定了,建议先调整一下走线试试,注意线材长度别太长,栅极、屏极、阴极走线相对独立,别离太近、别平行;交流点灯的话,灯丝线一定要绞紧,并且和其他线离得足够远;另外建议研究一下接地是否有不当。
 楼主| 发表于 2016-7-7 16:29:02 | 显示全部楼层
本帖最后由 ljsdx 于 2016-7-7 16:34 编辑
csma 发表于 2016-7-7 13:41
不敢谈指导,弹弹我的想法吧。随音量增大的噪音问题恐怕出在前级上,可以拔管子试试噪音在哪一级产生的。 ...


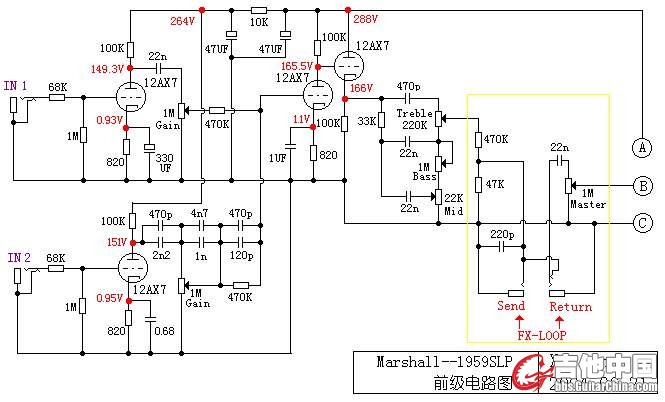
谢谢csma兄指导布线确实还存在一些问题,每个电位器都长线连接,画PCB时只考虑把它做响,权当实验完全忽略了控制的连接(打算再做一块2通道2只12AX7的马家1959SLP小板配合同一个推挽后级,看看对比后定夺)。到时可能会把前后级考虑做在一张板子上,同时把各种控制也因地制宜做在板子
1959slp.JPG
发表于 2016-7-8 13:48:09 | 显示全部楼层
ljsdx 发表于 2016-7-7 16:29
谢谢csma兄指导布线确实还存在一些问题,每个电位器都长线连接,画PCB时只考虑把它做响,权 ...

太客气了!多多交流,共同进步
您需要登录后才可以回帖 登录 | 注册

本版积分规则

Archiver|手机版|小黑屋|吉他中国官方

GMT+8, 2025-11-28 23:39

Powered by Discuz!

© 2001-2024 Discuz! Team.

快速回复 返回顶部 返回列表