买琴买鼓,就找魔菇!

 找回密码
 注册
搜索
查看: 1430|回复: 5

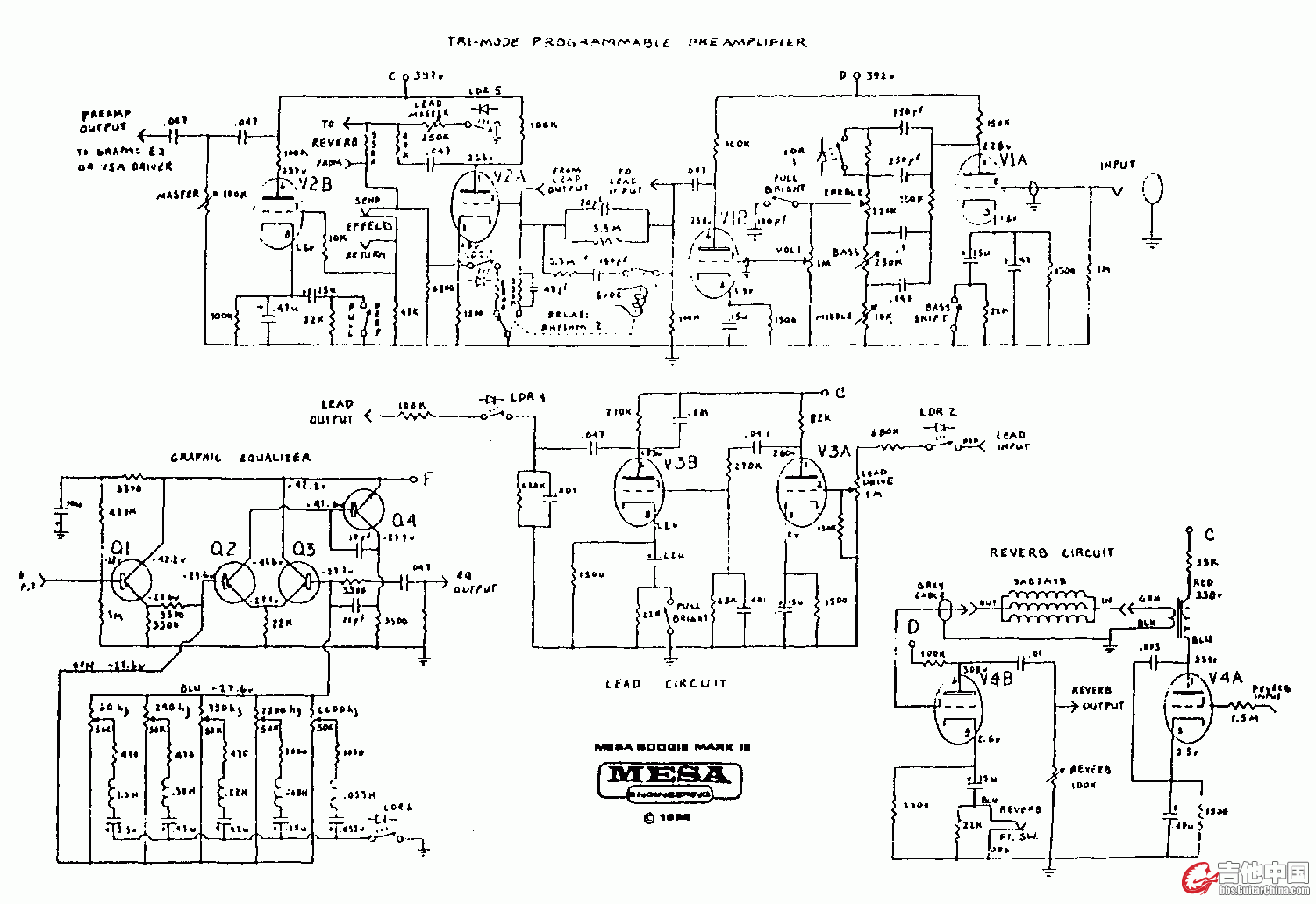
帮找一个Mesa Mark3的图

[复制链接]
发表于 2016-3-29 19:33:34 | 显示全部楼层 |阅读模式
吉他中国微信公众号
找了一个不太清楚,有清晰图的分享一下呗。
mk3-1.gif
 楼主| 发表于 2016-3-29 19:35:56 | 显示全部楼层
吉他中国抖音
还有两个牛,,,,,,,,,,,,,,
562022(1).jpg
562050(1).jpg
发表于 2016-3-30 02:20:42 | 显示全部楼层
GC视频号
同求!!!!!!!
发表于 2016-4-1 01:08:47 | 显示全部楼层
买琴买鼓,就找魔菇
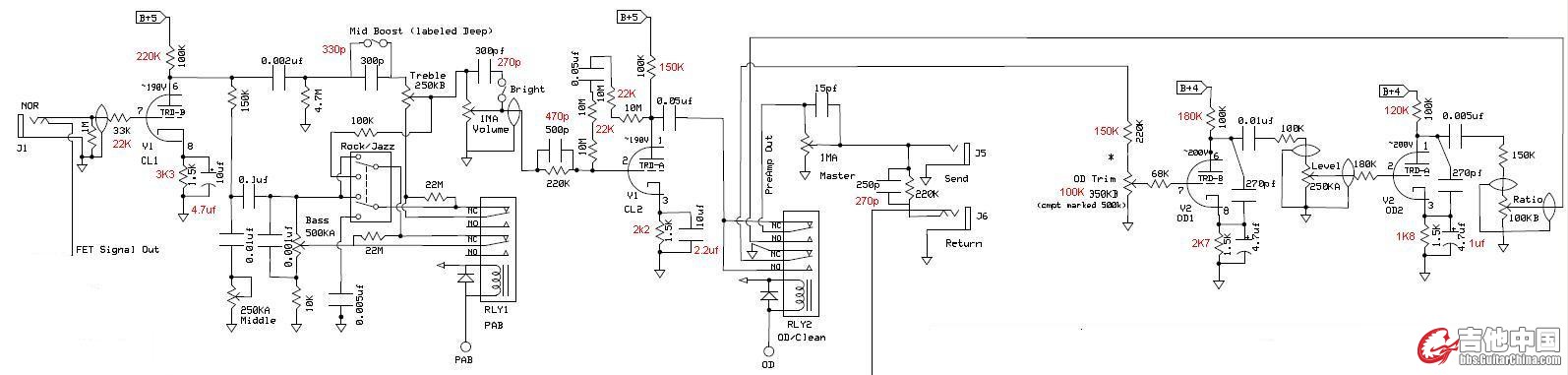
好像都只有这么清楚 p2McBarryREDsrtipe (1).jpg p3McBarryREDstripejpg (1).jpg
 楼主| 发表于 2016-4-1 20:56:19 | 显示全部楼层
给二楼兄弟填一个。
D-Lite Layout with Relays.jpg
 楼主| 发表于 2016-4-1 20:59:10 | 显示全部楼层
还有,,,,,,,,,,,,,,,,,
Overtone_vs_124.jpg
您需要登录后才可以回帖 登录 | 注册

本版积分规则

Archiver|手机版|小黑屋|吉他中国官方

GMT+8, 2025-11-29 17:13

Powered by Discuz!

© 2001-2024 Discuz! Team.

快速回复 返回顶部 返回列表