买琴买鼓,就找魔菇!

 找回密码
 注册
搜索
查看: 1368|回复: 4

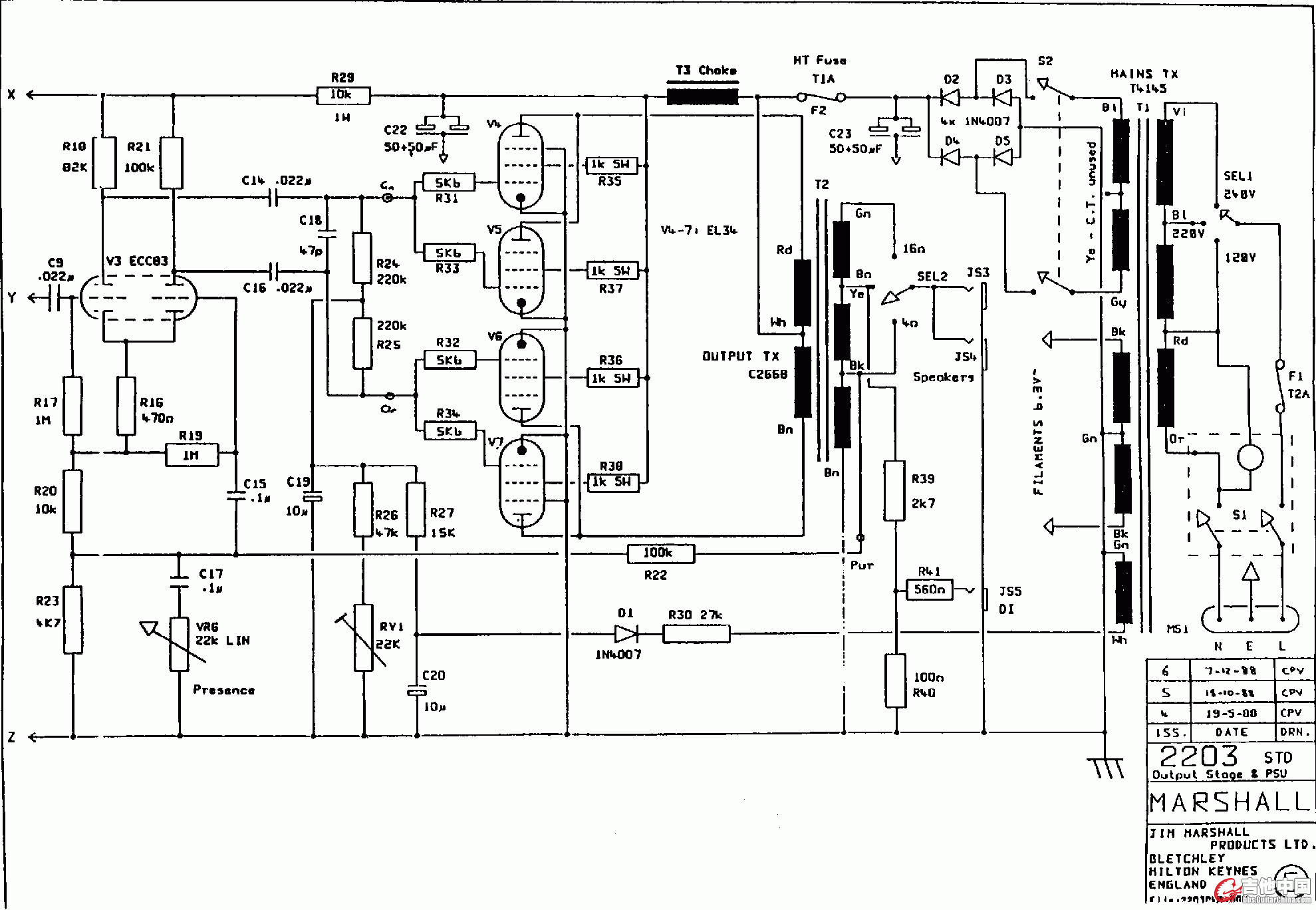
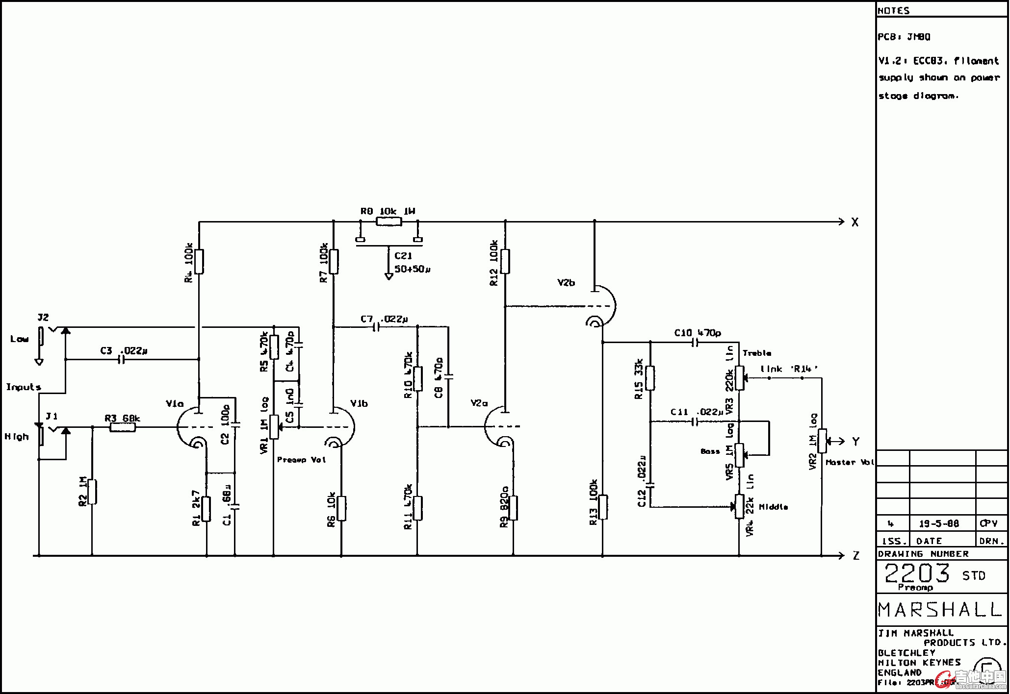
这是JCM800 2204的电路图,我想改为100瓦,应该怎么修改该图

[复制链接]
发表于 2016-3-28 20:13:01 | 显示全部楼层 |阅读模式
吉他中国微信公众号
本帖最后由 飞不起的鸟人 于 2016-3-28 22:40 编辑

求解
光是更换输出牛不行吗
复件 复件 8001.jpg
发表于 2016-3-29 09:18:13 | 显示全部楼层
吉他中国抖音
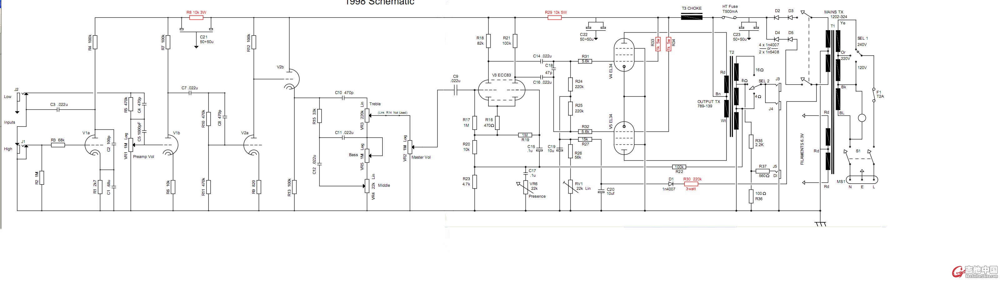
2203不就是现成的100瓦吗?
 楼主| 发表于 2016-3-29 15:32:17 | 显示全部楼层
GC视频号
csma 发表于 2016-3-29 09:18
2203不就是现成的100瓦吗?

知道的啊,可我就是找不到2203的电路图啊   阁下有吗?
发表于 2016-3-29 16:08:25 | 显示全部楼层
买琴买鼓,就找魔菇
希望能够帮到你
200811161329140481.gif
2008111613291241557.gif
 楼主| 发表于 2016-3-29 17:13:35 | 显示全部楼层
zml110 发表于 2016-3-29 16:08
希望能够帮到你

太感谢了
您需要登录后才可以回帖 登录 | 注册

本版积分规则

Archiver|手机版|小黑屋|吉他中国官方

GMT+8, 2025-11-29 07:26

Powered by Discuz!

© 2001-2024 Discuz! Team.

快速回复 返回顶部 返回列表