买琴买鼓,就找魔菇!

 找回密码
 注册
搜索
查看: 4135|回复: 7

韩立柱不死,歪工厂 春鸡 模拟弹簧混响电路大公开

[复制链接]
发表于 2016-1-13 18:05:07 | 显示全部楼层 |阅读模式
吉他中国微信公众号
本帖最后由 发条橘子真 于 2016-1-13 18:08 编辑

好吧,我承认这事其实和韩立柱(老黑)没半点关系,老黑只作为一种陪衬出现,没办法,标题必须长。

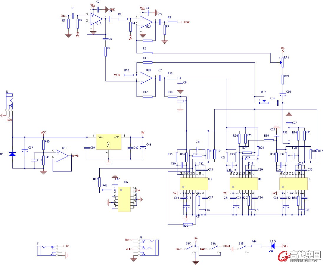
买了个春鸡,二雷研究一番,现把电路图公开,介于目前山寨我零点恢复的人很多,所以具体原件参数删除。

SCH.jpg
1.jpg
2.jpg
3.jpg
4.jpg
发表于 2016-1-13 20:47:32 | 显示全部楼层
吉他中国抖音
我靠,这是沙发吗?
发表于 2016-1-14 10:40:52 | 显示全部楼层
GC视频号
板凳。
发表于 2016-1-14 10:50:49 | 显示全部楼层
买琴买鼓,就找魔菇
漂亮
发表于 2016-1-14 14:35:56 | 显示全部楼层
发表于 2016-2-14 22:02:10 | 显示全部楼层
good  job
发表于 2016-2-17 00:22:31 | 显示全部楼层
弄一个来
发表于 2016-2-25 19:55:40 | 显示全部楼层
本帖最后由 rgwan 于 2016-2-25 19:57 编辑

我好像看到了一堆2399……还以为真能在这么小的空间内塞入弹簧装置……
您需要登录后才可以回帖 登录 | 注册

本版积分规则

Archiver|手机版|小黑屋|吉他中国官方

GMT+8, 2025-11-29 07:50

Powered by Discuz!

© 2001-2024 Discuz! Team.

快速回复 返回顶部 返回列表