买琴买鼓,就找魔菇!

 找回密码
 注册
搜索
查看: 1904|回复: 4

[图纸]ax84 e1 和输出牛的图纸 因缺钱和相关知识而终结= =

[复制链接]
发表于 2015-7-7 20:35:07 | 显示全部楼层 |阅读模式
吉他中国微信公众号
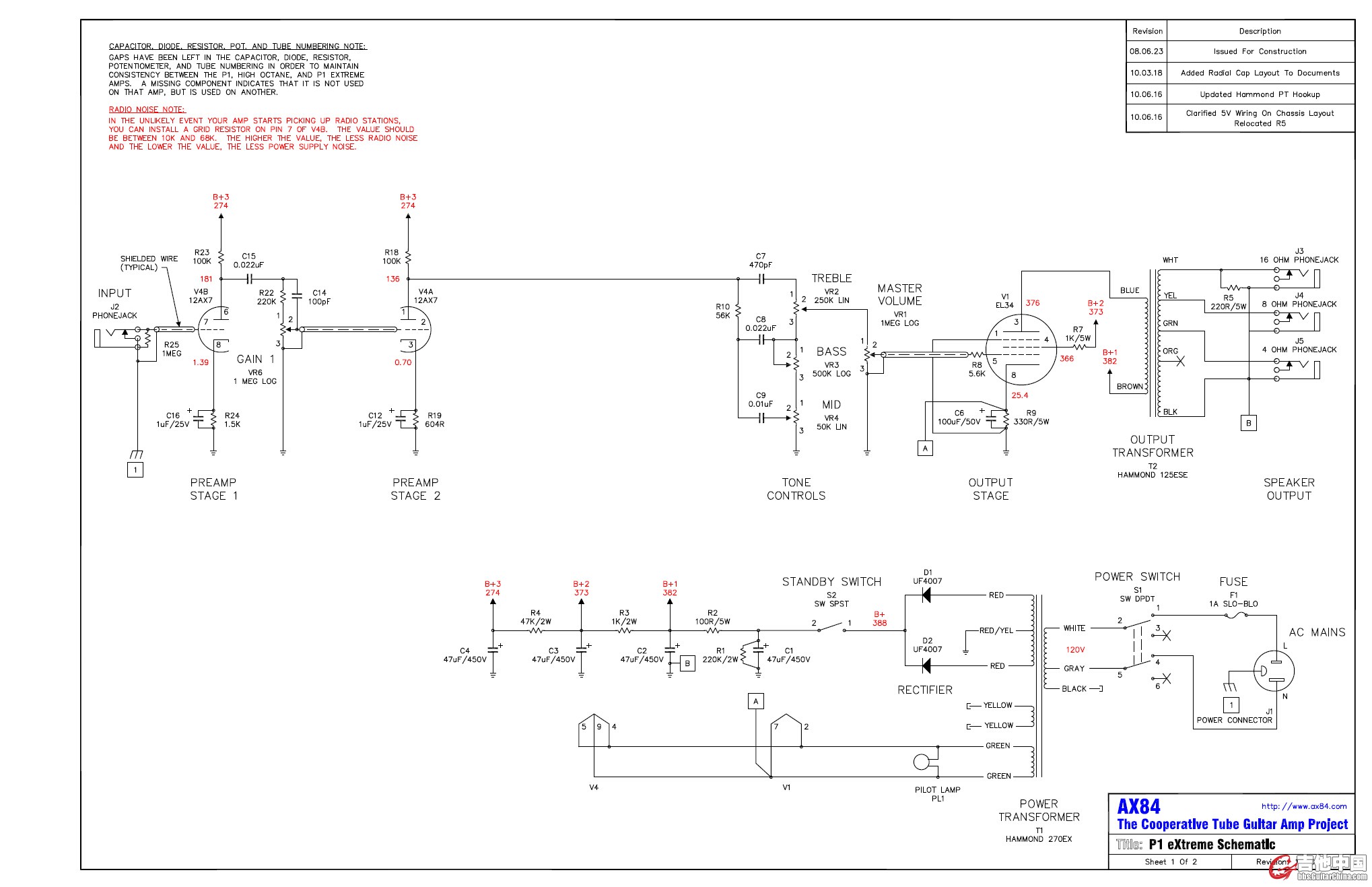
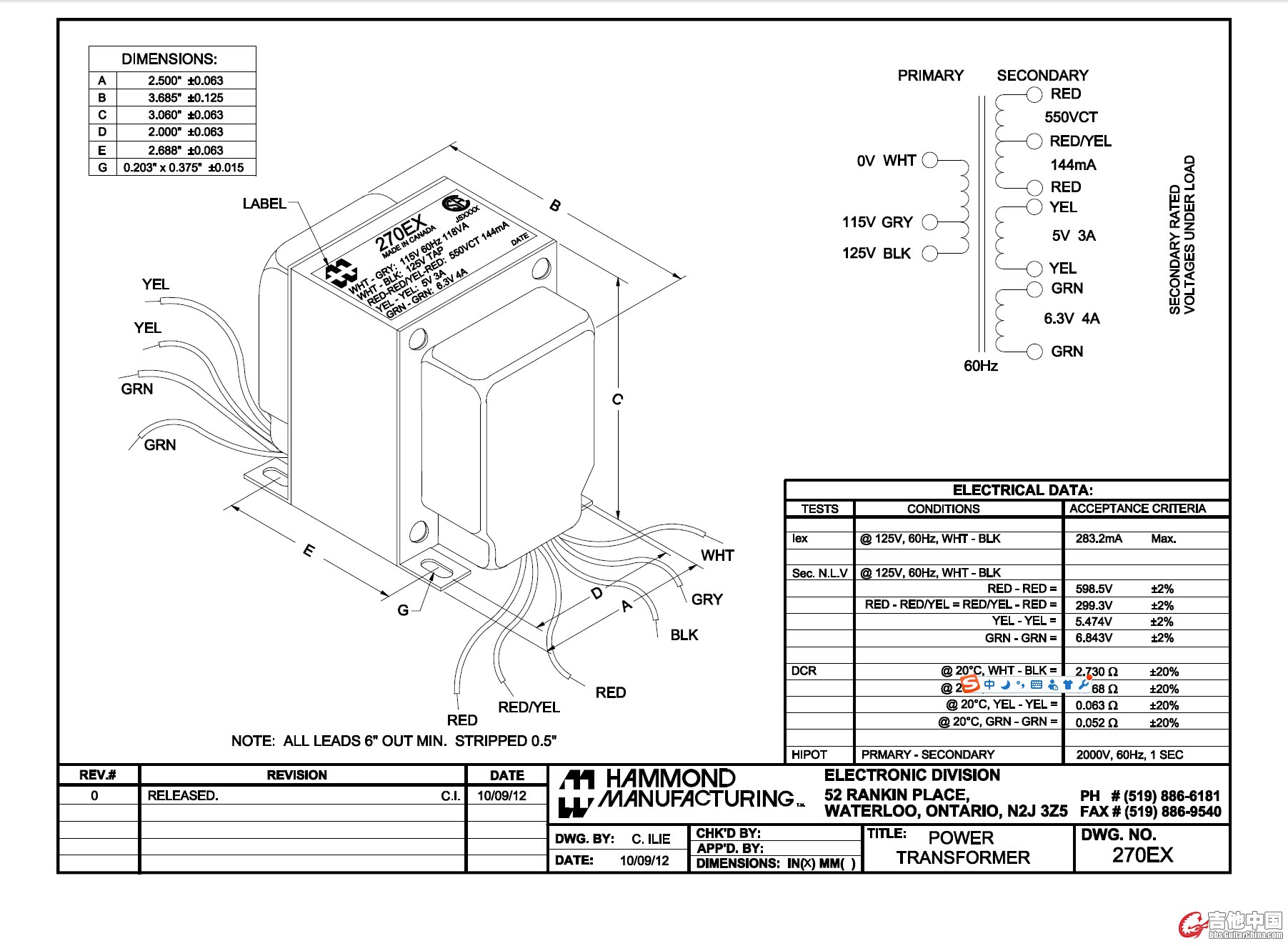
ax84.com其实可以直接下载 牛的参数是从官网上copy的
有爱自取吧
最主要是解决牛的问题  
电源牛是110v转550v的试问可以用其他的牛替换吗?
QQ截图20150707213014.jpg
QQ截图20150707213053.jpg
QQ截图20150707213105.jpg
QQ截图20150707213148.jpg
 楼主| 发表于 2015-7-7 20:36:25 | 显示全部楼层
吉他中国抖音
以为自己做一套出来可以省点钱呢 然而定制一套牛比买一套还贵= =
发表于 2015-7-23 14:11:22 | 显示全部楼层
GC视频号
这头我已经做出来了,看这里看这里看这里。。。http://bbs.guitarschina.com/foru ... peid%26typeid%3D111

同为P1 Extreme,电路图版本不同,两个图电源牛一样型号,但此型号110V初级电压的必然不符合我国国情,我是按照参数在某宝上找商家定做的。
发表于 2015-8-1 10:24:00 | 显示全部楼层
买琴买鼓,就找魔菇
一看LZ就是新手,输出牛上淘宝买个HIFI用的就可以,20块大洋而已
发表于 2015-8-15 20:25:04 | 显示全部楼层
电源牛定做一个,输出牛某宝上最便宜那个17.5大洋。。
您需要登录后才可以回帖 登录 | 注册

本版积分规则

Archiver|手机版|小黑屋|吉他中国官方

GMT+8, 2025-11-30 06:26

Powered by Discuz!

© 2001-2024 Discuz! Team.

快速回复 返回顶部 返回列表