MARSHALL

 找回密码
 注册
搜索
查看: 5982|回复: 28

[求助贴] JVM410与205区别在哪里,还有音色怎么样音色

[复制链接]
发表于 2015-4-22 03:33:03 来自手机 | 显示全部楼层 |阅读模式
吉他中国微信公众号
二者价格相差2000左右。听说410容易出问题是不是真的
发表于 2015-4-22 09:27:05 | 显示全部楼层
吉他中国抖音
410是4通道100w 205是2通道50w 音色只能自己听了
发表于 2015-4-22 09:31:28 | 显示全部楼层
GC视频号
410容易出问题吗
 楼主| 发表于 2015-4-22 18:16:18 来自手机 | 显示全部楼层
买琴买鼓,就找魔菇
下沉的天空 发表于 2015-4-22 09:31
410容易出问题吗

不是吗
发表于 2015-4-23 03:07:31 | 显示全部楼层
我觉得205上去掉了410的那个清音通道很可惜。那个通道的音色我相当喜欢,很适合弹Jimi Hendrix式的清音blues。
 楼主| 发表于 2015-4-23 03:37:50 来自手机 | 显示全部楼层
slayest 发表于 2015-4-23 03:07
我觉得205上去掉了410的那个清音通道很可惜。那个通道的音色我相当喜欢,很适合弹Jimi Hendrix式的清音blue ...

哪个清音通道,我记得清音有两个的而且都是C开头
发表于 2015-4-23 08:17:27 | 显示全部楼层
bingyangxmqxjzi 发表于 2015-4-23 03:37
哪个清音通道,我记得清音有两个的而且都是C开头

就是410上叫做“Clean”的、EQ在Gain之前的那个通道。
 楼主| 发表于 2015-4-25 20:56:59 来自手机 | 显示全部楼层
slayest 发表于 2015-4-23 08:17
就是410上叫做“Clean”的、EQ在Gain之前的那个通道。

不是那个紧的意思的清音吗
发表于 2015-4-26 00:06:43 | 显示全部楼层
bingyangxmqxjzi 发表于 2015-4-25 20:56
不是那个紧的意思的清音吗

不是crunch
发表于 2015-4-26 14:39:21 | 显示全部楼层
本帖最后由 苏卡卡的AJING 于 2015-4-26 14:40 编辑


没有去掉


wrwa8t3r1.JPG
发表于 2015-4-26 15:48:44 | 显示全部楼层

205这个基本上只是把crunch做得可以更clean一点,但电路结构还是与crunch通道一样,信号是先被电子管放大、后被EQ电路调制,与410的clean通道不同。
410的是信号先经EQ,然后才被电子管放大。这种方式很有60年代味道,在现代的音箱上很少见。
发表于 2015-4-26 19:26:30 | 显示全部楼层
slayest 发表于 2015-4-26 15:48
205这个基本上只是把crunch做得可以更clean一点,但电路结构还是与crunch通道一样,信号是先被电子管放大 ...

你是用205吗
发表于 2015-4-26 20:05:10 | 显示全部楼层

身边有3个朋友用410,其中一个长期放在我们共用的排练房,所以我玩得挺熟。205在琴行玩过,clean我是怎么调都调不出410那个通道的味。
发表于 2015-4-27 21:55:21 | 显示全部楼层
205clean通道的绿灯模式 就是EQ在gain前的,橙色和红色模式是EQ在失真后
发表于 2015-4-28 02:21:19 | 显示全部楼层
原子-重金属 发表于 2015-4-27 21:55
205clean通道的绿灯模式 就是EQ在gain前的,橙色和红色模式是EQ在失真后

真的吗?205的说明书上没这么说。而410的说明书则是写明了的。
发表于 2015-4-29 23:36:51 | 显示全部楼层
slayest 发表于 2015-4-28 02:21
真的吗?205的说明书上没这么说。而410的说明书则是写明了的。

说明书上写了的 你仔细看一下
发表于 2015-4-30 01:05:28 | 显示全部楼层
原子-重金属 发表于 2015-4-29 23:36
说明书上写了的 你仔细看一下


你是说JVM205说明书中的以下这一段吗?
JVM205manual.jpg
这段只是说在205的CLEAN/CRUCH的绿灯模式下,音量控制是移出电路之外的。

但是JVM410说明书除了也同样说到上述那一段之外,还有以下这两段专门说关于音调控制部分的顺序的:
JVM410manual.jpg
在205说明书中我实在是没找到相同的段落。
发表于 2015-4-30 23:49:26 | 显示全部楼层
slayest 发表于 2015-4-30 01:05
你是说JVM205说明书中的以下这一段吗?

这段只是说在205的CLEAN/CRUCH的绿灯模式下,音量控制是移出电 ...


是我记错了 抱歉  今天找了205的电路图看了一下 eq确实都是在gain之后的 所以eq在gain前的类似fender音箱的那种效果 是没有的了
只是绿色通道过了eq之后不经过volume控制 所以想要极clean的音色的话 只有把gain关小 然后再用一个master把音量放大
发表于 2015-5-1 00:24:49 | 显示全部楼层
原子-重金属 发表于 2015-4-30 23:49
是我记错了 抱歉  今天找了205的电路图看了一下 eq确实都是在gain之后的 所以eq在gain前的类似fender音箱 ...

有电路图?强啊!
发表于 2015-5-1 01:43:42 | 显示全部楼层
本帖最后由 保持联系 于 2015-5-1 02:00 编辑

不错的讨论,经常看到楼上热心并有意义的回复。
410用了有七八个年头了,我也来分享一下吧,410的clean3个模式都是tonestack在前的(输入级之后,不产生削波),如此一来treble/middle/bass则成为了treble gain/middle gain/bass gain控制,而标注为gain的旋钮则为master gain(非master volume)。
然后进入第四级直耦并输出到后置tonestack控制区域(当然clean在这个区域只有音量控制)。其中绿色模式不经过volume,直接绕过并进入send buffer。
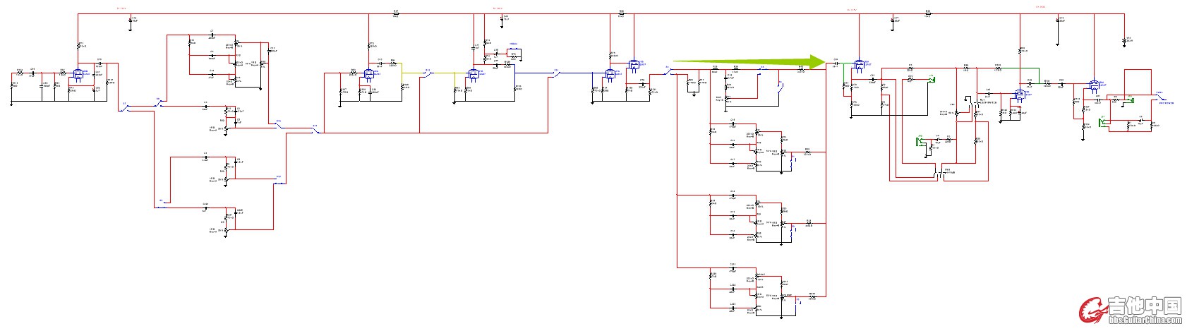
贴上我画的图吧,图中gain我用圆圈标了出来,可见clean gain和eq的位置,其实是相同的位置,他们共同构建了410clean gain的控制形式。第二张我用箭头标出clean绿色模式绕过了volume

410.jpg

4102.jpg
发表于 2015-5-1 01:45:34 | 显示全部楼层
原子-重金属 发表于 2015-4-30 23:49
是我记错了 抱歉  今天找了205的电路图看了一下 eq确实都是在gain之后的 所以eq在gain前的类似fender音箱 ...

哥们也把205的图发上来看一下吧
发表于 2015-5-1 08:03:17 | 显示全部楼层
高手出没!!!
发表于 2015-5-1 14:24:41 | 显示全部楼层
保持联系 发表于 2015-5-1 01:43
不错的讨论,经常看到楼上热心并有意义的回复。
410用了有七八个年头了,我也来分享一下吧,410的clean3个 ...

竟然还是手绘的!收藏了!
发表于 2015-5-1 18:55:55 | 显示全部楼层
205说明书最后一页有电路图 官网下载即可
发表于 2015-5-1 21:05:36 | 显示全部楼层
那个不是电路图,是增益级结构示意图。看了一下,205的clean确实有别于410。
JVM优于传统经典型号的是clean和od2,楼主尽量买410吧。
410出问题确实挺多的,不过我用了七八年了也没出过什么故障。

另外,其实不少箱子的clean通道都是tonstack在前的设计,除了410还有engl e650,570/670等等。也有clean的tonestack在后的,如5150/6505/sol100/fireball等等。而且还有失真通道也是tonestack在前的,最著名的就是mesa mark系列了。
发表于 2019-8-30 12:09:25 | 显示全部楼层
保持联系 发表于 2015-5-1 01:43
不错的讨论,经常看到楼上热心并有意义的回复。
410用了有七八个年头了,我也来分享一下吧,410的clean3个 ...

我感觉我的jvm410c的crunch通道好像就是clean通道加了一点点过载,用单线圈的琴弹crunch通道像clean,应该不会是crunch坏了吧
发表于 2019-9-2 11:26:18 | 显示全部楼层
小xxll 发表于 2019-8-30 12:09
我感觉我的jvm410c的crunch通道好像就是clean通道加了一点点过载,用单线圈的琴弹crunch通道像clean,应 ...

两个通道的区别挺大的,不存在只加了一点点过载
发表于 2019-9-4 18:27:40 来自手机 | 显示全部楼层
区别在于家用饱满程度
您需要登录后才可以回帖 登录 | 注册

本版积分规则

Archiver|手机版|小黑屋|吉他中国官方

GMT+8, 2025-12-25 12:53

Powered by Discuz!

© 2001-2024 Discuz! Team.

快速回复 返回顶部 返回列表