买琴买鼓,就找魔菇!

 找回密码
 注册
搜索
楼主: gaoruiming

打算自己DIY一台JCM800 2204的箱头,欢迎大家指点

[复制链接]
 楼主| 发表于 2015-11-29 23:19:01 | 显示全部楼层
吉他中国微信公众号
sgk0 发表于 2015-6-29 09:59
电子管搭棚,这得靠手艺~~要是我肯定覆铜板+腐蚀了~~LZ加油~DIY的乐趣只有DIYer才知道。顶你100遍 ...

现在已经完美出声了,其他的需要慢慢调试了
 楼主| 发表于 2015-11-29 23:21:17 | 显示全部楼层
吉他中国抖音
一个箱头做好需要的东西太多了,经历半年多的断断续续研究现状终于可以出声了,下面简单上个试听,琴弹的不好大家别笑
 楼主| 发表于 2015-11-29 23:22:27 | 显示全部楼层
GC视频号
本帖最后由 gaoruiming 于 2015-11-29 23:24 编辑

一个箱头做好需要的东西太多了,经历半年多的断断续续研究现状终于可以出声了,下面简单上个试听,琴弹的不好大家别笑
http://v.youku.com/v_show/id_XMT ... from=iphone#paction
 楼主| 发表于 2015-11-29 23:27:25 | 显示全部楼层
买琴买鼓,就找魔菇

版主好,我不多上来没研究就随便发出来了,我是小乐。就DIY群里的
发表于 2016-3-21 13:30:46 | 显示全部楼层
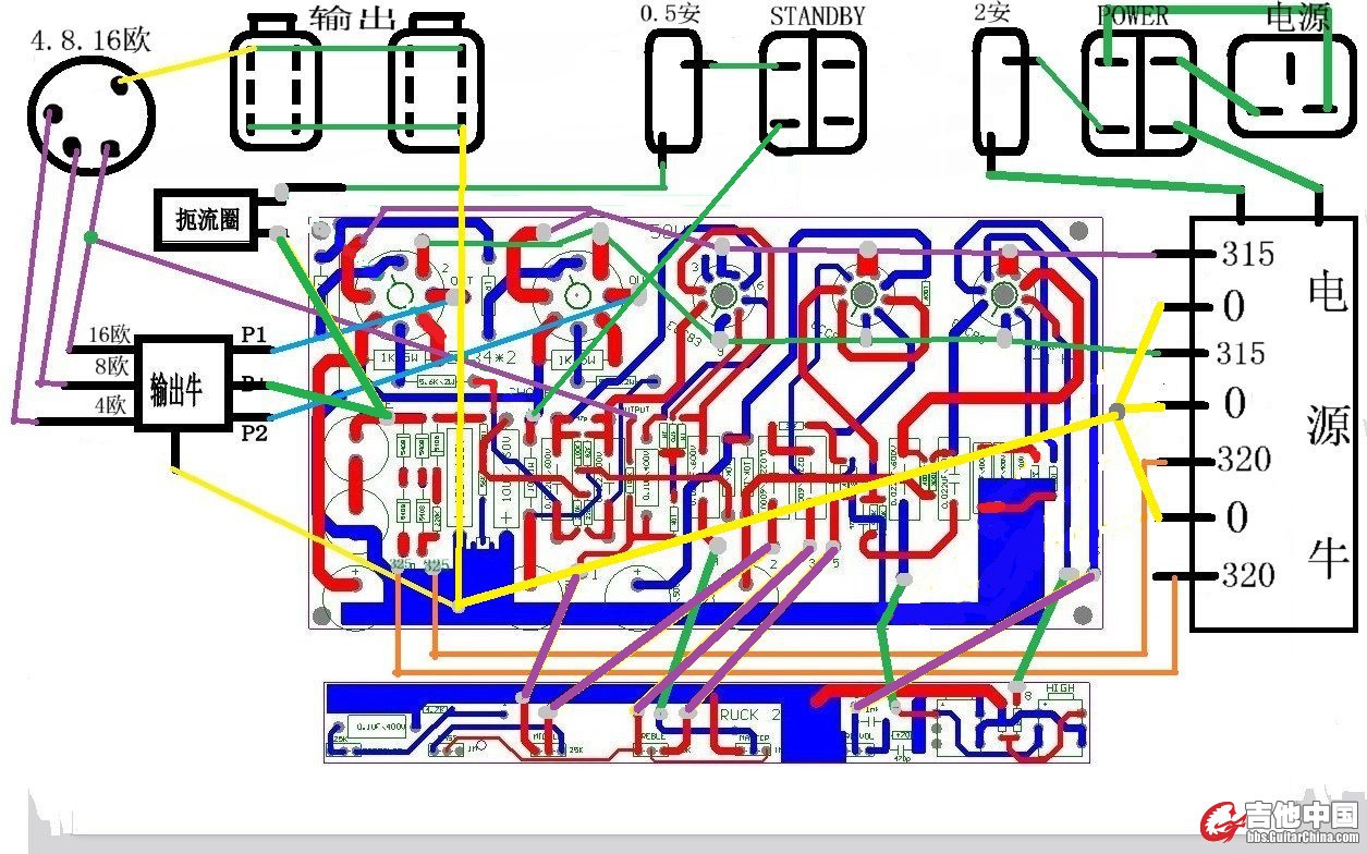
此图是我画的,怎么到处都有人拿了。 怪我当初没上水印。妈 的。
164307yngszmywg5s0y57m.jpg
发表于 2016-3-25 15:42:39 | 显示全部楼层
加油~                 
发表于 2017-5-13 22:21:47 | 显示全部楼层
支持楼主另外我也想吐槽一下那个狗日的云外天我也被他坑过一次,而且态度极差,希望大家不要去他那里买东西
发表于 2017-5-15 08:59:27 | 显示全部楼层
呵呵,还吐槽了云外天。好像只有他在卖马勺的一大堆零件。呵呵,这个做的不错。就是线乱了点,有点意思。赞个
发表于 2017-5-15 09:02:26 | 显示全部楼层
sudayang 发表于 2015-6-29 12:33
顶楼主和楼上菊花一百遍……支持是必须的。我看一半还正惊讶呢,记得有人说hifi输出牛是不行的 ...

普通的输出牛是可以的,能做清音。失真就少了些许味道了。
发表于 2017-5-19 00:28:01 | 显示全部楼层
Lz电路高手
您需要登录后才可以回帖 登录 | 注册

本版积分规则

Archiver|手机版|小黑屋|吉他中国官方

GMT+8, 2025-12-22 09:04

Powered by Discuz!

© 2001-2024 Discuz! Team.

快速回复 返回顶部 返回列表