|
|
发表于 2020-3-31 17:06:48
|
显示全部楼层
本帖最后由 66cccfff 于 2020-3-31 17:09 编辑
我们从功率衰减器的本质分析。功率衰减器本质上就是个假负载,和喇叭分担一定的功率,又要保证这一整套的阻抗在一个合理的范围内,还要减小高频的损失……
最简单的功率衰减器,就是两个大功率的电阻,一个16欧,一个32欧。16欧电阻和喇叭串联,让喇叭分得的电压变为原来的一半,功率变为原来的四分之一。但这样的话喇叭和电阻整体的阻抗是32欧,因此还需要一个32欧的电阻和这个整体并联,来把总阻抗拉回到16欧,保证音箱安全运转。
如果想要得到不同的衰减度,那就要改变这两个电阻的阻值。设与喇叭串联的电阻是Rx欧,那么喇叭和电阻串联后的总阻抗就是(16+Rx)欧,与这个整体并联来拉阻抗的电阻就是Ry=[16+(256/Rx)]欧(根据电阻并联公式算得,已化简)。这一电阻选择时按照“大而近”的原则,就是就近选择,如果没有合适的就选大一号的,有刚好合适的也按大一号的选取(因为要加一个高频补偿电路,这个电路会降低喇叭回路的阻抗,导致整体阻抗减小),不能选小的,因为电阻选小了会导致箱头功放管过热。
至于电阻的功率……按照箱头输出最大功率300瓦计算(大型箱头的标定功率一般为120瓦,但是实际上瞬态完全能达到250瓦左右,为保险起见取300瓦),对于16欧负载其输出电压约为70V,电阻Ry(并联电阻)的消耗功率为Py=4900/Ry 瓦。电阻Rx分得的电压为Ux=70Rx/(Rx+16)伏,功率为Px=Ux²/Rx瓦,而喇叭分到的电压为Uspk=1120/(Rx+16)伏,喇叭衰减后的实际输出功率为Pspk=Uspk²/16 瓦。
我们在设计衰减器时,由所需的喇叭输出功率Pspk,可以根据上述公式逆推,算出Px,Rx,Py,Ry。计算时不要忘记注意到能量守恒,对时间一阶微分得功率守恒,即Px+Py+Pspk=300瓦,这会大大提高运算的便利性,但是电压取70V存在近似,因此公式会出现不自洽的情况,但是偏差不大,不影响实际使用。
另外,电阻在选择时,要按1.2-1.5倍功率打出余量,以防烧毁。
这样的衰减器,从电工学角度来说可用,但是从电声学角度来说并不“好听”,因为人耳对高频的衰减很敏感。因此我们需要在Rx上加一个高频补偿电路,具体的就是取一个音频无极性电容,大小取0.33uF—4.7uF之间,一般取1.5-2.5uF,自己听着试。电容越大,通过的高频成分频带越宽,被补偿的高频就会包含频率更低(当然还是在高频的范围内)的成分,反之,电容越小,通过的高频成分频带越窄,被补偿的高频中就会越没有频率更低的成分。这个电容和一个可调的大功率电阻串联,可调大功率电阻的阻值取10倍Rx,功率取Rx的一半或三分之一,电容一端引出一根线A,另一端接电阻的右脚,电阻的左脚和滑动铁箍相连,并且引出另一根线B,A线和B线跨接在Rx的两端。由于电容通高频阻低频,高频信号有一部分会经过阻容串联回路绕过Rx直接通入喇叭,因此喇叭播出的声音中,高频被增强,起到了补偿作用。低频信号很难通过电容,因此低频不会绕道,喇叭播出的声音中低频是不增强的。实际使用时,将喇叭接入衰减器,调整铁箍的位置(注意:断电时调整,以防电击),铁箍越靠右,高音补偿越多,铁箍越靠左,高音补偿越少,调节到声音最“好听”最“对味儿”即可。
最后把这些东西都装在一个带有散热孔的金属盒里,安装两个6.35mm接口(一定要选择铜片厚实,插头插拔时感觉力度很紧的接口,以保证大功率运行的安全。甬声和Neutrik的插口不错。),标好输入输出,即可使用。为保障安全,可以在盒的通风口上加装风扇,可以用单独的电源适配器驱动,并在线上套上磁环,以防干扰(其实功率衰减器处理的都是阻抗极低电压极高的功率信号,这种信号是不会被干扰的,我说这句是为了堵上那些极端减噪主义者和杠精的尊口)。如果动手能力强,可以把衰减器直接装在箱体内部,并且安装一个2P2T(双刀双掷)钮子开关,来切换是否开启衰减。
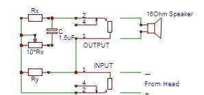
最后上一个电路图。

补充内容 (2020-4-4 16:04):
不是,电路图给错了。
补充内容 (2020-4-4 16:10):
这个图有问题的,大家看后面的图。管理员麻烦帮忙删一下。 |
-
衰减器电路图
|