买琴买鼓,就找魔菇!

 找回密码
 注册
搜索
查看: 6516|回复: 20

人马效果器秘密大公开

[复制链接]
发表于 2014-9-17 20:35:24 | 显示全部楼层 |阅读模式
吉他中国微信公众号
本帖最后由 发条橘子真 于 2014-9-17 20:37 编辑

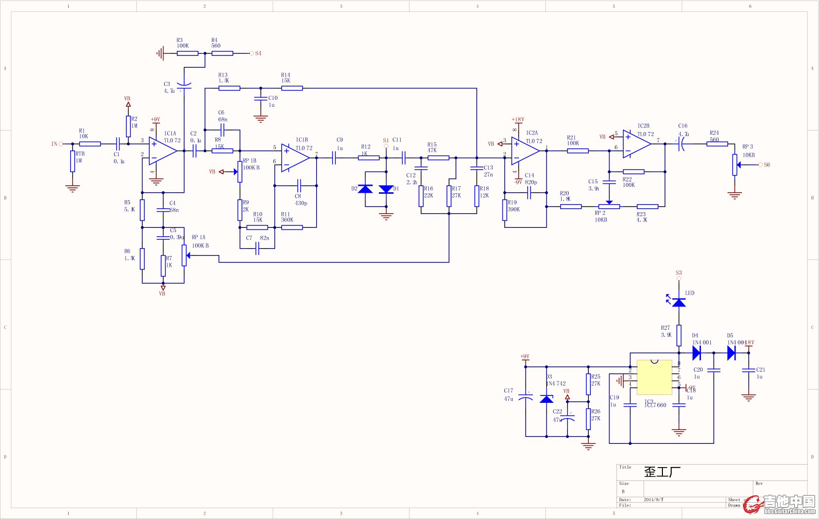
闲话不多说,直接上图。后期正在制作中。

原理

原理

pcb

pcb
发表于 2014-9-17 20:40:53 | 显示全部楼层
吉他中国抖音
前排留名~~~
头像被屏蔽
发表于 2014-9-17 20:40:53 来自手机 | 显示全部楼层
提示: 作者被禁止或删除 内容自动屏蔽
发表于 2014-9-17 20:55:35 | 显示全部楼层
买琴买鼓,就找魔菇
发表于 2014-9-17 21:05:13 | 显示全部楼层
出接出成品吧。。
发表于 2014-9-17 23:17:51 | 显示全部楼层
虽然细节无力分析,但似乎gain钮在控制gain的时候同时会改变tone stack的结构,挺有意思的=_=
发表于 2014-9-18 11:14:03 | 显示全部楼层
cool
发表于 2014-9-18 16:49:21 | 显示全部楼层
顶一个   这次就不叫抠门橘了         
发表于 2014-9-18 22:22:01 | 显示全部楼层
手又痒痒了!!
发表于 2014-9-19 01:42:29 | 显示全部楼层
现在流行BJFE了,KLON是过去式了
 楼主| 发表于 2014-9-19 12:21:05 | 显示全部楼层
要不我买俩blfe学习学习?
发表于 2014-9-19 16:01:31 | 显示全部楼层
发条橘子真 发表于 2014-9-19 12:21
要不我买俩blfe学习学习?

你专业做效果器的话有不学学先进技术的道理?
 楼主| 发表于 2014-9-19 20:39:23 | 显示全部楼层
上图,走起

IMAG0155.jpg
IMAG0156.jpg
IMAG0157.jpg
IMAG0158.jpg
发表于 2014-9-21 09:08:06 | 显示全部楼层
对于效果器来说,原件有可能并不是越先进越好,因为模拟原件存在很多小小的“寄生”的参数,而很多效果器通过精巧的设计恰巧利用了那些原本应该“被抛弃”的特性。所以具体情况具体分析吧~
头像被屏蔽
发表于 2014-9-24 19:46:26 | 显示全部楼层
提示: 作者被禁止或删除 内容自动屏蔽
发表于 2014-9-27 10:39:55 | 显示全部楼层
好图
发表于 2014-10-1 21:52:15 | 显示全部楼层
cataroo 发表于 2014-9-17 23:17
虽然细节无力分析,但似乎gain钮在控制gain的时候同时会改变tone stack的结构,挺有意思的=_= ...

是的 我手里有一块美国ARC做的人头马 还有一个什么HW还是啥复刻的人头马
增益 跟高频 的调节会影响 音量大小
音量只能开一点点一点 而且还得不停的改
不知道原版人马是不是这样的 我有一次问过一个有人马的人 他说没这问题 就是音量大小不会随着其他两个的调节而改变
发表于 2014-10-23 22:27:30 | 显示全部楼层
目测原理图上的C5 68n、R11 360K 、C8  430P与PCB图上对应的元件值82n 、  422K、 390P不一至?倒底是原理图的对还是PCB对
发表于 2014-10-23 22:29:51 | 显示全部楼层
刚打错了 是C6 68N
发表于 2014-11-29 22:36:26 | 显示全部楼层
原理图有错
发表于 2015-7-26 12:28:04 | 显示全部楼层
一直很好奇。V2和新版的区别?
您需要登录后才可以回帖 登录 | 注册

本版积分规则

Archiver|手机版|小黑屋|吉他中国官方

GMT+8, 2025-11-30 02:25

Powered by Discuz!

© 2001-2024 Discuz! Team.

快速回复 返回顶部 返回列表