买琴买鼓,就找魔菇!

 找回密码
 注册
搜索
查看: 7359|回复: 11

很久不做胆机了,做台KT66听音乐,喜欢的朋友可以一起动手

[复制链接]
发表于 2014-8-8 09:27:47 | 显示全部楼层 |阅读模式
吉他中国微信公众号
自从开了实体店以后天天坐井观天,也慢慢的变得更懒了,很长时间不动手了,做台机器玩玩,练练手。本想做807来着,后来朋友们都说我所花的代价做807不太合适,索性改作KT66,因为之前做过一个KT88纯二线路,也做过6V6和6P3P的纯二线路,比较低的成本得到了非常满意的声音,所以这次相对来说做KT66心里有点底,然后比上次代价也要高一些,机壳用紫罗兰木做的,学名貌似紫芯苏木,不管这些,下料,开榫,开孔,刻字,有CNC还是要方便一些的,加工过程不上图了,可以参考我的KT88机壳(http://bbs.hifidiy.net/thread-645997-1-1.html),不过这次没上油漆,擦的蜂蜡,效果比上次要满意,本来想刻花,后来想想还是简约一些吧,要不然喧宾夺主了,废话不多说,上图为证
KT66.gif
1准备上蜡.jpg
2蜂蜡.jpg
3热风枪.jpg
4上蜡不上蜡的区别.jpg
5来个正面.jpg
6再来个背面.jpg
7电位器特写.jpg
8尾插和保险.jpg
9接线柱.jpg
10输入端子.jpg
11电源开关.jpg
12我的LOGO.jpg
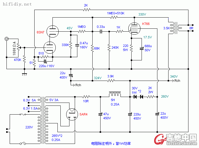
14感谢J版的纯真之源电路.jpg
15阻容元件.jpg

原来做的KT88

原来做的KT88
发表于 2014-8-8 12:49:29 | 显示全部楼层
吉他中国抖音
有点厉害啊 兄弟  看着都醉了    手艺真心不错
发表于 2014-8-8 14:16:45 | 显示全部楼层
GC视频号
给个完成后的内部图看看呗?
 楼主| 发表于 2014-8-8 14:54:05 | 显示全部楼层
买琴买鼓,就找魔菇
正在备料,还没开始电路部分,管子刚到
发表于 2014-8-8 20:42:45 来自手机 | 显示全部楼层
我靠,战神~~~
发表于 2014-8-9 14:18:47 | 显示全部楼层
厉害,想学习跟楼主
 楼主| 发表于 2014-8-9 18:49:27 | 显示全部楼层
今天上午一直在加工铜板,真心不好加工,断了我好几把刀,抛光上蜂蜡,不过保护不了几天肯定就锈迹斑斑了,随他吧,要的就是沧桑感,看图吧
18内部.jpg
16正面.jpg
17正面2.jpg
发表于 2014-8-11 09:29:04 | 显示全部楼层
高手~这个真心够烧的。
电路选的也不错~6NS7+KT66  SRPP 单端。
有一事没看明白,音量电位器为何是单声道的呢 ?
 楼主| 发表于 2014-8-11 12:32:14 | 显示全部楼层
sannian 发表于 2014-8-11 09:29
高手~这个真心够烧的。
电路选的也不错~6NS7+KT66  SRPP 单端。
有一事没看明白,音量电位器为何是单声道 ...

回sannian老师,电位器是双声道的,可能是在沉孔里,没看到吧,嘻嘻
 楼主| 发表于 2014-8-11 12:41:54 | 显示全部楼层
先上张内部图吧,我的做法是尽量点对点,然后手艺不精,怎么捣鼓都显得乱,实在是惭愧,电路基本完成了,由于卖家当时少发了一个2K的反馈电阻,所以临时先停停吧,估计明后天能到,电路检查了一遍,应该是没焊错,到时候等电阻到了整体再检查,通电吧,不喜勿喷啊
19杂乱的布线.jpg
发表于 2014-8-11 14:09:46 | 显示全部楼层
蓝醉工作室 发表于 2014-8-11 12:32
回sannian老师,电位器是双声道的,可能是在沉孔里,没看到吧,嘻嘻

我印象中双声道的分流步进电位器一般都是4层电阻。
看您这个两层电阻,还以为是单声道呢。可能是算法和工艺都改进了。
退烧很多年了,跟不上脚步了。

机器做的非常工整,再赞一下 ~
 楼主| 发表于 2014-8-11 17:44:24 | 显示全部楼层
感谢sannian老师的夸奖,就期待最后一个电阻到位了,就可以开声了,嘿嘿
您需要登录后才可以回帖 登录 | 注册

本版积分规则

Archiver|手机版|小黑屋|吉他中国官方

GMT+8, 2025-11-30 20:01

Powered by Discuz!

© 2001-2024 Discuz! Team.

快速回复 返回顶部 返回列表