买琴买鼓,就找魔菇!

 找回密码
 注册
搜索
查看: 3073|回复: 11

【小馍馍复活篇】 【第七季】 之再战DUMBLE

[复制链接]
发表于 2014-4-27 22:37:27 | 显示全部楼层 |阅读模式
吉他中国微信公众号
首先,如果你不知道DUMBLE是什么的话,请百度一下。我随便找个试听大家来听下这个箱子


http://v.youku.com/v_show/id_XMjAzMTU0MDEy.html


我一直对DUMBLE有种特殊的迷恋,这个迷恋远超于其它音箱,终于在今年决定动手做一个。
我希望的是,无论是排练还是演出都便于携带,而且我已经有好几台全管的箱子了,所以我放
弃了后级,只制作前级部分。还是像原来一样,先做试验版,尝试了几个版本之后最终决定制
作70S,它比更为熟知的183版本失真更小,声音更Vintage ,相比之下‘更没劲’。

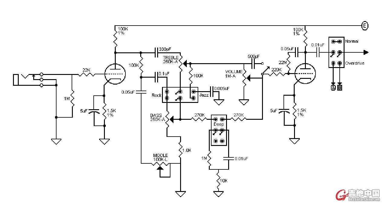
原理图

QQ截图20140427225224.jpg

QQ截图20140427225247.jpg


首先登场的是试验版,不要纠结上面的字,当时是183

1.jpg

然后折壳子,这个壳子和我本来的设计是不一样的,
因为工人给折错了,但是没办法,凑合用吧

2.jpg

还是那句话,人懒真的没办法....字就不印了,写上去吧....

10.jpg


施工ING.....

3.jpg

4.jpg


5.jpg


6.jpg


7.jpg



9.jpg


因为外壳折错了,master只能挪到背后去,
不过使用倒是还方便,只是用了好多屏蔽线,
噪音也因为这样会略大一些。至此完工,开
关选用80年代老军工镀银产品,电阻就是普
通金膜,电容还凑合,唯一遗憾就是高压滤
波电容选用的品质稍低,因为壳子折错了放
不开......

8.jpg

目前服役良好,稍后录试听


[ 本帖最后由 小馍馍胡落落 于 2014-4-27 22:50 编辑 ]
发表于 2014-4-27 22:51:36 | 显示全部楼层
吉他中国抖音
沙发
发表于 2014-4-27 23:03:29 | 显示全部楼层
GC视频号
期待视听 [em13]
发表于 2014-4-27 23:12:11 | 显示全部楼层
买琴买鼓,就找魔菇
学习中
 楼主| 发表于 2014-4-27 23:20:58 | 显示全部楼层

回复 4楼 我爱软啃肉 的帖子

学习谈不上,相互交流呗。哥们的箱头有意思,数字的吧?原来也做过一个,电源跟不上声音就软脚了。
发表于 2014-4-29 09:33:36 | 显示全部楼层
给馒头爷顶起来~
发表于 2014-4-29 22:13:06 | 显示全部楼层
哦哦很NICE
 楼主| 发表于 2014-6-4 21:56:04 | 显示全部楼层


试听已经录完上传,弹得不好莫见笑,录音是用ZOOM H4,随便接了个话筒。
发表于 2014-6-5 12:32:12 | 显示全部楼层
顶上去 求馒头爷出套件
 楼主| 发表于 2014-6-8 17:56:50 | 显示全部楼层
1小刀1 发表于 2014-6-5 12:32
顶上去 求馒头爷出套件

这个......3D搭棚的恐怕出套件也没什么用处....
发表于 2014-6-9 23:58:14 | 显示全部楼层
馍馍爷 你那纯铜的是撒
 楼主| 发表于 2014-6-10 00:00:46 | 显示全部楼层
maydayminister 发表于 2014-6-9 23:58
馍馍爷 你那纯铜的是撒

额....那是个马勺,制作过程还没整理,回头发上来
您需要登录后才可以回帖 登录 | 注册

本版积分规则

Archiver|手机版|小黑屋|吉他中国官方

GMT+8, 2025-11-30 21:25

Powered by Discuz!

© 2001-2024 Discuz! Team.

快速回复 返回顶部 返回列表