买琴买鼓,就找魔菇!

 找回密码
 注册
搜索
查看: 2923|回复: 5

【小馍馍复活篇】【第五季】 一发两弹之 zen drive和Eternity 【效果器部分完结】

[复制链接]
发表于 2014-4-14 23:41:50 | 显示全部楼层 |阅读模式
吉他中国微信公众号
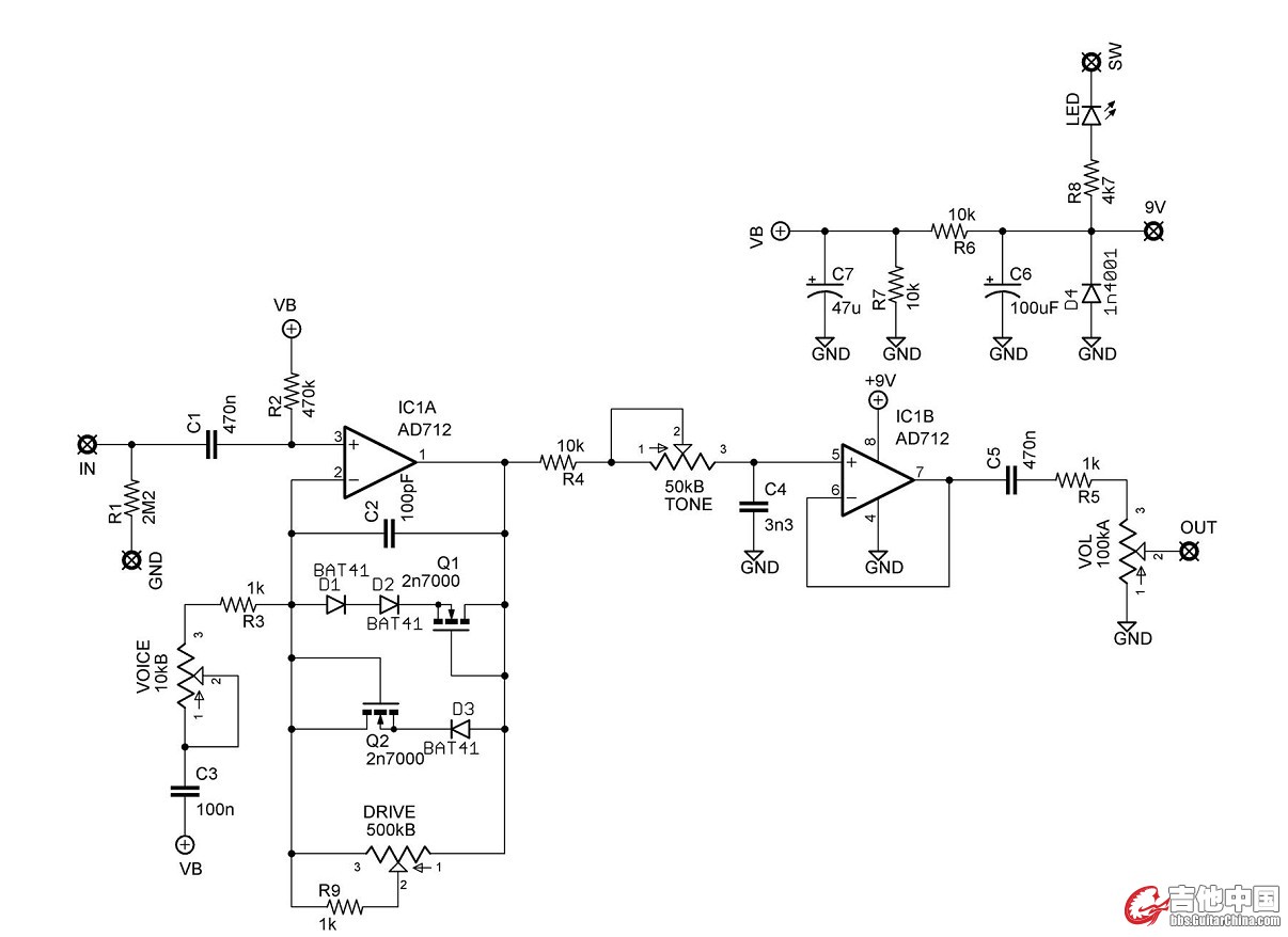
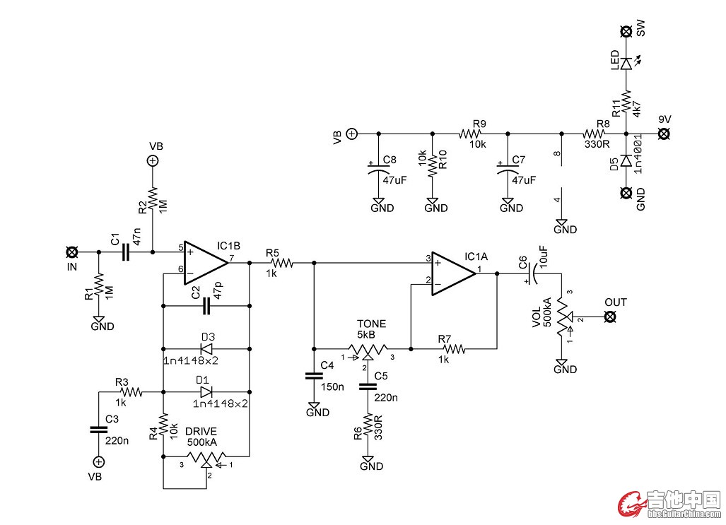
首先要说,这两款效果器都是过载,而且声音都非常非常出色,做了
这么多块过载之后还是有三块过载一直保存在我的效果器链中,除了
这两块之外还有一块RAT,详情请见前面的帖子。关于zen drive还有
个小故事,zen翻译过来是“禅”的意思,但是它的外壳上却印了个
太极,一个是佛教一个却是道教,老外对中国文化理解的果然不多啊。
废话不多说,直接上图!!!

首先是zen drive

1.jpg

2.jpg

然后是Eternity

3.jpg

4.jpg

其实zen drive我是画了印刷图的,但是人懒真的没救,最后也没印

5.jpg

外壳喷漆,喷完漆再烤一下,其实烤不是必须的,我只是为了让它干的快

6.jpg

烤灯用的碳纤维发热管,N年前某网站搞特价买的




7.jpg

8.jpg


打完收工,底漆两遍面漆两遍


9.jpg

10.jpg


然后就是洗板子焊板子啦,过程没什么记录,只有一张照片...

11.jpg

不要笑我的字难看...


12.jpg

13.jpg





制作后记:
Eternity配合不同的音箱声音略有不同,柔滑中带有一点刚劲,
TONE钮和普通的不一样,只增加高频,你的低频却不会因为高频增加而
显著减少。
zen drive号称自己模拟dumnle,但是和dumble相比之下zen drive声音还有
不同,嗯...很难说到底哪个过载更好听,dumble算是极致柔滑,黏黏的,但
zen drive相比之下音头包裹的非常圆润,而且力度感更强一些。

[ 本帖最后由 小馍馍胡落落 于 2014-4-14 23:46 编辑 ]
发表于 2014-4-15 00:51:38 | 显示全部楼层
吉他中国抖音
我想做zen,求制版~
 楼主| 发表于 2014-4-19 16:31:18 | 显示全部楼层

回复 2楼 民工甲 的帖子

GC视频号
我都装壳了...一旦装壳人就懒得印刷了,图都做好了民工爷自己制版吧....
发表于 2014-4-19 22:39:49 | 显示全部楼层
买琴买鼓,就找魔菇
原帖由 小馍馍胡落落 于 2014-4-19 16:31 发表
我都装壳了...一旦装壳人就懒得印刷了,图都做好了民工爷自己制版吧....


馍馍爷抬爱了,小的实在不会制版,不过来看看过过眼瘾,改天馍馍爷开个制版的教学贴吧~
发表于 2014-4-20 00:48:02 | 显示全部楼层

回复 4楼 民工甲 的帖子

洞洞板吧 多方便
发表于 2014-4-20 12:38:12 | 显示全部楼层


也是哦~~~
您需要登录后才可以回帖 登录 | 注册

本版积分规则

Archiver|手机版|小黑屋|吉他中国官方

GMT+8, 2026-3-11 03:06

Powered by Discuz!

© 2001-2024 Discuz! Team.

快速回复 返回顶部 返回列表