买琴买鼓,就找魔菇!

 找回密码
 注册
搜索
查看: 2799|回复: 10

【小馍馍复活篇】【第三季】之 RAT制作

[复制链接]
发表于 2014-4-13 17:37:50 | 显示全部楼层 |阅读模式
吉他中国微信公众号
这个世界上提起单块来就有一个无法磨灭的名字,那就是RAT。
极好的动态,透明的触感使其长久以来经久不衰。制作RAT不是
第一次了,实际上我做了好多块RAT,人生中第一块效果器就是
RAT,但是经过这么长时间的DIY,始终没有发现有哪一款效果器
能完全代替它,静下心来认认真真再做一次!!

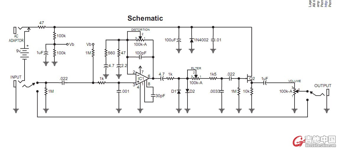
原理图,相信大家都有,但还是发上来吧,真心希望大家能摒弃相互
保密的坏习惯,这些东西又不是军工,没有什么好保密的,发原理图,
发PCB图可以让众多DIY者方便,让国内的DIY发展起来吧!!

1.jpg

2.jpg

焊板子,没任何难度...

3.jpg

4.jpg


然后....重中之重就是我自己掏了个外壳,真心累啊,关键是没有
合适的工具。

上漆中

5.jpg


6.jpg

7.jpg

经过上漆再上漆打磨再打磨之后,完成了!!

8.jpg


9.jpg


10.jpg



制作后记:相比之前制作,这次做的更认真仔细,削波二极管换成了
1N34A,音色更柔和一些,其余变动不大,美中不足增益电位器没有
用A型,调整起来相对不是特别细腻,但可以满足需要。
发表于 2014-4-13 20:11:29 | 显示全部楼层
吉他中国抖音
沙发,好手艺,学习中
发表于 2014-4-13 20:14:04 | 显示全部楼层
GC视频号
发表于 2014-4-13 20:23:33 | 显示全部楼层
买琴买鼓,就找魔菇
群内了顶
发表于 2014-4-13 21:04:13 | 显示全部楼层
馍馍归来,必出精品
发表于 2014-4-14 22:40:03 | 显示全部楼层
楼主有没有看老马哥的RAT制作贴??
发表于 2014-4-14 22:42:07 | 显示全部楼层
 楼主| 发表于 2014-4-14 23:51:53 | 显示全部楼层
原帖由 d7740240 于 2014-4-14 22:40 发表
楼主有没有看老马哥的RAT制作贴??


看过之后果然长见识!!
发表于 2014-4-18 11:45:03 | 显示全部楼层
多少钱做一个
 楼主| 发表于 2014-4-19 16:25:33 | 显示全部楼层

回复 9楼 neo886 的帖子

回楼上,不好意思自己做着玩的,不出售!
发表于 2016-3-8 11:52:41 | 显示全部楼层
前来挖坟~楼主图里运放还有几个管子的参数能不能告诉我呀~如果能有完整的原件列表就好了
您需要登录后才可以回帖 登录 | 注册

本版积分规则

Archiver|手机版|小黑屋|吉他中国官方

GMT+8, 2025-11-30 07:42

Powered by Discuz!

© 2001-2024 Discuz! Team.

快速回复 返回顶部 返回列表