MARSHALL

 找回密码
 注册
搜索
查看: 1499|回复: 1

[音箱知识] 大神求进,关于箱头

[复制链接]
发表于 2013-10-11 16:57:39 | 显示全部楼层 |阅读模式
吉他中国微信公众号
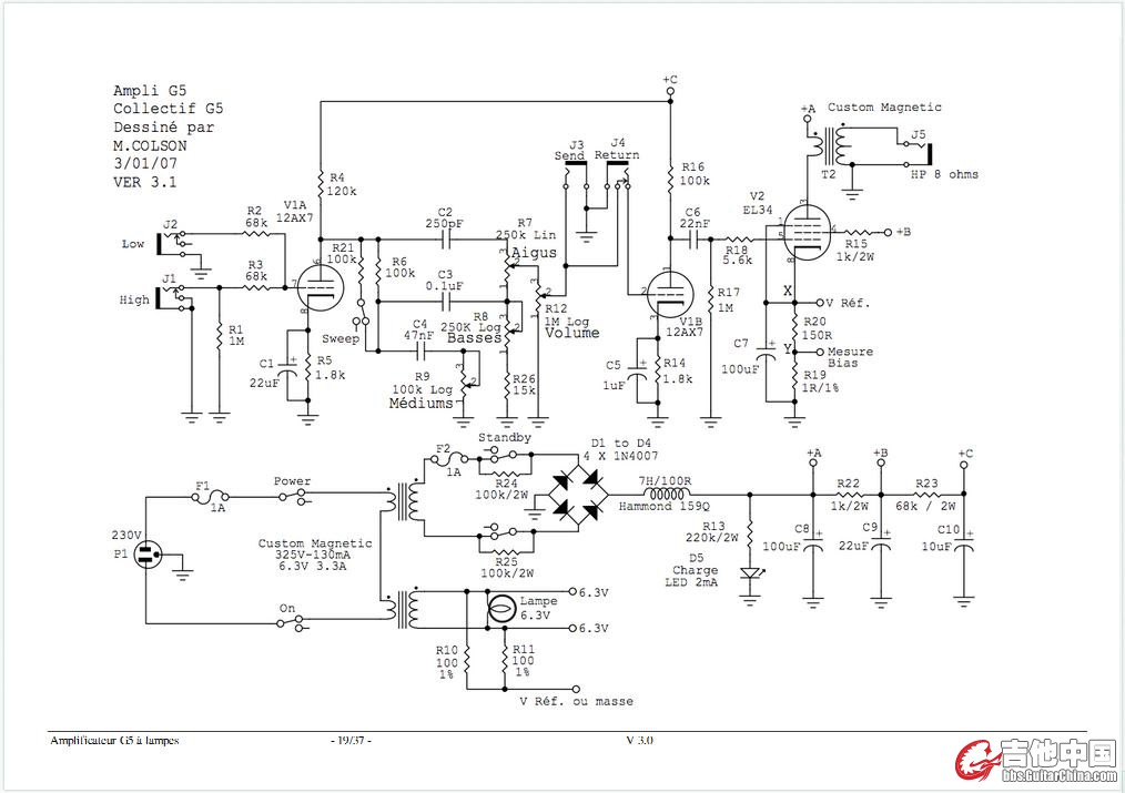
一直想自己做台电子管箱头,电脑里以前存的几百M图纸 中病毒全部没有了,哪位大哥有图纸资料能帮帮忙发给我吗?谢谢了!QQ:4435875http://bbs.guitarschina.com/thread-852088-1-1.html###像这个帖子里这种资料包最好了!
ampli g5.JPG

[ 本帖最后由 spesmea 于 2013-10-11 17:18 编辑 ]
 楼主| 发表于 2013-10-11 16:59:57 | 显示全部楼层
吉他中国抖音
另外请问像上面这个图里功放6。3V灯丝绕组接REF  OU MASSE是什么意思?有什么功能?
您需要登录后才可以回帖 登录 | 注册

本版积分规则

Archiver|手机版|小黑屋|吉他中国官方

GMT+8, 2025-11-13 22:59

Powered by Discuz!

© 2001-2024 Discuz! Team.

快速回复 返回顶部 返回列表