买琴买鼓,就找魔菇!

 找回密码
 注册
搜索
查看: 34831|回复: 170

【老孟不死】第九季:冲破迷雾,还其本来面目,解密真正的JCM 800 2203

  [复制链接]
发表于 2013-6-19 14:33:28 | 显示全部楼层 |阅读模式
吉他中国微信公众号
       话说JCM800这个话题在这个板块火了这么多年,各路英雄不惜重金不计成本的“DIY”出无数个版本,制造出几百万种音色。对于这个电路的各种讨论和争议更是从未停息!但是有一个问题一直困扰着我:什么才是真正的JCM800,各种版本的网图是否正确,各种电压工作点到底哪个才是对的,或者可以说是更接近原版的?
      真是那个孩子没娘,说起来话还真TM长。
      2003年在几个朋友的强烈要求下,参照网上的图纸第一次制作了一台JCM800,当时由于布线和元件问题,出现了很多意想不到的问题,噪音、啸叫、屏红、冒烟………………
      调整修改差不多用了3个月的时间,出来的声音终于被身边的朋友认可。当时我正痴迷于Fender电路,所以在基本没问题以后就很便宜的卖给了朋友,好像只收了300块钱,要不就是400块,反正是绝对赔本了。
      后来再折腾这个电路就是04年底,一个北京朋友的定制。大约一个月时间的制作和调试,让我喜欢上了它所发出的声音,而且对于原先制作的那台产生了深深的怀疑,一定是什么地方我给弄错了,因为这个音色真的太棒了…………
      再后来,一台又一台,一台又一台…………
      所以我越来越想知道什么才是真正的JCM800,它的原型到底是什么样的呢
      终于,国际友人Ben White先生愿意与我分享他的1983年古董级别原型机,并且他也十分想知道参照原版1:1复制一台的话音色相似度能有多少。
      鉴于怀特先生10月底才能来中国,所以箱头是发那个U什么的快递过来,并且怀特先生慷慨的支付了136美金的运费,在这里感谢一下这位无私并且慷慨的美国先生!
      机器差不多还要再等10天才能到,本来想等到了之后拍些照片发帖子的,但是在既期待又激动的心情驱使下,实在憋不住了,于是从网上找了一些图纸,在自己意淫的同时也发上来与大家分享。


[ 本帖最后由 琴韵 于 2013-6-19 14:36 编辑 ]
a.jpg
b.jpg
c.jpg
d.jpg
e.jpg
f.jpg
发表于 2013-6-19 14:39:21 | 显示全部楼层
吉他中国抖音
原汁原味思密达?期待,嘿嘿
发表于 2013-6-19 15:11:50 | 显示全部楼层
GC视频号
很期待啊!!!
发表于 2013-6-19 15:22:25 | 显示全部楼层
买琴买鼓,就找魔菇
老孟,你要急死我呀
发表于 2013-6-19 19:04:06 | 显示全部楼层
看看人家这胸怀,佩服!
头像被屏蔽
发表于 2013-6-19 20:14:33 | 显示全部楼层
提示: 作者被禁止或删除 内容自动屏蔽
发表于 2013-6-19 20:26:05 | 显示全部楼层
顶老孟。我也想知道真正的800是怎样的。

不过第五张图的左下角。怎么有一个线头的?难道是改装过的?
发表于 2013-6-19 21:56:06 | 显示全部楼层
太讲究了
 楼主| 发表于 2013-6-20 09:42:15 | 显示全部楼层
回楼上各位爷,这个计划10月底才能见分晓
首先是要保证线路设计和布局尽量接近原型机
然后是要保证各个元器件的参数规格以及性能无线接近原型机
最关键的也是大家关心的,音色上,怎么说呢,尽量吧
发表于 2013-6-21 22:15:06 | 显示全部楼层
看运费快递应该是USPS.
估计会被关税,好运。
发表于 2013-6-22 23:15:42 | 显示全部楼层
期待这个原版的800复刻成功
发表于 2013-6-23 10:42:46 | 显示全部楼层
孟哥,加油1·~!~!呵呵额
发表于 2013-6-23 11:10:31 | 显示全部楼层
 楼主| 发表于 2013-6-23 12:24:39 | 显示全部楼层
谢谢大家的支持和鼓励,谢谢
补充说明一点,是尽量参照原型机复制一台,当然也可能修改或者调整一些地方,但绝对不是“复刻”
我没什么文化,不知道说的对不对:
我认为复刻的先决条件是经典、停产、有生产权或者被授权
三者中最重要的两个我都没有,所以我不敢“复刻”
好像上世纪九十年代初我刚学琴的时候,没有钱买教材,但是我能借一本来复印,虽然我没有版权也没有著作权,但是这个警察不会抓法院不能判
如今也是一样,我借怀特先生的机器参照一下,然后复制或者说仿造一台,仅限于我们两个弹琴娱乐使用,马勺公司也不一定有心情起诉,最重要的是在不违反版规的前提下,我能给朋友们提供一些参数。不敢说指明方向吧,总比某些"大师"不知所谓的把有问题的图纸拿出来"方便大家DIY",然后还很自豪的搞什么图片水印来的好

[ 本帖最后由 琴韵 于 2013-6-23 12:26 编辑 ]
发表于 2013-6-23 17:25:01 | 显示全部楼层
讲得好,嘿嘿,我支持尊重知识版权,但我用的是盗版XP
发表于 2013-6-24 00:22:17 | 显示全部楼层
这个好啊,关注
发表于 2013-6-24 09:25:43 | 显示全部楼层
关注产权的!

[ 本帖最后由 weililong 于 2013-6-24 09:28 编辑 ]
发表于 2013-6-25 18:08:50 | 显示全部楼层
祝成功。。。。。
发表于 2013-6-25 18:57:30 | 显示全部楼层
发表于 2013-7-7 13:09:34 | 显示全部楼层
留名关注中。。。
发表于 2013-7-14 00:29:43 | 显示全部楼层
停工了?
 楼主| 发表于 2013-7-14 10:50:44 | 显示全部楼层
多谢各位的支持和关注
箱头已经顺利抵达,而且很光荣的为国家上缴关税200元
这个会缓慢进行,据对不会停工
最近一直在和怀特先生就一些细节问题详做最终确认
很可能会制作三个不同形式的复制品
等方案确定下来以后我会及时更新帖子
预计月底开始对原型机拆解和测量,数据会同步上传
再次感谢大家的关注和支持,谢谢你们
发表于 2013-7-22 19:14:02 | 显示全部楼层
持续关注中
发表于 2013-7-23 13:39:24 | 显示全部楼层
望眼欲穿!
普及萬歲!
 楼主| 发表于 2013-7-30 09:00:55 | 显示全部楼层
仿制方案已经敲定,分为3个不同形式分步分期制作
方案一,完全1:1复制,这个简单易行,首先制作这个,预计8月20号完成
方案二,在方案一的基础上增加LOOP功能,暂定JFET驱动,当然也会实验TUBE驱动,预计9月20号完成
方案三,在方案二的基础上增加通道切换功能,独立GAIN和MASTER,脚踏手控双切换支持,实验增加弹簧混响电路,预计10月底完成与怀特先生共同把玩。

8月1号开始对原型机拆解并测试,5号前描绘出图纸并标注参数,完成后会公开,与诸君共享,请多关注。
谢谢!
发表于 2013-7-30 11:39:08 | 显示全部楼层
绝对支持
发表于 2013-8-1 06:44:10 | 显示全部楼层
折腾过800的我非常非常的期待,坚决支持
发表于 2013-8-1 11:39:42 | 显示全部楼层

回复 22楼 琴韵 的帖子

支持 ! 密切关注国际问题!! [em13]
发表于 2013-8-5 16:28:18 | 显示全部楼层
开工了没,
发表于 2013-8-5 22:31:16 | 显示全部楼层
图纸呢????真想看看,虽然看不懂。
发表于 2013-8-7 01:56:39 | 显示全部楼层
[em01]
发表于 2013-8-7 11:52:35 | 显示全部楼层
[em13]
 楼主| 发表于 2013-8-8 08:48:30 | 显示全部楼层
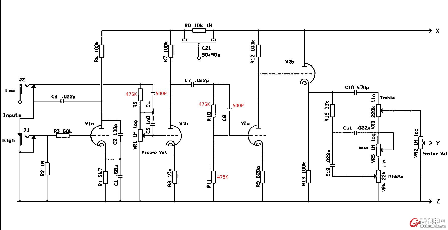
图来了,一切数据均由原型机实际测量得出如果和大家手里的图纸什么出入,请凭借自己英明神武的判断力来选择
输入电压110v,稳定工作1小时后,测量了几个电压数据,已经在图纸上有标识了
大师们来喷吧
2203-1.jpg
2203-2.jpg
发表于 2013-8-8 18:55:11 | 显示全部楼层
不错啊:…:
发表于 2013-8-10 12:52:42 | 显示全部楼层
发表于 2013-8-11 17:18:18 | 显示全部楼层
孟大哥 玩大的 了   100W
发表于 2013-8-12 11:34:29 | 显示全部楼层
[em13]
发表于 2013-8-13 18:27:10 | 显示全部楼层
原帖由 ruck2009 于 2013-8-11 17:18 发表
孟大哥 玩大的 了   100W
亲身体验过孟哥更大的
 楼主| 发表于 2013-12-22 23:20:41 | 显示全部楼层
最终测试版上图了
IMG_6028.jpg
IMG_6027.jpg
IMG_6023.jpg
发表于 2013-12-23 01:42:58 | 显示全部楼层
这个必须顶,羡慕嫉妒恨...
楼主威武!
您需要登录后才可以回帖 登录 | 注册

本版积分规则

Archiver|手机版|小黑屋|吉他中国官方

GMT+8, 2025-11-30 09:30

Powered by Discuz!

© 2001-2024 Discuz! Team.

快速回复 返回顶部 返回列表