买琴买鼓,就找魔菇!

 找回密码
 注册
搜索
查看: 4751|回复: 17

OKKO Dominator 克隆复刻附原理图,感谢潇洒哥提供原版,

[复制链接]
发表于 2013-5-11 14:50:24 | 显示全部楼层 |阅读模式
吉他中国微信公众号
很突然有一天潇洒哥拿了一块okko原版找上门来,一顿大酒之后(潇洒好像只喝了半瓶,还是啤酒)决定爆操okko原版。之前也看到过一些网图,和原版对比一下发现极其不靠谱。单从元件上看就少了很多,起码一个mos管一个电阻一个稳压。再仔细对照原版发现电容电阻的参数基本就没对的。
努力一周,完成了一个样品,做的不好,但声音还是很正的,能保证95%的一致,大家随便看看,就当消遣。


[ 本帖最后由 发条橘子真 于 2013-5-11 14:56 编辑 ]
IMG_20130511_142717.jpg
IMG_20130511_142722.jpg
IMG_20130511_142730.jpg
IMG_20130511_142748.jpg
IMG_20130511_142859.jpg
IMG_20130511_142923.jpg
 楼主| 发表于 2013-5-11 15:01:50 | 显示全部楼层
吉他中国抖音
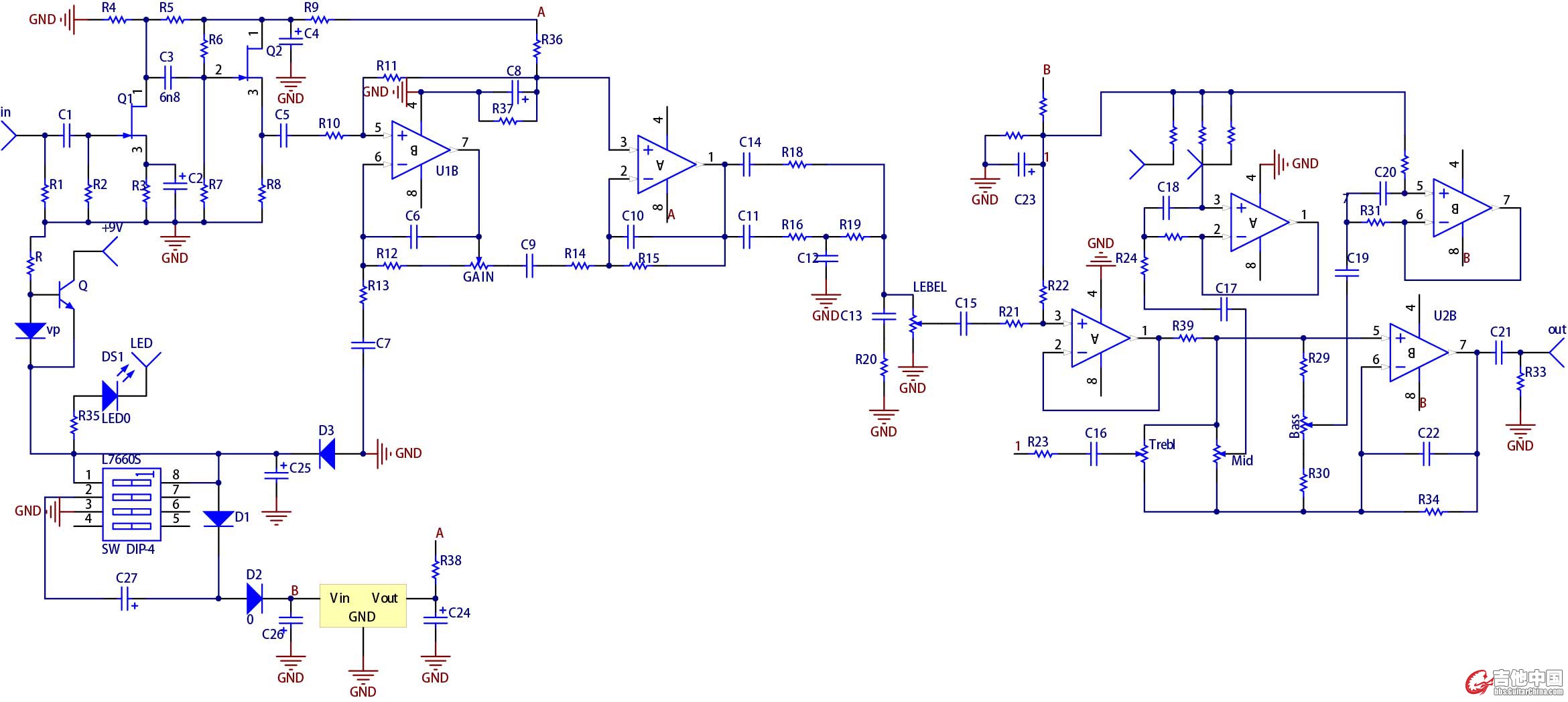
上个原理图,对比一下。
OKKO%20DOMINATOR%20cir.JPG
OKKO%20DOMINATOR%20lay.JPG
okko.jpg
IMG_20130511_142926.jpg
发表于 2013-5-11 15:06:05 | 显示全部楼层
GC视频号
呵呵~各种看不懂~各种看起来牛逼!顶之~~~~~
 楼主| 发表于 2013-5-11 15:09:45 | 显示全部楼层
买琴买鼓,就找魔菇
雷子演出把麦克拿走了,对比试听,我得过过再上了。先上个设计图

[ 本帖最后由 发条橘子真 于 2013-5-11 15:42 编辑 ]
okko2.jpg
头像被屏蔽
发表于 2013-5-11 16:00:12 | 显示全部楼层
提示: 作者被禁止或删除 内容自动屏蔽
发表于 2013-5-11 19:04:32 | 显示全部楼层


强啊!!

橘子一表人才啊

[ 本帖最后由 铁马骑士 于 2013-5-11 19:15 编辑 ]
发表于 2013-5-12 07:06:50 | 显示全部楼层
灯再大点就完美了
头像被屏蔽
发表于 2013-5-12 08:57:27 | 显示全部楼层
提示: 作者被禁止或删除 内容自动屏蔽
发表于 2013-5-12 21:18:56 | 显示全部楼层
牛逼!~帮顶
发表于 2013-5-13 08:29:31 | 显示全部楼层
牛逼帮顶,等视听
发表于 2013-5-13 11:05:20 | 显示全部楼层
真不错!
发表于 2013-5-14 16:32:41 | 显示全部楼层
等套件……
发表于 2013-5-15 02:44:20 | 显示全部楼层
发表于 2013-6-18 17:02:34 | 显示全部楼层
不有元件数值维
发表于 2013-6-19 17:21:50 | 显示全部楼层
焊点不够犀利啊。。。
 楼主| 发表于 2013-6-20 14:15:24 | 显示全部楼层

回复 15楼 WESTime 的帖子

不好意思,试验品,最后的归宿是垃圾堆。

成品的板子是红色的,也不是这个板子。

焊的不好让您见笑了。但是试验品焊的好有用吗?
发表于 2013-6-21 08:00:53 | 显示全部楼层
坐等成品
 楼主| 发表于 2013-7-2 09:04:08 | 显示全部楼层
目前每天各种发货
您需要登录后才可以回帖 登录 | 注册

本版积分规则

Archiver|手机版|小黑屋|吉他中国官方

GMT+8, 2026-5-13 13:16

Powered by Discuz!

© 2001-2024 Discuz! Team.

快速回复 返回顶部 返回列表