买琴买鼓,就找魔菇!

 找回密码
 注册
搜索
查看: 2372|回复: 7

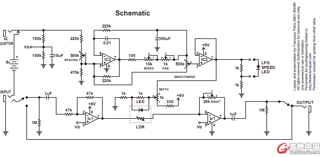
颤音效果器电路

[复制链接]
发表于 2013-4-25 21:31:02 | 显示全部楼层 |阅读模式
吉他中国微信公众号
那位大哥有啊!小弟感激不禁!找了好久了!
发表于 2013-5-8 13:36:04 | 显示全部楼层
吉他中国抖音
LZ你邮箱多少,我发给你吧!
发表于 2013-5-8 16:20:38 | 显示全部楼层

不懂 论过

GC视频号
 楼主| 发表于 2013-5-14 07:32:08 | 显示全部楼层

回复 2楼 啊霖仔 的帖子

发表于 2013-5-14 13:02:53 | 显示全部楼层
看看适合吗
11.png
22.png
 楼主| 发表于 2013-5-15 22:13:15 | 显示全部楼层

回复 2楼 啊霖仔 的帖子

怎么不给我发呀!楼下的太复杂了!先谢谢你了!
发表于 2013-5-16 11:21:35 | 显示全部楼层
以发,请查收!
 楼主| 发表于 2013-5-17 20:40:20 | 显示全部楼层
收到了 谢谢你!
您需要登录后才可以回帖 登录 | 注册

本版积分规则

Archiver|手机版|小黑屋|吉他中国官方

GMT+8, 2026-5-14 08:00

Powered by Discuz!

© 2001-2024 Discuz! Team.

快速回复 返回顶部 返回列表