买琴买鼓,就找魔菇!

 找回密码
 注册
搜索
查看: 11676|回复: 42

手把手教你改各种版本ds1包括keeley

[复制链接]
发表于 2013-4-12 16:44:30 | 显示全部楼层 |阅读模式
吉他中国微信公众号
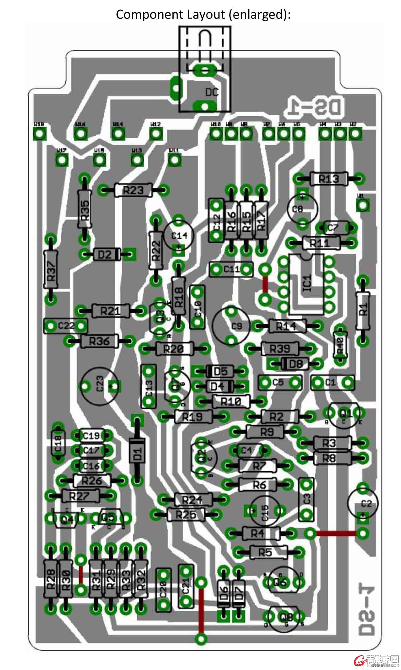
经典的失真效果器!DS-1提供给吉他更强大的失真效果,不但有模糊的失真和类似FUZZ的失真音色,DS-1还能忠实的反映出吉他演奏上动态的细腻变化.內建TONE控制旋鈕可以让您调整出所喜爱的音色.能设定让失真较软且柔和的效果,而要获得最佳的效果的话,请使用靠近琴颈的拾音器.

boss DS-1,曾经的一代名器,随着时间的推移,更新、音色更现代的失真效果器出现,DS-1失去了往日的光滑。那么有没有办法让DS-1焕发青春能?
切听我慢慢道来。


keeley DS-1 完全改装。
先上个表
1) 电容C1,C3,C5,C12和C13全部换成0.1μF薄膜电容。
2) 电解C2,C8,C9和C14全部换成 1μF 薄膜电容。
3) 更换C11为0.047μF薄膜电容 .
4) 更换C7为220pF云母电容.
5) 更换R13为2.4KΩ精度1%的金属膜电阻.
6) 更换R39为20KΩ精度1%的金属膜电阻 .
7) 更换R14为1.5KΩ精度1%的金属膜电阻 .
8) 添加一个47pF云母电容D4/D5之间,也就是d4和d5本身是并联的,再d4和d5上在并联一个47pf的云母。


[ 本帖最后由 发条橘子真 于 2013-4-12 16:50 编辑 ]
DS-1.jpg
 楼主| 发表于 2013-4-12 16:51:31 | 显示全部楼层
吉他中国抖音
上一个制作贴子,家里随便找了点元件。制作过程就不写了,反正就是拆完了焊,也没什么可写的。

[ 本帖最后由 发条橘子真 于 2013-4-12 16:52 编辑 ]
IMG_20130412_151204.jpg
IMG_20130412_151509.jpg
IMG_20130412_151927.jpg
IMG_20130412_162003.jpg
发表于 2013-4-12 16:55:38 | 显示全部楼层
GC视频号
实实在在的好贴,等待sd-1的keeley版,及其他改装,
发表于 2013-4-12 16:57:22 | 显示全部楼层
买琴买鼓,就找魔菇
顶。。。坐沙发?!橘爷无敌。。。。。
 楼主| 发表于 2013-4-12 16:59:03 | 显示全部楼层
现在到关键了,大家知道keeley修改的ds1带一个削波模式的开关,我本人没有加(后面会有说明)。但是道理基本上是可以给大家讲一下的,原版采用的是双4148反向并联,那么4148的压降大约在0.6v左右,keeley是通过添加一个3mm的红色led(led也是一种二极管)和一个开关开完成削波变化选择,有2种方式,大家看不图吧。




[ 本帖最后由 发条橘子真 于 2013-4-12 17:01 编辑 ]
1.jpg
2.jpg
发表于 2013-4-12 16:59:03 | 显示全部楼层
原来不是沙发,哈哈。。。
 楼主| 发表于 2013-4-12 17:03:00 | 显示全部楼层
增加led串联4148的目的完全是为了模仿老的ds-1,因为老ds-1的肖波部分是0.9-1v之间会增加肖波的强度。当然选用不同的二极管声音也会不同,我改装的办法是用3个1n34a串联为一组,一共是2组,这样我想能得到锗管的温暖和更大的削波。

[ 本帖最后由 发条橘子真 于 2013-4-12 17:21 编辑 ]
IMG_20130412_162003.jpg
IMG_20130412_162022.jpg
 楼主| 发表于 2013-4-12 17:09:01 | 显示全部楼层
下面说一下如何把现在的ds-1修改的更像94年以前的ds-1

1。C1改为0.1μF的金属膜电容。
2。C2改为0.47μF的薄膜电容。
3。C5改为0.47μF的薄膜电容 。
4。C7改为一个250pF云母。
5。C8改为一个1μF的薄膜电容 。
6。C9改为一个0.47μF薄膜电容 。
7。C13改为一个0.1μF薄膜电容 。
8。C14改为一个1μF的薄膜电容 。
9。更换R13为一个的2.4KΩ金属膜电阻器。


[ 本帖最后由 发条橘子真 于 2013-4-12 17:21 编辑 ]
 楼主| 发表于 2013-4-12 17:15:51 | 显示全部楼层
关键来了。更换D4和D5二极管,大约在0.9-1.0V的正向电压。
注:原来的DS-1,1S2473二极管的正向电压为0.9-1.0伏特。这是远远高于0.65伏1994后的DS-1使用的1N4148型二极管。
有几个简单的方法来实现这一目标是:
a、使用硅二极管的正向电压达到或接近1V,如1N4150;
b、用一个1N34A一个1N4148二极管串联1N914,以取代各D4/D5二极管;
c、把三个1N34A二极管串联,以取代各D4/D5二极管。


本人选用的是第三者方法,听了一下,感觉不错,生意比原来细腻,更罐,而且失真也增加了不少。建议大家选用。

[ 本帖最后由 发条橘子真 于 2013-4-12 17:23 编辑 ]
IMG_20130412_162022.jpg
IMG_20130412_162003.jpg
发表于 2013-4-12 17:22:41 | 显示全部楼层
是沙发吗···
 楼主| 发表于 2013-4-12 17:23:35 | 显示全部楼层
最后上个小总结,通过长期拔各种效果器,感觉内部设计大同小异,关键是在元件的选择。当然我说的很狭义,完全是指削波部分,这个ds-1的改装,我感觉大家可以多试几种二极管的组合,以得到自己想要的声音。
我会再后面再上几个图,以开阔一下大家的思路。
总共改装费用5元钱,现在市场上新的ds1价格为340元左右。希望大家得到自己想要的声音。

当然,还有很多种其他的改法,我就不一一阐述了,基本思路都是一样的,但是有一个最简单的办法,就是通过替换效果器内部元件,使效果器可以使用18v直流电,你会发现现在你的效果器要比原来的频响更宽,动态更足。

[ 本帖最后由 发条橘子真 于 2013-4-12 17:38 编辑 ]
4.jpg
6.jpg
3.jpg
发表于 2013-4-12 17:32:40 | 显示全部楼层
发表于 2013-4-12 17:33:40 | 显示全部楼层
这铁定是个精华帖!
发表于 2013-4-12 17:42:04 | 显示全部楼层
高级
发表于 2013-4-12 17:54:33 | 显示全部楼层
我是来膜拜的
发表于 2013-4-12 18:41:22 | 显示全部楼层
我是来爆橘的!
发表于 2013-4-12 21:27:33 | 显示全部楼层
虽不懂但觉厉
发表于 2013-4-12 21:31:52 | 显示全部楼层
其实还有种改法你没说
就是把脚踏开关链接上雷管引线
然后......
链接500吨tnt  内部放上以浓缩铀为主题的 反应堆内芯
一个ds1 版的核弹就做成了
发表于 2013-4-13 09:36:01 | 显示全部楼层
考虑要不要~来一发?哇咔咔~借个DS1祸祸一下~[em28]
发表于 2013-4-13 09:49:15 | 显示全部楼层
不明觉厉
发表于 2013-4-13 09:51:57 | 显示全部楼层
好久没看到橘子了   橘子大XX
发表于 2013-4-13 10:22:59 | 显示全部楼层
太tm牛逼了  可惜完全看不懂

diy区真的是卧虎藏龙
发表于 2013-4-13 10:40:26 | 显示全部楼层
厉害厉害~~可惜看不懂
发表于 2013-4-13 10:55:46 | 显示全部楼层
强帖留名啊!!
发表于 2013-4-13 12:46:00 | 显示全部楼层
嗯,这次真的是下功夫了
 楼主| 发表于 2013-4-14 00:18:18 | 显示全部楼层
有什么看不明白的,不就换几个电容和电阻吗。再换个二极管,完活。
 楼主| 发表于 2013-4-14 00:19:27 | 显示全部楼层
原帖由 cs294751504 于 2013-4-13 09:51 发表
好久没看到橘子了   橘子大XX

我日你先人板板,哈哈哈哈哈。
发表于 2013-4-17 00:36:17 | 显示全部楼层
牛啊啊啊
发表于 2013-4-20 00:06:44 | 显示全部楼层
看看看看,。橘子这都折腾什么丫,,,靠的!!!
发表于 2013-4-23 19:09:23 | 显示全部楼层
[em21] [em21] [em21] [em21] [em21] [em21]
发表于 2013-5-1 10:42:57 | 显示全部楼层
强帖留名!!!
发表于 2013-5-1 10:46:44 | 显示全部楼层
橘子造福帖!仅代表汉沽管理区人对你进行问候!
太强大了!
发表于 2013-5-1 14:26:07 | 显示全部楼层
发表于 2013-8-20 22:25:04 | 显示全部楼层
[em21] 顶顶顶顶顶顶顶顶顶顶顶顶顶顶顶顶顶顶顶顶顶顶顶顶顶顶顶顶顶顶顶顶顶顶顶顶顶顶顶顶顶顶顶顶
发表于 2013-8-21 13:38:16 | 显示全部楼层
马克备用
发表于 2014-2-23 23:48:01 | 显示全部楼层
马克马克
发表于 2014-3-2 16:41:44 | 显示全部楼层
mark备用
发表于 2014-3-3 09:23:29 | 显示全部楼层
我是来看人爆橘的。。
发表于 2014-3-9 20:22:51 | 显示全部楼层
发表于 2016-10-6 22:04:54 | 显示全部楼层
mark备用
您需要登录后才可以回帖 登录 | 注册

本版积分规则

Archiver|手机版|小黑屋|吉他中国官方

GMT+8, 2025-11-28 23:42

Powered by Discuz!

© 2001-2024 Discuz! Team.

快速回复 返回顶部 返回列表