买琴买鼓,就找魔菇!

 找回密码
 注册
搜索
查看: 2964|回复: 10

关于1959 ------转自阿学博客

[复制链接]
发表于 2012-6-2 22:55:14 | 显示全部楼层 |阅读模式
吉他中国微信公众号
1959这个数字大家应该不陌生,甚者一提起就会有点热血沸腾,没错,她就是Marshall1959!但很多朋友并不完全了解1959的含义,其实1959是一套电路图,而不是具体的某系列或某型号,
下面我就对1959作简单的介绍。   


最早的marshall放大器就是以1959年Fender TweedBassman(电路号5F6-A)为参考设计制作的,而且当时JimMarshall是在他的厨房里面完成的。
开始的时候装备的是两支5881,三支Ecc83和一支GZ34整流管,但很快后级管就换成了KT66,之后的1959电路功能上或一些细节上都有非常多的变化。










   1959原型电路
   1959电路最开始被用于marshall最早的型号——鼎鼎大名的JTM45,第一年的JTM45并没有明确的标示型号,但后来(约1963年)的铝面板就印有JTM45和MKII的字样。之后的JTM50并没有用1959电路,
而是大多使用了1987电路。到1965年开始生产的JTM100还是用了1959电路,开始是在后级装备了两只50W的输出变压器,但很快就专用了一只100W的输出变压器,这时电子管整流也被晶体二极管取代。
到1967年,marshall开始推出JMP面板的机型,其中也有使用1959电路的SuperLead 100Whead,也就是我们最常见的型号了,从1967年到1981年都有生产。同是1959电路,但不同时期、不同销售地也略有差异,
SuperLead100W的后级管开始是装备4支KT66,后来改成了4支EL34,但销往美国的却使用4支6550,原因是EL34经不住远途运输,返修率高,所以改用了比较牢固的6550,虽然有些乐手喜欢6550的明亮的音色,
但大多人却更喜欢原型的EL34。到1981年推出的JCM800,也有使用1959电路的型号。再到1988年,marshall第一次复刻了1959Super Lead,1991到1993年推出1959SLP Super LeadPlexi复刻版,
而且分为第一版和第二版,1997年推出1959WSP Super Lead Plexi 100Whead,白色外皮,限量250台。

1970年的1959电路













1973年1959Super Lead 100W的红色外观











1988年的复刻版










35周年纪念限量版
   





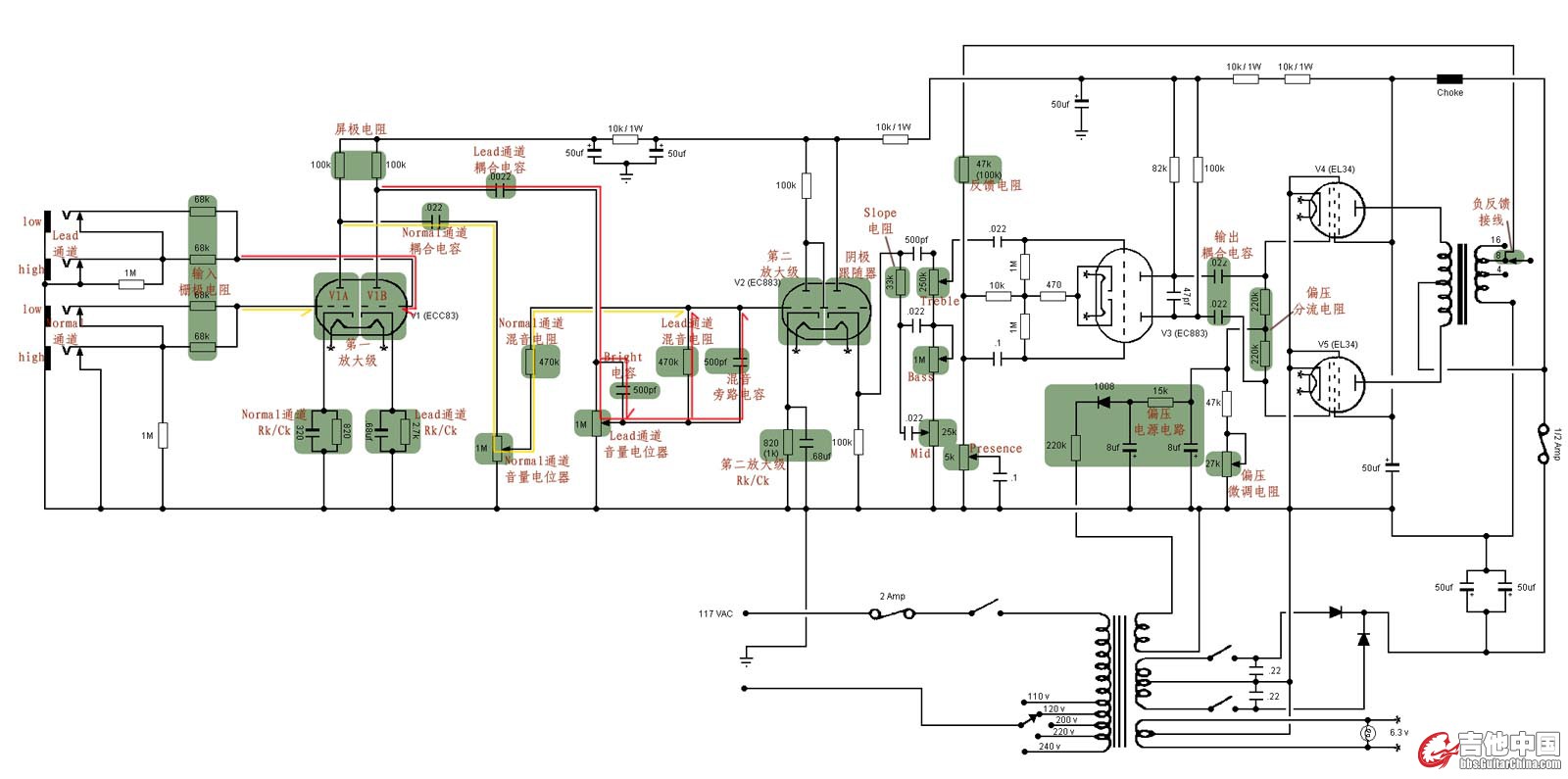
上面提及的1959电路因不同时期、应用于不同型号会有一些差异,其中最重要的地方之一就是两通道的第一级放大电路,请看下图,独立阴极电路相比共用阴极电路,会使两通道的音色差异更大,
各自的特点更明显。具体说,独立阴极电路使Lead通道的音色更明亮。




   







很多朋友入门大多都是做1959电路,但如果没有深入了解此电路的话,做出来的差异还是比较大的,例如第一放大级的阴极电阻、旁路电容会引起音色的较大变化;第一、第二级之间的耦合电容值也直接影响音色;还有第二级的旁路电容的运用,Slope电阻的变化直接影响频响曲线,反馈电阻的阻值,输出变压器的阻抗设计、电感量,等等等等都直接影响最终出来的声音。





   



差不多10年前我刚入门,第一次做了1959,但声音平平,没有燃烧的激情,但去年我将一台原装的1992n改成1959和2203的结合体,终于领略到了1959的魅力!
声音一出来就让人亢奋,明亮,结实,厚重,动态非常大。仔细分析了一下,第一台用料很普通,都是市面常见的零件,输出变压器用的还是HIFI用的变压器,
当时电路的工作点也不会调,还有一些其他因素,这样导致了两台同电路机器的差异。所以总结得出,深入了解电路,不轻易说克隆,或者copy,向Trainwreck、Dumble进发,做超越电路的amp。




------转自阿学博客

[ 本帖最后由 李郎 于 2012-6-2 23:04 编辑 ]
 楼主| 发表于 2012-6-2 22:57:37 | 显示全部楼层
吉他中国抖音
贴图贴图~~




贴图·


贴图~~~











~

[ 本帖最后由 李郎 于 2012-6-2 23:05 编辑 ]
图一.jpg
图二.jpg
图三.jpg
图四.jpg
图五.jpg
图六.jpg
图七.jpg
图八.jpg
发表于 2012-6-2 23:06:23 | 显示全部楼层
GC视频号
现在看还得补充一下,JTM45的电路并没有明确叫做1959,但这个数字的由来应该就是因为1959的bassman,之后Marshall的编号就跟年份没关联了,比如412的箱体叫1960,只是跟在1959之后,并不是代表年份。现在大家熟知的1959就是后级100W的设计,50W的版本就叫1987。关于这样的其实各个牌子都非常乱。
 楼主| 发表于 2012-6-2 23:10:54 | 显示全部楼层
买琴买鼓,就找魔菇
原帖由 ironlung 于 2012-6-2 23:06 发表
现在看还得补充一下,JTM45的电路并没有明确叫做1959,但这个数字的由来应该就是因为1959的bassman,之后Marshall的编号就跟年份没关联了,比如412的箱体叫1960,只是跟在1959之后,并不是代表年份。现在大家熟知的1 ...


多谢学哥。


marshall的型号的确容易产生歧义。
小儿子叫刘一二,大儿子叫刘九八,中间那个儿子却叫做刘德华,为之绝倒。
发表于 2012-6-3 02:58:35 | 显示全部楼层
呵呵,效果器论坛那边刚把ironlung的这篇帖子顶起来
 楼主| 发表于 2012-6-3 21:48:08 | 显示全部楼层
en,之前那个帖子的图挂了。
发表于 2012-6-5 01:51:32 | 显示全部楼层
good job !
发表于 2012-6-5 13:00:13 | 显示全部楼层
学习贴,拜读了!谢谢
发表于 2012-6-5 18:34:37 | 显示全部楼层
现在这样的好帖子真少了
发表于 2012-6-6 09:50:37 | 显示全部楼层
59固然经典,但是显然不符合中国国情。
HI GAIN才是王道
发表于 2012-6-6 10:09:19 | 显示全部楼层
好贴子,有技术含量,因为我一句都没看懂!
您需要登录后才可以回帖 登录 | 注册

本版积分规则

Archiver|手机版|小黑屋|吉他中国官方

GMT+8, 2026-5-17 19:07

Powered by Discuz!

© 2001-2024 Discuz! Team.

快速回复 返回顶部 返回列表