买琴买鼓,就找魔菇!

 找回密码
 注册
搜索
查看: 3246|回复: 14

又拆腾了个小玩意儿。RIOT

[复制链接]
发表于 2012-5-25 23:28:17 | 显示全部楼层 |阅读模式
吉他中国微信公众号
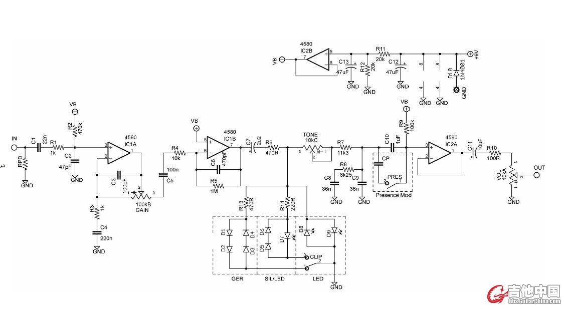
穷人只能和网图干上了。什么也不庆祝,只是想做。感谢扎克森提供的图纸。。。。
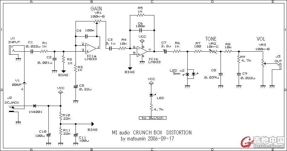
这还是个非常简单的小玩意儿,说实在的,他的音色和CB的相似度较高,只是削波模式比CRUNCHBOX多了两个,削波后谐波丰满了些。。
原理图.jpg
图1。


IMG_2932.jpg


IMG_2944.jpg

我存在严重的审美问题,肯定不知道哪种钮子好看,弄了一堆。。。请同志们帮涨涨眼,,再次说,有CB的朋友,还是不要做这个了,哈。相似度较高呀。。。
IMG_2949.jpg 完成1.jpg 完成2.jpg 完成3.jpg
发表于 2012-5-25 23:41:17 | 显示全部楼层
吉他中国抖音
老陈,应该还有两个临场模式的开关,你没装吗
发表于 2012-5-25 23:47:44 | 显示全部楼层
GC视频号
还有很多板子吧?哈哈
发表于 2012-5-25 23:48:17 | 显示全部楼层
买琴买鼓,就找魔菇
真有意思这2个块。 CRUNCH BOX.jpg
 楼主| 发表于 2012-5-26 00:16:19 | 显示全部楼层
是有意思,楼上什么意思。。
 楼主| 发表于 2012-5-26 00:17:26 | 显示全部楼层
原帖由 克森 于 2012-5-25 23:41 发表
老陈,应该还有两个临场模式的开关,你没装吗


没装,装是装的上,板上都留了接口,怕装上太挤。。。。
发表于 2012-5-26 00:21:00 | 显示全部楼层

回复 6楼 5z40 的帖子

陈哥的热情一直是这么高涨!
发表于 2012-5-26 01:07:42 | 显示全部楼层
原帖由 5z40 于 2012-5-26 00:17 发表


没装,装是装的上,板上都留了接口,怕装上太挤。。。。


你看这两个电路果然有些相像啊!
发表于 2012-5-26 01:18:42 | 显示全部楼层
期待试听!
发表于 2012-5-26 12:30:04 | 显示全部楼层
我觉得嘛 第一个扭子好看一点
发表于 2012-5-26 22:30:30 | 显示全部楼层
我的意思是,我也挺中意
发表于 2012-5-28 14:25:17 | 显示全部楼层
上试听了么
发表于 2012-5-29 21:42:07 | 显示全部楼层
花钮好看些
发表于 2012-5-29 21:57:31 | 显示全部楼层
坐等试听!
发表于 2012-5-30 01:09:00 | 显示全部楼层
期待团购
您需要登录后才可以回帖 登录 | 注册

本版积分规则

Archiver|手机版|小黑屋|吉他中国官方

GMT+8, 2026-5-18 21:07

Powered by Discuz!

© 2001-2024 Discuz! Team.

快速回复 返回顶部 返回列表