MARSHALL

 找回密码
 注册
搜索
查看: 5793|回复: 22

打开一扇门——电子管吉他放大器入口

[复制链接]
发表于 2012-2-28 19:09:54 | 显示全部楼层 |阅读模式
吉他中国微信公众号
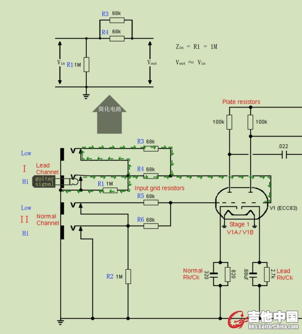
相信大多数乐手在使用电子管吉他放大器的时候,都只会注意gain、volume、EQ等的设置,往往极少会留意输入接口。当然,吉他放大器只有一个input接口的时候,基本就是Hi输入,就没什么好说了,但当有两个或以上的时候,就变得很好玩了。下面我们就通过一个最典型的例子来具体分析一下。图一为Marshall 1959或1987的输入和第一级放大电路。

5f30665cgba024ab394bc&690.jpg
图一
        这里我们看到输入接口总共有四个,分别是两个通道的Hi和Low,每个通道也有各自的输入电路,我们分析分两大部分,一是使用单通道时的情况,二是两通道混合使用时的情况。
        一、单通道时的情况。单通道主要是要理解Hi和Low输入接口的作用和原理,我们以下分析一下输入插座的机关和输入电路的原理。
        1、 输入插座的机关。具体看图二。
5f30665cgba0253eda3b9&690.jpg

图二
        图中所示的是一只六脚的6.35插座,六脚组成对应的三组,是常见的立体声插座,吉他放大器里面用的一般会省掉中间一组,也就是四脚插座,图一电路图中的输入插座,只用到了六脚中的三只,如上图中红色箭头指示的对应引脚,1#脚为吉他信号输入端,3#脚为吉他信号接地端,而4#脚则与1#脚构成一个开关。具体如上图所示,当信号插头还没有插进插座时,1#、2#、3#脚分别与4#、5#、6#脚接通;当有插头插入后,三组引脚的触点断开。正因为这一机关,使插座有了更广泛的功能,具体看下文。
        2、输入电路的原理。首先以Lead通道为例来分析三种简单情况:
        1)、Hi和Low都没有信号输入时,如图一所示,电子管的栅极(即电子管输入端通过R3和R4并联接地,这时电子管处于静音状态。如果栅极不接地,会引起噪音大甚至啸叫的情况。
        2)、Hi接口有信号输入时。如图三所示
5f30665cgba026dc065e2&690.jpg

图三
        吉他信号插头插入后,Hi插座的1#和4#引脚断开,信号的走向如图中绿色箭头指示(这只是一种示意,并不是真正意义上的电信号),将输入电路简化后如图中所示,电阻R1、R3和R4组成了输入电路,输入阻抗Zin=1M欧姆,Vin代表吉他信号的输入电压,Vout代表输入电路输出到电子管的电压,我们看到这时输出到电子管栅极的电压大约等于吉他信号,亦即几乎没有衰减。
        3)、Low接口有信号输入时。如图四所示。
5f30665cgba02730b8506&690.jpg

图四
        吉他信号插头插入后,Low插座的1#和4#引脚断开,信号的走向如图中绿色箭头指示,将电路简化后如图中所示,因为电阻R1被Hi插座的1#和4#脚短路所以不起作用,电阻R3和R4组成了输入电路,输入阻抗Zin=136K欧姆,明显比上一种情况的Zin=1M欧姆小很多,而输出到电子管栅极的电压Vout也只有吉他信号Vin的一半。
        综上所述,可以得出结论,Hi接口为高阻抗输入,输出信号没有衰减,所以也可称为高增益输入(相对Low而言)。Low接口为低阻输入(相对Hi的输入阻抗),输出的信号衰减为一半,实际上因为吉他输出阻抗与放大器输入电路阻抗的关系,放大器输入阻抗越低,吉他输入的电压也会越低,所以接入Low时吉他输入的电压Vin比接入Hi时还要低。也就是说,接入Low时,真正输入到电子管的电压不到接入Hi时的一半。在声音上对比,接入Hi音量比接入Low大,另外接入Low时高频衰减比接入Hi时明显,这是因为电吉他拾音器的输出特性所导致的。具体是因为拾音器是个复杂的器件,是一个有电感、阻抗和电容等参数的综合体,这些因素使其输出阻抗会随频率变化而有所不同,大概就是频率高的时候,输出阻抗也高,再组合电吉他的音量和音色电路,又构成新的输出阻抗,这个阻抗接入电子管放大器的输入电路时,会因输入电路的阻抗不同而产生不同的作用,较低的输入阻抗会使高频的衰减更快。再具体的分析就没必要在这里叙述了,有兴趣的同学可再另作讨论。
        二、两通道混合使用的情况。两通道混合就是把吉他信号同时引入两个通道,但通过吉他信号接入不同通道的Hi或Low会出现多种情况,以下我们先以最典型的应用例子进行分析,如图五,这是Marshall四输入接口机型的最典型接法。
5f30665cgba028392cb79&690.jpg

图五
        吉他信号输入Lead通道的Hi接口,再用一段信号线将Lead通道的Low接口连接到Normal通道的Hi接口,这时信号的走向如图中绿色箭头指示(这只是一种示意,并不是真正意义上的电信号),将电路简化后如图中所示,两通道共六只电阻组成了输入电路,输入阻抗Zin=531K欧姆(注意这时输入阻抗比输入单通道Hi时的Zin=1M欧姆小),Vin代表吉他信号的输入电压,Vout I代表输出到Lead通道电子管的电压,Vout II代表输出到Normal通道电子管的电压,我们看到这时两个输出信号都比吉他输入信号小一点,也就是说各有些许衰减。需要注意的是,这种情况的输入阻抗要比单通道输入Hi时要低,所以理论上讲,两通道混合时吉他输入的信号相对单通道Hi时要小一点,高频衰减也相对更快一些。不过这些都与吉他拾音器、吉他电路和吉他信号线有关,不同的组合有不同的变化。理论归理论,自己耳朵才是自己的标准。还有就是这种混合接法其实是两通道并联,并不是串联,并联比单通道的增益要相对大一些,但远远没有串联增益大,而且这个电路固有不能接成串联,除非对电路进行修改。
        两通道混合还有其他几种情况,例如吉他信号接入Lead通道的Hi接口,Low接口也Nomal的Low连接,这时组成的输入电路阻抗更低,只有Zin=213K,Vout I和Vout II都有不同程度的衰减。还有一种比较有趣的就是吉他信号接入Lead的Low接口,Hi接口与Normal的Hi连接,输入电路的阻抗却比较高Zin=636K,Vout I和Vout II也有小许衰减。各位同学可以多试试,不同的琴有各自合适的混合玩法。
        没想到一个简单的接口会表述如此复杂,哈哈。笔者并不是想炫耀卖弄什么,只是这些应该被作为常识普及。依然是老规矩,看不懂复杂的电路分析的,请直接看红色字并记住就行。另外本文难免有粗疏弊漏之处,敬请指正,共同进步。

[ 本帖最后由 twinamp 于 2012-2-28 21:23 编辑 ]
发表于 2012-2-28 19:12:29 | 显示全部楼层
吉他中国抖音
图全挂了
 楼主| 发表于 2012-2-28 19:13:28 | 显示全部楼层
GC视频号
抱歉,图片上传还是有问题,或者请版主解决一下,或者请移玉布到http://blog.sina.com.cn/s/blog_5f30665c0101200b.html
发表于 2012-2-28 19:15:20 | 显示全部楼层
买琴买鼓,就找魔菇
好文,把图恢复过来吧!
发表于 2012-2-28 21:26:14 | 显示全部楼层
发表于 2012-2-28 21:53:50 | 显示全部楼层
完全看不懂,帮顶~
发表于 2012-2-28 21:55:59 | 显示全部楼层
还好我的只有一个输入孔
发表于 2012-2-28 22:55:18 | 显示全部楼层
其实并联后感觉失真度并没有提高很多少啊
发表于 2012-2-28 23:10:33 | 显示全部楼层
楼主写的非常好, 正配合这几天几台1987x的出现, 辛苦了. 哈哈
4洞marshall是个很好玩的东西..
发表于 2012-2-29 07:56:25 | 显示全部楼层
好帖 收下慢慢看
发表于 2012-2-29 12:00:47 | 显示全部楼层
学哥的帖子含金量太高了!
发表于 2012-2-29 16:08:31 | 显示全部楼层
点石成金
发表于 2012-2-29 20:05:24 | 显示全部楼层
我的也是4个洞的,感觉两个通道怎么连都一样,打斜的那种接法。关键还要看插的那个通道。
发表于 2012-3-1 12:22:42 | 显示全部楼层
采取这样电路是个折中方案,,实际上处理信号最好每一路都进行单独处理,但那样会增加成本.
发表于 2012-3-1 14:28:58 | 显示全部楼层
    真是好贴子   讲解的很细心   老吉他音箱好多是4通道的 如: mashall JTM45   Fender bassman  .....
发表于 2012-8-13 12:28:28 | 显示全部楼层

回复 15楼 ruck2009 的帖子

啟蒙!普及!
謝謝!
发表于 2012-8-25 00:26:43 | 显示全部楼层
老VOX AC30的双通道模式就是这样使用的,还有一种办法就是做一条Y型线分别接入两个通道的HI输入
发表于 2012-8-25 00:43:50 | 显示全部楼层
技术贴
发表于 2012-9-16 12:22:02 | 显示全部楼层

回复 1楼 ironlung 的帖子

我 操!(此回复虽有且仅有兩个字,却深刻地表达了回複人理惊讶与暴脾气,反应出作者性格十分暴力,变态,辣手催花,足以见作者从小骂人练就的扎实的文字功底和颠倒黑白的写作技巧及惨绝人寰的创新能力。实是禽兽不如!再加上以感叹号收尾,点睛之笔,妙笔生花,意境深远,照应前文,升华主题,在‘我操’后面加上美腿,胸部,臀部。。等等词汇给人无限感动和遐想有浑然天成之感,实乃回複中之极品,沙发占座中之绝笔。。。)
发表于 2012-9-16 20:06:02 | 显示全部楼层

这么好的帖子,不能不顶!
发表于 2014-2-27 23:55:26 | 显示全部楼层
太好了!
发表于 2014-3-4 15:39:46 | 显示全部楼层
厉害!!!!
发表于 2014-3-4 16:17:16 | 显示全部楼层
您需要登录后才可以回帖 登录 | 注册

本版积分规则

Archiver|手机版|小黑屋|吉他中国官方

GMT+8, 2025-11-14 07:29

Powered by Discuz!

© 2001-2024 Discuz! Team.

快速回复 返回顶部 返回列表