买琴买鼓,就找魔菇!

 找回密码
 注册
搜索
查看: 12827|回复: 39

JCM800的前级电路分析,求指点

[复制链接]
发表于 2011-12-28 00:07:16 | 显示全部楼层 |阅读模式
吉他中国微信公众号
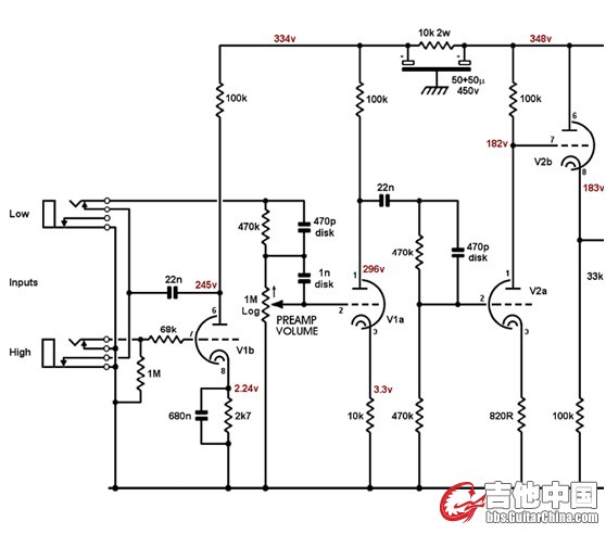
前一段时间突然想弹琴,多年不玩,技术早就荒废了,自娱自乐而已。白天没时间,晚上弹琴音箱声音太大,打算用便宜的管子做个胆耳放弹琴用,电路就用JCM800的前级电路。穷人,12AX7太贵,打算用便宜的国产管6N2代替,先大致算算参数,大师们看看计算是否正确,有几个地方不太明白也给指点一下。

Jcm800的图网上很多,前级用两只12AX7,三级共阴放大,一级阴随缓冲。
800.jpg
12AX7的曲线,第一级的工作点取的比较靠中间,栅偏压2.24VIa大约0.83mA,目的是把拾音器输入的信号无失真的放大。放大倍数Ao=u*Rl/(Ri + Rl) = 100*100/(62.6 + 100) = 61,阴极电阻2.7K,旁路电容680nF,截止频率f =159/(Rk//rk * Ck) =233hz,这几个参数用6N2实现很容易,只是不太明白阴极旁路电容为什么用那么小,截止频率233hz6弦空弦的82hz高那么多。

第二级的工作点取的比较靠下,3.3V的偏压,10K阴极电阻,Ia大约0.33mA,没有阴极旁路电容,开环放大加上了10K的负反馈,放大倍数Af=Ao/(1+(Rk/Rl)*Ao) = 38。看曲线,如果输入信号够大的话,会在负半周产生失真。第二级的输入端,有个470K电阻并上470pf的高通滤波增加高频,但是加上控制前级增益的电位器对输入信号分压,会损失1/3的输入信号幅值,这样设计什么目的不太懂,求指点。

第三级的输入端也是一样,补偿高频同时分压,共阴放大,放大倍数Af=40。放大信号之后直耦输入到阴随缓冲。工作点取的比较靠上,Ia达到1.6mA,已经超过12AX7最大阳流1.2mA了,会对信号的正半周削顶产生失真。
12ax7工作点.jpg
以上分析是否正确,不明之处求指点,谢!


发表于 2011-12-28 10:43:35 | 显示全部楼层
吉他中国抖音
顶技术贴
发表于 2011-12-28 11:48:58 | 显示全部楼层
GC视频号
rk是啥?我咋算不出这个233?
发表于 2011-12-28 11:59:32 | 显示全部楼层
买琴买鼓,就找魔菇
还有第二级的闭环增益算的也貌似不对
 楼主| 发表于 2011-12-28 23:08:29 | 显示全部楼层

回复 4# 裂空雷痕 的帖子

谢雷爷指点!
第一级的阴极旁路电容0.68uf,rk是12AX7的阴极输出阻抗,rk = (Rl + Ri)/(1 + u) = (100 + 62.5)/(1+100) = 1.6K,并上阴极2.7K的电阻约等于1K,截止频率f = 1/(2 * π * R * Ck) = 1/(2*3.14*1k*0.68uf) = 234hz,这么算对吗?
第二级增益算错了:10除以100不等于0.01,晕死!。第二级增益,精确点的计算:Ao = (Rl*u)/(Rl + Ri + Rk) = (100 * 100)/(100 + 62.5 + 10) = 57.9,闭环增益Af = Ao/(1 + β*Ao) = 57.9/(1+(10/100)*57.9) = 8.5。
请教雷爷,第二级和第三级栅极的470pf电容干嘛用的,去掉的话,声音有什么变化?
发表于 2011-12-29 01:02:08 | 显示全部楼层
个人觉得![em28] 是高频补偿。
发表于 2011-12-29 02:06:18 | 显示全部楼层
顶!开始听课!
发表于 2011-12-29 09:21:40 | 显示全部楼层
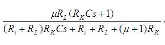
关于第一级转折频率我是算错了,以前我简单地认为那个就是阴极电阻和阴极电容确定的。刚才推了一下,第一级的传递函数应该是:

F.JPG

极点应该是:

R.JPG

这个和楼主给出来的计算方法一致。不过我印象中X7的内阻好像没62.5K那么大,或许在那个工作点就这么大?

关于那个电容,确实是提高频用的。不加电容时不用说了,就是衰减到一半。加电容后传递函数是:

F2.JPG

它的响应如图:

BODE.JPG

两个转折点是720Hz和1440Hz,提升6dB。
 楼主| 发表于 2011-12-29 21:56:14 | 显示全部楼层
谢雷爷上班时间回帖,上班时还能有时间上网,真幸福!
第二级和第三级的输入高通电路我也想明白了,管箱是给吉他用的,不是玩hifi,所以主要是突出中频,对低频做了一些削减,第二三级的高通与其说是补偿高频,不如说是抑制低频,突出中频。这电路就是第一级不失真放大,第二级工作点取的偏低,阳极电流只有0.3mA左右,输出信号的正半周削顶失真,第三级的阳极电流1.6mA,对输出信号的负半周削顶。
过了元旦终于不用加班了,用6n2和6n1做个耳放玩
发表于 2011-12-29 22:09:55 | 显示全部楼层
。。。。。。技术贴,不是一般的霸气,看不懂。
发表于 2011-12-29 23:09:57 | 显示全部楼层
原帖由 二当家的 于 2011-12-29 21:56 发表谢雷爷上班时间回帖,上班时还能有时间上网,真幸福!第二级和第三级的输入高通电路我也想明白了,管箱是给吉他用的,不是玩hifi,所以主要是突出中频,对低频做了一些削减,第二三级的高通与其说是补偿高频,不如 ...
我倒是认为削顶的是一个半周,共阴放大是反相的,别忘记这一点。
发表于 2011-12-29 23:11:39 | 显示全部楼层
还有就是,那个叫高通我觉得不准确,当然我的想法也不一定对。
发表于 2011-12-30 00:22:25 | 显示全部楼层
继续围观
发表于 2011-12-30 08:59:54 | 显示全部楼层
看技术贴比听忐忑还难受,压根不懂
 楼主| 发表于 2011-12-30 21:04:30 | 显示全部楼层
雷爷说的是,我再想想波形的变化

谢雷爷和啊魂指点,欢迎围观
回楼上的兄弟,看不懂是好事,省钱省时间,一旦看懂了就会忍不住要动手试试,于是,又一条好汉踏上了发烧的不归路。。。
 楼主| 发表于 2011-12-30 22:18:30 | 显示全部楼层
又仔细想了想,还是觉得是两个半周都削顶,分析了一下信号的变化,雷爷看看对否,谢!
第一级放大对拾音器的小信号放大,不失真,计算方便,假定第一级的输出为1V的反相正弦波。
第二级的输入是就是1V的正弦波,对输入的正半周,第二级的输出反相放大8.5倍,就是不失真的8.5V负半周。对负半周,栅偏压3.3V,阴极电流0.33mA,X7的互导gm是1.6mA/V,0.33mA/1.6mA/V = 0.2V,也就是净输入为0.2V的时候管子截止,输出为峰值0.2 * 8.5 = 1.7V的削顶正半周。
这个正半周削顶的第二级输出,也就是第三级输入,第三级的静态工作点栅偏压是1.3V,阴极电流大约1.6mA,刚好是互导值1.6mA/V,也就是净输入1V时会削顶。第三级的输入正半周是被第二级削顶了的1.7V,反相放大40倍变为68V削顶。第三级的输入负半周是第二级输出的-8.5V不失真波形,在第三级的净输入-1V时被削顶反相放大,变成第三级输出的正半周,40V处削顶。
波形的变化大致画了一下,家里电脑没装visio,用画图板画的,NND,真难用,凑合看吧
波形变化.jpg
发表于 2012-1-2 02:19:56 | 显示全部楼层
观望中~~!
发表于 2012-1-3 08:13:54 | 显示全部楼层
看这个帖子,我看到了认真……
 楼主| 发表于 2012-1-3 18:36:48 | 显示全部楼层
呵呵,业余爱好,玩玩而已
翻箱倒柜的把原件凑齐了,6n2 + 6n1,最后一级阴随输出接个小单端牛,做个耳放弹琴用,希望春节前后能出声吧,呵呵
发表于 2012-1-4 02:31:04 | 显示全部楼层
希望楼主早日出声!
发表于 2012-1-4 11:54:53 | 显示全部楼层
当三级放大时,第二级在输入时,在栅极处时把波谷削掉,然后反相输出变成了波峰被削,进入第三级栅极输入时同样的把波谷削掉,这样就两次的波谷切割,第三级反相输出方波

还有,注意这种削波过载,都是在栅极输入时就已经被削掉的,不同管子栅极电压的范围(用门限形容更适合)和栅极静态时设置的所谓工作点(我觉得相位更适合)限制了输入,削掉后再通过屏极的电流和电压放大输出反相信号

这是我的理解,如果有说错的,请大师们指证批评

[ 本帖最后由 KEVIN_Z 于 2012-1-4 12:08 编辑 ]
发表于 2012-1-16 00:50:39 | 显示全部楼层
继续讨论,就喜欢有深度的讨论
 楼主| 发表于 2012-1-16 09:42:16 | 显示全部楼层
多谢诸位爷指点,基本明白了,耳放正在做,外壳开好孔了,电路用800的前级,管子用6n2和6n1三级放大,最后一级用6n1阴极牛输出,大约能有0.2到0.3W的功率,出声了再发帖显摆一下哈
发表于 2012-1-16 22:49:21 | 显示全部楼层
强人啊
发表于 2012-1-17 15:55:17 | 显示全部楼层
关于三级放大工作点的不同选择,  主要是为了得到特有的失真类型!

第一级,电流取中点略偏小——失真基本不发生在这一级。所以可以忽略! 因为是第一级,电流略微小一点,声音可以秀气一点!如果取中点电流1.5k阴极电阻的话,声音会宽厚一点,整体感觉会有点mesa 化了!

第二级,如楼主所说,在负半周产生较大失真;

第三级,如楼主所说,在正半周产生较大失真;

由于共阴放大输出信号是倒相的,所以,这个图里的第二级,第三级都是在针对信号的同一半波制造较大的失真!

也就是说,jcm800 前级这么做,是为了能得到较大的信号上下半波的不对称失真!
这种失真很重要,是马勺标志性温暖听感的主要来源!
发表于 2012-1-17 16:15:04 | 显示全部楼层
mesa就不一样,每级工作点基本都是取中点位置,两头一起失真;
发表于 2012-1-17 16:40:58 | 显示全部楼层
这个图,我曾经折腾过很久,能换的元件我基本都换过。试听过不同;
第一级680n阴极电容是提升高频的,为什么用这么大,是选择提升频段和提升分贝量来决定的,就是设计者的音色取向决定的!

换大的电容,也行,就是高频太多,容易啸叫,味也不对了!我现在手头的自制的机器,阴极电阻就是有切换的,分别是马勺的“2.7k+.68",和mesa的“1.5k+15微法”;

470p,1000P的高通电容如果拿掉,也就是原本声音清脆一点,现在声音肉一点而已!
我那机器上的,已经被我暂时焊开了一个,因为,在家小音量练习用前置失真源的话,声音就不会太尖了。
 楼主| 发表于 2012-1-17 21:49:37 | 显示全部楼层
您是兵工厂的741版主吧,太荣幸了,谢谢您的回复,看来我的分析基本没错。
分析这电路只是想用手头现有的6n2,6n1和收音机输出牛做个阴极输出的耳放弹琴用,已经焊了一多半了,等出声再细调音色,回头再发帖请您多指点
发表于 2012-1-18 12:51:09 | 显示全部楼层
我是兵工厂的741!楼主客气,指点谈不上;我只是希望自己曾经折腾过的经验能给兄弟们作个参考,那也算是一份价值了;说得不一定对,仅供参考。
发表于 2012-3-27 09:13:13 | 显示全部楼层
强人 强帖  强技术 ,我第一次看完都没敢回帖,回去认真的学习后现在明白多了  谢谢 谢谢各位老板引导我,不如直接说勾引我上道儿。。。。。。哈哈
发表于 2012-4-11 01:02:08 | 显示全部楼层
技术贴不能沉呀 希望大家能集思广益 把马勺仿好 我们真正的搞透了名箱的设计思路 也许某一天我们也能给这个世界一个来自中国的惊喜 再次向奋斗在diy第一线上的领导和战友致敬
发表于 2013-3-25 02:07:29 | 显示全部楼层
6n2做的800前级能给大家共享一下参数吗?也叫我们这些外行看图说话,呵呵
发表于 2013-3-25 16:09:05 | 显示全部楼层

回复 1楼 二当家的 的帖子

哥 可以指教一下 关于这款800 可以自行加LOOP吗
发表于 2014-4-15 10:29:54 | 显示全部楼层
学习中,什么时候我也能用上自己做的head啊!!!
发表于 2014-4-16 16:48:56 | 显示全部楼层

说到6N1 6N2,求高手解析此电路图!这么多高手云集于此,若能解析不胜感激!

发表于 2014-4-16 17:15:55 | 显示全部楼层
6N2除了灯丝引脚不同,另一个就是阴极-灯丝间耐压值低一些。
当年我用6N2+6P1做800时取消了第四级的阴极输出。
不过实际的话超出耐压未必有事。
发表于 2015-3-3 01:53:25 | 显示全部楼层
仿制此电路后,应将输入输出波形与原厂家的相对比,加以验证。
原厂波形

仿机波形
发表于 2015-3-4 15:17:43 | 显示全部楼层
樓主算第一級的增益為什麼會有Ri在裡頭呢?應該要考慮的是Plate電阻和全部的負載電阻,你第一級的增益公式必須把Ri換成Rp,Rl換成Rl並聯(1M+470K),先不考慮470p和1n電容的影響。

在論壇要寫數學式子很不方便,國外是用mathjax這樣的javascript,不知道大家是否能幫忙建議一下站方加入數學式子的支持?這樣子就可以利用Latex的方式輸入數學式子,並且顯示式子也相當美觀工整。
发表于 2015-3-4 15:37:02 | 显示全部楼层
我暈了這帖竟然是2011年的。下次我要先看清楚日期
发表于 2020-10-31 04:14:39 | 显示全部楼层
哪位大师分析一下后级功放电路,我做的后级电压严重不对,电路是没有问题的
您需要登录后才可以回帖 登录 | 注册

本版积分规则

Archiver|手机版|小黑屋|吉他中国官方

GMT+8, 2025-11-27 14:28

Powered by Discuz!

© 2001-2024 Discuz! Team.

快速回复 返回顶部 返回列表