买琴买鼓,就找魔菇!

 找回密码
 注册
搜索
查看: 5672|回复: 12

DIY的一个2W MINI吉他箱头,套图,音色非常不错。

[复制链接]
发表于 2011-8-5 18:36:44 | 显示全部楼层 |阅读模式
吉他中国微信公众号
淘宝上打样的电路板,手机拍照效果不好,当时收到这个板子时,我觉得简直就是一件艺术品,很漂亮。。。不过打样前废了好大功夫,人家不收PDF格式的,我从国外的网站上找到的一个PDF图。。。没办法,自己学PROTEL,画了PCB,才打样好的。。

20110805_001.jpg

从矮的零件焊到高的。。。所以先焊接电阻。。。

20110805_002.jpg

电容,IC焊好之后的样子。。。电容想全用CBB的,但是无奈很多买不到,就用了独石和瓷片,有些容值还没有,只有并联拼了。。

20110805_003.jpg

把电位器和一个测试用的小喇叭焊上,还有切换开关输入插座。。。线太多了。。。头都焊痛了。。。从左到右电位器分别是:音量,增益,低频,中频,高频。。

20110805_005.jpg

最后测试:
20110805_007.jpg



说说感觉。。。

音色非常不错,失真相当足,然后带三频调节也很容易调出理想的音色。。。清音声音小的实在听不清楚,但是喇叭在震动。。。这个就没法评了。。

有两个IC代换过。。。部分电容用接近的值代换的,所以我这个在GAIN很高的时候会有啸叫,下一步打算再根据这个电路改进一下,把电位器的焊点全部设计到板子上,增加点效果。。。重新设计个板子做个成品。。

[ 本帖最后由 rainynights 于 2011-8-5 18:42 编辑 ]
 楼主| 发表于 2011-8-5 18:42:19 | 显示全部楼层
吉他中国抖音
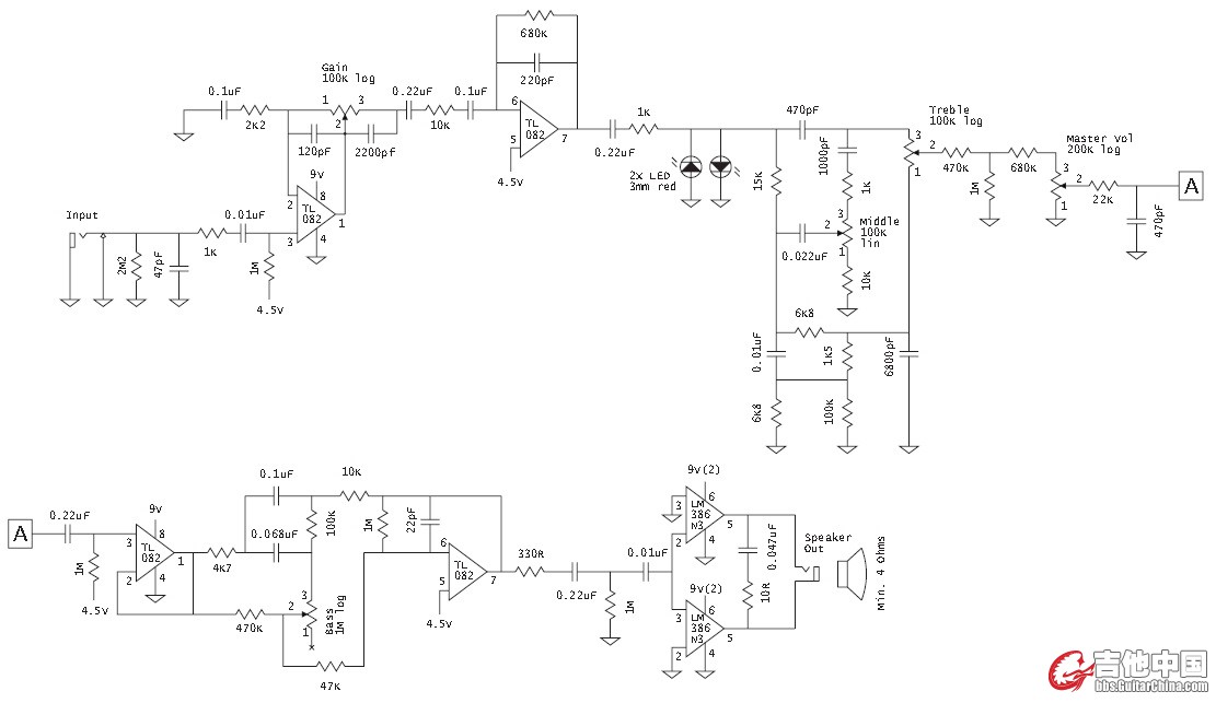
电路图也给大家分享下。。。

layout.rar (82.07 KB, 下载次数: 376)

刚传电路的时候发现,GAIN的2、3脚还有个电容没焊,估计这也是造成自激的原因。。。
发表于 2011-8-5 20:13:56 | 显示全部楼层
GC视频号
沙发哇!手艺不错!建议楼主弄个电子管5W单端机,会是另外一种感受!
发表于 2011-8-5 22:40:07 | 显示全部楼层
买琴买鼓,就找魔菇
这头子以前也做过,要说做个当玩具可以,至于音色嘛...不解释了
发表于 2011-8-5 22:57:07 | 显示全部楼层
我也做过一个,没清音,扔了。
发表于 2011-8-26 21:48:18 | 显示全部楼层
佩服你为了这个学PROTEL
我一直想学PROTEL,都没得学,都不懂怎么开始。
一直是用AUTO CAD

[ 本帖最后由 辛苦一辈子 于 2011-8-26 21:49 编辑 ]
发表于 2011-8-30 15:05:51 | 显示全部楼层
有原理图么
发表于 2011-9-1 08:11:37 | 显示全部楼层
支持!再弄个壳子装起来,裸在外面不好用啊
发表于 2011-9-9 22:48:15 | 显示全部楼层
留下脚印
发表于 2011-9-10 19:53:56 | 显示全部楼层
做工很细致!!!要顶要收藏!!!
 楼主| 发表于 2011-9-11 15:18:09 | 显示全部楼层
发表于 2014-6-7 00:08:16 来自手机 | 显示全部楼层
我也做了,pcb也是自己手抄的,用油漆笔画好扔在三氯化铁溶液腐蚀的。运放替换的5532。其他原件没变,焊接好后试了效果杠杠的。关了失真清音的确小,打算小改一下。
发表于 2014-6-10 20:07:49 来自手机 | 显示全部楼层
声音怎么样?我也想试试
您需要登录后才可以回帖 登录 | 注册

本版积分规则

Archiver|手机版|小黑屋|吉他中国官方

GMT+8, 2026-3-10 05:13

Powered by Discuz!

© 2001-2024 Discuz! Team.

快速回复 返回顶部 返回列表