买琴买鼓,就找魔菇!

 找回密码
 注册
搜索
查看: 6571|回复: 15

讨论一个问题,吉他电位器500K和250Kde差别

[复制链接]
发表于 2011-2-9 14:23:57 | 显示全部楼层 |阅读模式
吉他中国微信公众号
现在约定俗成的用法,双线圈用500K.单线圈用250K,形成这个原因分别是FG的在自己吉他上的用法,现在比较流行的说法是500K的电位器能供提供更明亮的音色。。。
我一直认为电位器是个滑动变阻器,但是这个问题就来了500K电位器是能够将阻值调到250K的时候,如果按照滑动变阻器的方法解释的话,将500K电位器调到250K的时候,他是完全可以得到250K电位器的效果的(其他因素完全相同,仅仅是电位器不同的话),可是事实上,将500K电位器调节到250K阻值的时候,和完全用一个本身就是250K电位器所得到的效果完全不同(无论是音量也好,音色也好都是不同的感觉),但是为什么会有这个差别呢?
欢迎大家各抒己见,不吝赐教一下,我很困惑,现在!
发表于 2011-2-9 17:44:39 | 显示全部楼层
吉他中国抖音
电位器除了调节音量外,另一个是对音调也起了一定的作用
电阻越低,高频流失的就多
所以一般比较亮点的琴 如FENDER 就用低电阻的电位器 让高频多流失点
IB G琴 双线圈的  本身的琴的木头出来的就不亮 再加上是双线圈 所以就采用的500K的 尽量保证高频流失的少 其实用1M的也行
看自己的喜好了

[ 本帖最后由 赶不上Santana 于 2011-2-9 17:47 编辑 ]
 楼主| 发表于 2011-2-9 18:32:11 | 显示全部楼层
GC视频号
原帖由 赶不上Santana 于 2011-2-9 17:44 发表
电位器除了调节音量外,另一个是对音调也起了一定的作用
电阻越低,高频流失的就多
所以一般比较亮点的琴 如FENDER 就用低电阻的电位器 让高频多流失点
IB G琴 双线圈的  本身的琴的木头出来的就不亮 再加上是双线 ...


其实,我想问为什么500K的电位器调在250K的时候,和直接用250K的效果不同。。。
发表于 2011-2-9 19:09:41 | 显示全部楼层
买琴买鼓,就找魔菇
电位器分指数和线性二种

   
我认为人如果500K的 250K的  如果把500K调至250K  效果是一样的
前提是要看是指数的 还是线性的
 楼主| 发表于 2011-2-9 19:16:15 | 显示全部楼层
原帖由 赶不上Santana 于 2011-2-9 19:09 发表
电位器分指数和线性二种

   
我认为人如果500K的 250K的  如果把500K调至250K  效果是一样的
前提是要看是指数的 还是线性的


我试过,不同的。。。。所以,我好奇怪。
发表于 2011-2-9 19:28:56 | 显示全部楼层
所以说 要分清是指数的还是线性的
发表于 2011-2-9 19:42:35 | 显示全部楼层
我只管弹琴,彩绘,这些东西老清,你比我厉害
 楼主| 发表于 2011-2-9 19:47:29 | 显示全部楼层
原帖由 赶不上Santana 于 2011-2-9 19:28 发表
所以说 要分清是指数的还是线性的


B500K和B250K,A500K和A250K,兄弟,他们都是相同性质的吧。。。。啊啊啊啊啊啊啊啊啊啊啊
发表于 2011-2-9 21:10:14 | 显示全部楼层
其实 我看是你的接线方法造成的,也就是在用500K 电位器的时候是 信号--250K--输出,另外的250K对地,而用250K 电位器的时候是 信号--0K --输出,250K 对地,差别在这里。楼下继续
 楼主| 发表于 2011-2-9 21:54:41 | 显示全部楼层
原帖由 斯巴达克 于 2011-2-9 21:10 发表
其实 我看是你的接线方法造成的,也就是在用500K 电位器的时候是 信号--250K--输出,另外的250K对地,而用250K 电位器的时候是 信号--0K --输出,250K 对地,差别在这里。楼下继续


这个貌似有些道理。。。最好详细说说、
发表于 2011-2-10 08:43:15 | 显示全部楼层
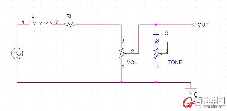
琴的电路可以画成这样(省略拾音器切换电路):

琴电路.JPG

在音量和音色电位器都使用500K电位器,且都调到250K位置时,等效电路如下:

250k1.JPG

音量和音色电位器都使用250K时且都调到最大250K位置时等效电路如下:

250k2.JPG

这样就看得就比较直观了吧~对于音色电位器来说都调到250K是没有区别的,但是音量电位器那里就不一样了~
发表于 2011-2-10 08:44:16 | 显示全部楼层
虚线左边是拾音器等效电路,忘记说了
发表于 2011-2-10 08:57:12 | 显示全部楼层
雷子的分析NB--直观的道理易于接受。
 楼主| 发表于 2011-2-10 13:28:09 | 显示全部楼层
原帖由 裂空雷痕 于 2011-2-10 08:44 发表
虚线左边是拾音器等效电路,忘记说了


这个解释的确非常牛,晚上回家好好看看!
发表于 2017-7-29 18:10:17 | 显示全部楼层
雷子三个图终结了一切讨论
发表于 2017-7-29 21:29:31 | 显示全部楼层
我们所说的250K阻值和500K阻值,只是这个电位器的阻值不同,是这个电位器的参数。然而音色是唯一的,阻值只是主要参数,还有很多参数我们忽略了,或者还没有专业的监测设备。所以我们只考虑了阻值,但是还有其他声音的元素在里面。我们上学的时候,物理老师拿着两把尺子,问大家,“这两把尺有什么区别?”。学习好的同学说:“一个最小单位是毫米,一个最小单位是厘米”。这是标准答案,也是主要区别。喜欢抬杠的同学说:“一个是新一个旧”;“一个轻一个重”;“一个放在了左手,一个放在了右手”……

猜想一下,是不是250K的电阻和500K的电阻,除了阻值,大小是否一致?原材料是否一致?密度是否一致?重量是否一致?分子组合,化合物……我了解的不多,只是简单猜想。是不是这些都会对电流、震动、音色有影响?
您需要登录后才可以回帖 登录 | 注册

本版积分规则

Archiver|手机版|小黑屋|吉他中国官方

GMT+8, 2025-11-29 02:38

Powered by Discuz!

© 2001-2024 Discuz! Team.

快速回复 返回顶部 返回列表